Suppr超能文献

柚皮苷通过调节多种代谢途径改善阿尔茨海默病小鼠的记忆缺陷并发挥神经保护作用。

Naringin ameliorates memory deficits and exerts neuroprotective effects in a mouse model of Alzheimer's disease by regulating multiple metabolic pathways.

机构信息

Nanchong Central Hospital, Second Clinical Medical College, Nanchong, Sichuan 637000, P.R. China.

Foreign Language Department, North Sichuan Medical College (University), Nanchong, Sichuan 637000, P.R. China.

出版信息

Mol Med Rep. 2021 May;23(5). doi: 10.3892/mmr.2021.11971. Epub 2021 Mar 24.

Abstract

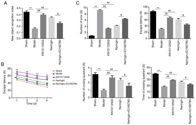
The aim of the present study was to investigate the neuroprotective effects of naringin on the memory impairment of hydrocortisone mice, and to elucidate the potential underlying molecular mechanisms. In the present study, a hydrocortisone model was constructed. Novel object recognition, Morris water maze and step‑down tests were performed in order to assess the learning and memory abilities of mice. Hematoxylin and eosin staining was used to observe pathological changes in the hippocampus and hypothalamus. Transmission electron microscopy was used to observe the ultrastructural changes in the hippocampus. Immunohistochemistry was used to detect the expression of ERα and ERβ. Western blotting was performed to detect the expression of each protein in the relevant system. It was found that naringin can significantly improve cognitive, learning and memory dysfunction in mice with hydrocortisone memory impairment. In addition, naringin can exert neuroprotective effects through a variety of mechanisms, including amyloid β metabolism, Tau protein hyperphosphorylation, acetylcholinergic system, glutamate receptor system, oxidative stress and cell apoptosis. Naringin can also affect the expression of phosphorylated‑P38/P38, indicating that the neuroprotective effect of naringin may also involve the MAPK/P38 pathway. The results of the present study concluded that naringin can effectively improve the cognitive abilities of mice with memory impairment and exert neuroprotective effects. Thus, naringin may be a promising target drug candidate for the treatment of Alzheimer's disease.

摘要

本研究旨在探讨柚皮苷对氢化可的松致记忆障碍小鼠的神经保护作用,并阐明其潜在的分子机制。本研究构建了氢化可的松模型。通过新物体识别、Morris 水迷宫和跳台试验评估了小鼠的学习和记忆能力。苏木精-伊红染色观察海马和下丘脑的病理变化。透射电镜观察海马的超微结构变化。免疫组织化学法检测 ERα 和 ERβ 的表达。Western blot 法检测相关系统中各蛋白的表达。结果发现,柚皮苷可显著改善氢化可的松致记忆障碍小鼠的认知、学习和记忆功能障碍。此外,柚皮苷可通过多种机制发挥神经保护作用,包括淀粉样β代谢、Tau 蛋白过度磷酸化、乙酰胆碱能系统、谷氨酸受体系统、氧化应激和细胞凋亡。柚皮苷还可影响磷酸化‑P38/P38 的表达,提示柚皮苷的神经保护作用可能还涉及 MAPK/P38 通路。本研究结果表明,柚皮苷能有效改善记忆障碍小鼠的认知能力,发挥神经保护作用。因此,柚皮苷可能是治疗阿尔茨海默病的有希望的候选药物。

https://cdn.ncbi.nlm.nih.gov/pmc/blobs/75ff/7974313/ae7bf2b97395/mmr-23-05-11971-g00.jpg

文献AI研究员

20分钟写一篇综述,助力文献阅读效率提升50倍。

立即体验

用中文搜PubMed

大模型驱动的PubMed中文搜索引擎

马上搜索

文档翻译

学术文献翻译模型,支持多种主流文档格式。

立即体验