Suppr超能文献

阿魏酸哌嗪通过调控 p66 减轻高糖诱导的系膜细胞损伤。

Piperazine ferulate attenuates high glucose‑induced mesangial cell injury via the regulation of p66.

机构信息

Department of Pharmacy, The Second Xiangya Hospital of Central South University, Changsha, Hunan 410011, P.R. China.

School of Traditional Chinese Medicine, Guangdong Pharmaceutical University, Guangzhou, Guangdong 510006, P.R. China.

出版信息

Mol Med Rep. 2021 May;23(5). doi: 10.3892/mmr.2021.12013. Epub 2021 Mar 24.

Abstract

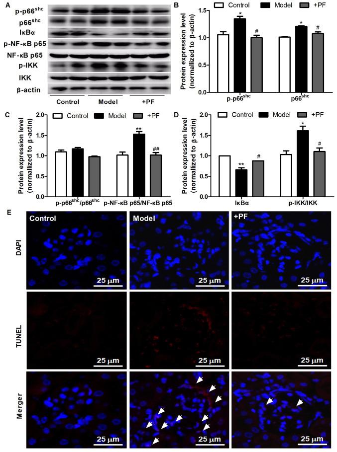
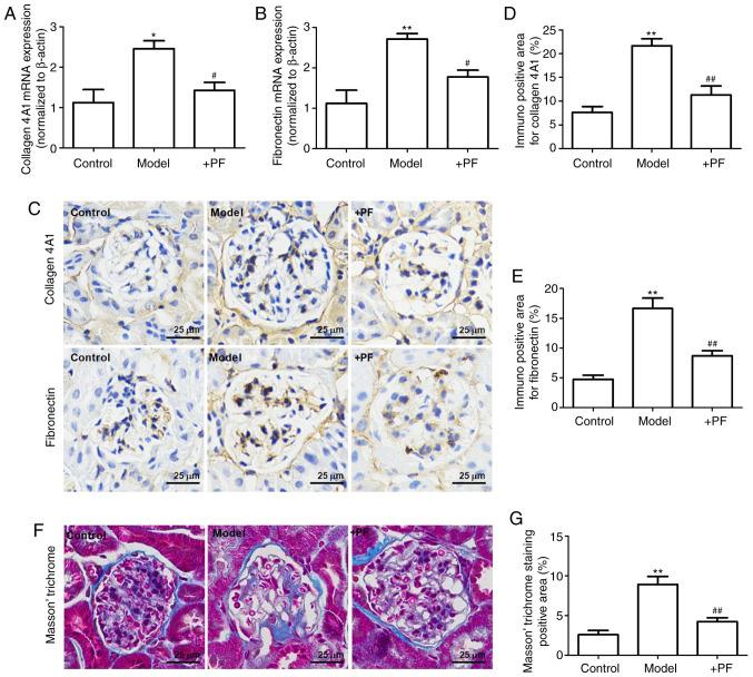
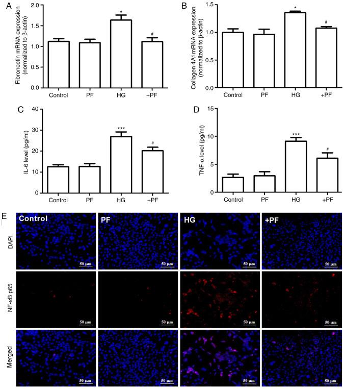
Diabetic nephropathy (DN) is a severe microvascular complication of diabetes. Hyperglycemia‑induced glomerular mesangial cells injury is associated with microvascular damage, which is an important step in the development of DN. Piperazine ferulate (PF) has been reported to exert protective effects against the progression of DN. However, whether PF prevents high glucose (HG)‑induced mesangial cell injury remains unknown. The aim of the present study was to investigate the effects of PF on HG‑induced mesangial cell injury and to elucidate the underlying mechanisms. Protein and mRNA expression levels were determined via western blot analysis and reverse transcription‑quantitative PCR, respectively. IL‑6 and TNF‑α levels were measured using ELISA. Reactive oxygen species levels and NF‑κB p65 nuclear translation were determined via immunofluorescence analysis. Apoptosis was assessed by measuring lactate dehydrogenase (LDH) release, as well as using MTT and flow cytometric assays. The mitochondrial membrane potential of mesangial cells was determined using the JC‑1 kit. The results revealed that LDH release were increased; however, cell viability and mitochondrial membrane potential were decreased in the HG group compared with the control group. These changes were inhibited after the mesangial cells were treated with PF. Moreover, PF significantly inhibited the HG‑induced production of inflammatory cytokines and the activation of NF‑κB in mesangial cells. PF also attenuated the HG‑induced upregulation of the expression levels of fibronectin and collagen 4A1. Furthermore, the overexpression of p66 abolished the protective effect of PF on HG‑induced mesangial cell injury. experiments revealed that PF inhibited the activation of inflammatory signaling pathways, glomerular cell apoptosis and mesangial matrix expansion in diabetic mice. Collectively, the present findings demonstrated that PF attenuated HG‑induced mesangial cells injury by inhibiting p66.

摘要

糖尿病肾病(DN)是糖尿病严重的微血管并发症。高血糖诱导的肾小球系膜细胞损伤与微血管损伤有关,这是 DN 发展的重要步骤。已报道阿魏酸哌嗪(PF)对 DN 的进展具有保护作用。然而,PF 是否可预防高糖(HG)诱导的系膜细胞损伤尚不清楚。本研究旨在探讨 PF 对 HG 诱导的系膜细胞损伤的影响,并阐明其潜在机制。通过 Western blot 分析和逆转录-定量 PCR 分别测定蛋白质和 mRNA 表达水平。通过 ELISA 测定 IL-6 和 TNF-α水平。通过免疫荧光分析测定活性氧(ROS)水平和 NF-κB p65 核转位。通过测量乳酸脱氢酶(LDH)释放以及使用 MTT 和流式细胞术测定来评估细胞凋亡。使用 JC-1 试剂盒测定系膜细胞的线粒体膜电位。结果显示,与对照组相比,HG 组 LDH 释放增加,细胞活力和线粒体膜电位降低,而 PF 处理后这些变化受到抑制。此外,PF 显著抑制 HG 诱导的系膜细胞中炎症细胞因子的产生和 NF-κB 的激活。PF 还减轻了 HG 诱导的纤连蛋白和胶原 4A1 表达水平的上调。此外,p66 的过表达消除了 PF 对 HG 诱导的系膜细胞损伤的保护作用。体内实验表明,PF 通过抑制 p66 抑制了糖尿病小鼠炎症信号通路的激活、肾小球细胞凋亡和系膜基质扩张。综上所述,本研究结果表明,PF 通过抑制 p66 减轻 HG 诱导的系膜细胞损伤。

https://cdn.ncbi.nlm.nih.gov/pmc/blobs/b5e5/7985999/367cffd4cbf4/mmr-23-05-12013-g00.jpg

文献AI研究员

20分钟写一篇综述,助力文献阅读效率提升50倍。

立即体验

用中文搜PubMed

大模型驱动的PubMed中文搜索引擎

马上搜索

文档翻译

学术文献翻译模型,支持多种主流文档格式。

立即体验