Suppr超能文献

益生菌酵母代谢产物对细菌毒力和通讯的跨界抑制作用。

Cross-kingdom inhibition of bacterial virulence and communication by probiotic yeast metabolites.

机构信息

Department of Chemistry, Ben-Gurion University of the Negev, 84105, Be'er Sheva, Israel.

Avram and Stella Goldstein-Goren Department of Biotechnology Engineering, Ben-Gurion University of the Negev, 84105, Be'er Sheva, Israel.

出版信息

Microbiome. 2021 Mar 24;9(1):70. doi: 10.1186/s40168-021-01027-8.

Abstract

BACKGROUND

Probiotic milk-fermented microorganism mixtures (e.g., yogurt, kefir) are perceived as contributing to human health, and possibly capable of protecting against bacterial infections. Co-existence of probiotic microorganisms are likely maintained via complex biomolecular mechanisms, secreted metabolites mediating cell-cell communication, and other yet-unknown biochemical pathways. In particular, deciphering molecular mechanisms by which probiotic microorganisms inhibit proliferation of pathogenic bacteria would be highly important for understanding both the potential benefits of probiotic foods as well as maintenance of healthy gut microbiome.

RESULTS

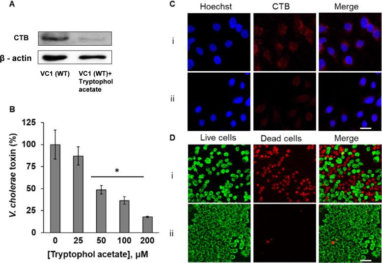
The microbiome of a unique milk-fermented microorganism mixture was determined, revealing a predominance of the fungus Kluyveromyces marxianus. We further identified a new fungus-secreted metabolite-tryptophol acetate-which inhibits bacterial communication and virulence. We discovered that tryptophol acetate blocks quorum sensing (QS) of several Gram-negative bacteria, particularly Vibrio cholerae, a prominent gut pathogen. Notably, this is the first report of tryptophol acetate production by a yeast and role of the molecule as a signaling agent. Furthermore, mechanisms underscoring the anti-QS and anti-virulence activities of tryptophol acetate were elucidated, specifically down- or upregulation of distinct genes associated with V. cholerae QS and virulence pathways.

CONCLUSIONS

This study illuminates a yet-unrecognized mechanism for cross-kingdom inhibition of pathogenic bacteria cell-cell communication in a probiotic microorganism mixture. A newly identified fungus-secreted molecule-tryptophol acetate-was shown to disrupt quorum sensing pathways of the human gut pathogen V. cholerae. Cross-kingdom interference in quorum sensing may play important roles in enabling microorganism co-existence in multi-population environments, such as probiotic foods and the gut microbiome. This discovery may account for anti-virulence properties of the human microbiome and could aid elucidating health benefits of probiotic products against bacterially associated diseases. Video Abstract.

摘要

背景

益生菌牛奶发酵微生物混合物(例如酸奶、开菲尔)被认为有助于人类健康,并且可能能够预防细菌感染。益生菌微生物的共存可能通过复杂的生物分子机制、介导细胞间通讯的分泌代谢物以及其他未知的生化途径来维持。特别是,破译益生菌微生物抑制病原菌增殖的分子机制对于理解益生菌食品的潜在益处以及维持健康的肠道微生物组都非常重要。

结果

确定了一种独特的牛奶发酵微生物混合物的微生物组,发现优势真菌为马克斯克鲁维酵母(Kluyveromyces marxianus)。我们进一步鉴定出一种新的真菌分泌代谢产物——色氨酸乙酸酯——它可以抑制细菌通讯和毒力。我们发现色氨酸乙酸酯可以阻断几种革兰氏阴性菌的群体感应(QS),特别是肠道病原体霍乱弧菌。值得注意的是,这是首次报道酵母产生色氨酸乙酸酯以及该分子作为信号分子的作用。此外,阐明了色氨酸乙酸酯的抗 QS 和抗毒力作用机制,特别是与霍乱弧菌 QS 和毒力途径相关的不同基因的下调或上调。

结论

本研究揭示了益生菌微生物混合物中一种尚未被认识的跨物种抑制病原菌细胞间通讯的机制。一种新鉴定的真菌分泌分子——色氨酸乙酸酯——被证明可以破坏人类肠道病原体霍乱弧菌的群体感应途径。在群体感应中跨物种的干扰可能在微生物在多群体环境(如益生菌食品和肠道微生物组)中共存方面发挥重要作用。这一发现可能解释了人类微生物组的抗毒力特性,并有助于阐明益生菌产品对与细菌相关疾病的健康益处。视频摘要。

https://cdn.ncbi.nlm.nih.gov/pmc/blobs/02f0/7992341/bd5bc1e430d3/40168_2021_1027_Fig1_HTML.jpg

文献AI研究员

20分钟写一篇综述,助力文献阅读效率提升50倍。

立即体验

用中文搜PubMed

大模型驱动的PubMed中文搜索引擎

马上搜索

文档翻译

学术文献翻译模型,支持多种主流文档格式。

立即体验