Suppr超能文献

COVID-19 患者疾病严重程度相关 IgG 亚类反应的特征。

The Characterization of Disease Severity Associated IgG Subclasses Response in COVID-19 Patients.

机构信息

School of Public Health (Shenzhen), Sun Yat-sen University, Shenzhen, China.

Key Laboratory of Tropical Disease Control, Ministry of Education, Sun Yat-sen University, Guangzhou, China.

出版信息

Front Immunol. 2021 Mar 4;12:632814. doi: 10.3389/fimmu.2021.632814. eCollection 2021.

Abstract

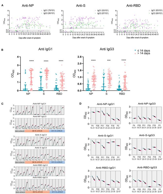
Increasing evidence suggests that dysregulated immune responses are associated with the clinical outcome of coronavirus disease 2019 (COVID-19). Nucleocapsid protein (NP)-, spike (S)-, receptor binding domain (RBD)- specific immunoglobulin (Ig) isotypes, IgG subclasses and neutralizing antibody (NAb) were analyzed in 123 serum from 63 hospitalized patients with severe, moderate, mild or asymptomatic COVID-19. Mild to modest correlations were found between disease severity and antigen specific IgG subclasses in serum, of which IgG1 and IgG3 were negatively associated with viral load in nasopharyngeal swab. Multiple cytokines were significantly related with antigen-specific Ig isotypes and IgG subclasses, and IL-1β was positively correlated with most antibodies. Furthermore, the old patients (≥ 60 years old) had higher levels of chemokines, increased NAb activities and SARS-CoV-2 specific IgG1, and IgG3 responses and compromised T cell responses compared to the young patients (≤ 18 years old), which are related with more severe cases. Higher IgG1 and IgG3 were found in COVID-19 patients with comorbidities while biological sex had no effect on IgG subclasses. Overall, we have identified diseases severity was related to higher antibodies, of which IgG subclasses had weakly negative correlation with viral load, and cytokines were significantly associated with antibody response. Further, advancing age and comorbidities had obvious effect on IgG1 and IgG3.

摘要

越来越多的证据表明,免疫反应失调与 2019 年冠状病毒病(COVID-19)的临床结果有关。分析了 63 例住院重症、中度、轻度和无症状 COVID-19 患者的 123 份血清中的核衣壳蛋白(NP)、刺突(S)、受体结合域(RBD)特异性免疫球蛋白(Ig)同种型、IgG 亚类和中和抗体(NAb)。在血清中,疾病严重程度与抗原特异性 IgG 亚类之间存在轻度至中度相关性,其中 IgG1 和 IgG3 与鼻咽拭子中的病毒载量呈负相关。多种细胞因子与抗原特异性 Ig 同种型和 IgG 亚类显著相关,IL-1β与大多数抗体呈正相关。此外,与年轻患者(≤18 岁)相比,老年患者(≥60 岁)的趋化因子水平更高,NAb 活性和 SARS-CoV-2 特异性 IgG1 和 IgG3 反应增加,T 细胞反应受损,这与更严重的病例有关。在合并症的 COVID-19 患者中发现了更高的 IgG1 和 IgG3,而生物性别对 IgG 亚类没有影响。总体而言,我们已经确定疾病严重程度与更高的抗体有关,其中 IgG 亚类与病毒载量呈弱负相关,细胞因子与抗体反应显著相关。此外,年龄增长和合并症对 IgG1 和 IgG3 有明显影响。

https://cdn.ncbi.nlm.nih.gov/pmc/blobs/619b/7982848/01a02411b117/fimmu-12-632814-g0001.jpg

文献AI研究员

20分钟写一篇综述,助力文献阅读效率提升50倍。

立即体验

用中文搜PubMed

大模型驱动的PubMed中文搜索引擎

马上搜索

文档翻译

学术文献翻译模型,支持多种主流文档格式。

立即体验