Suppr超能文献

A549 细胞含有增大的线粒体,其具有独立功能的聚集 mtDNA 类核。

A549 cells contain enlarged mitochondria with independently functional clustered mtDNA nucleoids.

机构信息

Department of Pharmacological Sciences, Stony Brook University, Stony Brook, NY, United States of America.

出版信息

PLoS One. 2021 Mar 25;16(3):e0249047. doi: 10.1371/journal.pone.0249047. eCollection 2021.

Abstract

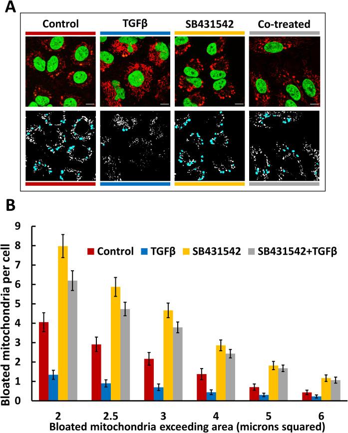
Mitochondria are commonly viewed as highly elongated organelles with regularly spaced mtDNA genomes organized as compact nucleoids that generate the local transcripts essential for production of mitochondrial ribosomes and key components of the respiratory chain. In contrast, A549 human lung carcinoma cells frequently contain apparently swollen mitochondria harboring multiple discrete mtDNA nucleoids and RNA processing granules in a contiguous matrix compartment. While this seemingly aberrant mitochondrial morphology is akin to "mito-bulbs" previously described in cells exposed to a variety of genomic stressors, it occurs in A549 cells under typical culture conditions. We provide a detailed confocal and super-resolution microscopic investigation of the incidence of such mito-bulbs in A549 cells. Most mito-bulbs appear stable, engage in active replication and transcription, and maintain respiration but feature an elevated oxidative environment. High concentrations of glucose and/or L-glutamine in growth media promote a greater incidence of mito-bulbs. Furthermore, we demonstrate that treatment of A549 cells with TGFβ suppresses the formation of mito-bulbs while treatment with a specific TGFβ pathway inhibitor substantially increases incidence. This striking heterogeneity of mitochondrial form and function may play an important role in a variety of diseases involving mitochondrial dysfunction.

摘要

线粒体通常被视为具有规则间隔的 mtDNA 基因组的高度拉长的细胞器,这些基因组组织成紧凑的核小体,产生对于生成线粒体核糖体和呼吸链关键组件所必需的局部转录物。相比之下,A549 人肺癌细胞通常含有明显肿胀的线粒体,其中包含多个离散的 mtDNA 核小体和 RNA 处理颗粒,位于连续的基质隔室中。虽然这种看似异常的线粒体形态类似于先前在暴露于各种基因组应激源的细胞中描述的“线粒体球”,但它发生在 A549 细胞在典型的培养条件下。我们提供了对 A549 细胞中这种线粒体球发生的详细共聚焦和超分辨率显微镜研究。大多数线粒体球似乎稳定,参与活跃的复制和转录,并维持呼吸作用,但具有升高的氧化环境。生长培养基中高浓度的葡萄糖和/或 L-谷氨酰胺促进线粒体球的发生率增加。此外,我们证明 TGFβ 处理 A549 细胞可抑制线粒体球的形成,而特定的 TGFβ 途径抑制剂处理则会大大增加其发生率。这种线粒体形态和功能的显著异质性可能在涉及线粒体功能障碍的各种疾病中发挥重要作用。

https://cdn.ncbi.nlm.nih.gov/pmc/blobs/a0ea/7993880/7d9028516cb2/pone.0249047.g001.jpg

文献AI研究员

20分钟写一篇综述,助力文献阅读效率提升50倍。

立即体验

用中文搜PubMed

大模型驱动的PubMed中文搜索引擎

马上搜索

文档翻译

学术文献翻译模型,支持多种主流文档格式。

立即体验