Suppr超能文献

COMMD5的亚端粒位置会影响癌症进展吗?

Does Subtelomeric Position of COMMD5 Influence Cancer Progression?

作者信息

Campion Carole G, Verissimo Thomas, Cossette Suzanne, Tremblay Johanne

机构信息

Centre de Recherche, Centre Hospitalier de l'Université de Montréal (CRCHUM), Montréal, QC, Canada.

Département de Médecine, Université de Montréal, Montréal, QC, Canada.

出版信息

Front Oncol. 2021 Mar 9;11:642130. doi: 10.3389/fonc.2021.642130. eCollection 2021.

Abstract

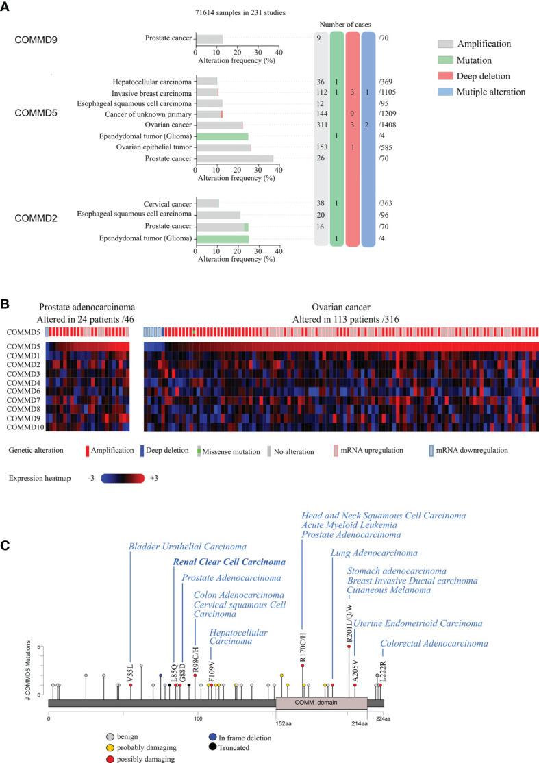
The COMMD proteins are a family of ten pleiotropic factors which are widely conserved throughout evolution and are involved in the regulation of many cellular and physiological processes. COMMD proteins are mainly expressed in adult tissue and their downregulation has been correlated with tumor progression and poor prognosis in cancer. Among this family, COMMD5 emerged as a versatile modulator of tumor progression. Its expression can range from being downregulated to highly up regulated in a variety of cancer types. Accordingly, two opposing functions could be proposed for COMMD5 in cancer. Our studies supported a role for COMMD5 in the establishment and maintenance of the epithelial cell phenotype, suggesting a tumor suppressor function. However, genetic alterations leading to amplification of COMMD5 proteins have also been observed in various types of cancer, suggesting an oncogenic function. Interestingly, COMMD5 is the only member of this family that is located at the extreme end of chromosome 8, near its telomere. Here, we review some data concerning expression and role of COMMD5 and propose a novel rationale for the potential link between the subtelomeric position of COMMD5 on chromosome 8 and its contrasting functions in cancer.

摘要

COMMD蛋白是一个由十个多效性因子组成的家族,在整个进化过程中广泛保守,参与许多细胞和生理过程的调控。COMMD蛋白主要在成年组织中表达,其下调与肿瘤进展和癌症预后不良相关。在这个家族中,COMMD5成为肿瘤进展的一个多功能调节因子。在多种癌症类型中,其表达范围可以从下调到高度上调。因此,关于COMMD5在癌症中的作用可以提出两种相反的功能。我们的研究支持COMMD5在建立和维持上皮细胞表型中发挥作用,提示其具有肿瘤抑制功能。然而,在各种类型的癌症中也观察到导致COMMD5蛋白扩增的基因改变,提示其具有致癌功能。有趣的是,COMMD5是该家族中唯一位于8号染色体末端、靠近端粒的成员。在这里,我们回顾了一些关于COMMD5表达和作用的数据,并提出了一个关于8号染色体上COMMD5亚端粒位置与其在癌症中相反功能之间潜在联系的新理论依据。

https://cdn.ncbi.nlm.nih.gov/pmc/blobs/2e8a/7985453/e3415bb5963a/fonc-11-642130-g001.jpg

文献AI研究员

20分钟写一篇综述,助力文献阅读效率提升50倍。

立即体验

用中文搜PubMed

大模型驱动的PubMed中文搜索引擎

马上搜索

文档翻译

学术文献翻译模型,支持多种主流文档格式。

立即体验