Suppr超能文献

BAX 结合蛋白 MOAP1 与 LC3 结合,并促进吞噬体的闭合。

The BAX-binding protein MOAP1 associates with LC3 and promotes closure of the phagophore.

机构信息

Department of Pharmacy, Faculty of Science, National University of Singapore, Singapore, Singapore.

Department of Anatomy, Yong Loo Lin School of Medicine, National University of Singapore, Singapore, Singapore.

出版信息

Autophagy. 2021 Nov;17(11):3725-3739. doi: 10.1080/15548627.2021.1896157. Epub 2021 Mar 30.

Abstract

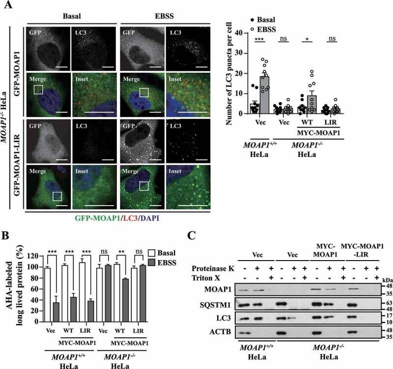
MOAP1 (modulator of apoptosis 1) is a BAX-binding protein tightly regulated by the ubiquitin-proteasome system. Apoptotic stimuli stabilize MOAP1 protein and facilitate its interaction with BAX to promote apoptosis. Here we show that in contrast to being resistant to apoptotic stimuli, MOAP1-deficient cells are hypersensitive to cell death mediated by starvation rendered by EBSS treatment. MOAP1-deficient cells exhibited impairment in macroautophagy/autophagy signaling induced by EBSS. Mechanistic analysis revealed that MOAP1-deficient cells had no notable defect in the recruitment of the pre-autophagosomal phosphatidylinositol-3-phosphate (PtdIns3P)-binding proteins, ZFYVE1/DFCP1 and WIPI2, nor in the LC3 lipidation mechanism regulated by the ATG12-ATG5-ATG16L1 complex upon EBSS treatment. Interestingly, MOAP1 is required for facilitating efficient closure of phagophore in the EBSS-treated cells. Analysis of LC3-positive membrane structures using Halo-tagged LC3 autophagosome completion assay showed that predominantly unclosed phagophore rather than closed autophagosome was present in the EBSS-treated MOAP1-deficient cells. The autophagy substrate SQSTM1/p62, which is normally contained within the enclosed autophagosome under EBSS condition, was also highly sensitive to degradation by proteinase K in the absence of MOAP1. MOAP1 binds LC3 and the binding is critically dependent on a LC3-interacting region (LIR) motif detected at its N-terminal region. Re-expression of MOAP1, but not its LC3-binding defective mutant, MOAP1-LIR, in the MOAP1-deficient cells, restored EBSS-induced autophagy. Together, these observations suggest that MOAP1 serves a distinct role in facilitating autophagy through interacting with LC3 to promote efficient phagophore closure during starvation. CQ: Chloroquine; EBSS: Earle's Balanced Salt Solution; GABARAP: Gamma-Amino Butyric Acid Receptor Associated Protein; IF: Immunofluorescence; IP: Immunoprecipitation; LAMP1: Lysosomal-Associated Membrane Protein 1; LIR: LC3-Interacting Region; MAP1LC3/LC3: Microtubule Associated Protein 1 Light Chain 3; MEF: Mouse Embryonic Fibroblast; MOAP1: Modulator of Apoptosis 1; PE: Phosphatidylethanolamine; PtdIns3K: class III PtdIns3K complex I; PtdIns3P: Phosphatidylinositol-3-phosphate; STX17: Syntaxin 17; ULK1: unc-51 like autophagy activating kinase 1.

摘要

MOAP1(凋亡调节剂 1)是一种紧密受泛素蛋白酶体系统调控的 BAX 结合蛋白。凋亡刺激物稳定 MOAP1 蛋白并促进其与 BAX 的相互作用,从而促进细胞凋亡。在这里,我们发现与对凋亡刺激物有抗性相反,缺乏 MOAP1 的细胞对由 EBSS 处理引起的饥饿介导的细胞死亡更为敏感。缺乏 MOAP1 的细胞在 EBSS 诱导的巨自噬/自噬信号中表现出缺陷。机制分析表明,缺乏 MOAP1 的细胞在 EBSS 处理时,前自噬体磷酯酰肌醇-3-磷酸(PtdIns3P)结合蛋白 ZFYVE1/DFCP1 和 WIPI2 的招募,以及 ATG12-ATG5-ATG16L1 复合物调节的 LC3 脂质化机制方面,没有明显缺陷。有趣的是,MOAP1 对于促进 EBSS 处理细胞中吞噬体的有效闭合是必需的。使用 Halo 标记的 LC3 自噬体完成测定分析 LC3 阳性膜结构,结果表明,在缺乏 MOAP1 的 EBSS 处理的细胞中,主要存在未闭合的吞噬体,而不是闭合的自噬体。自噬底物 SQSTM1/p62 在 EBSS 条件下通常包含在封闭的自噬体中,在没有 MOAP1 的情况下,也很容易被蛋白酶 K 降解。MOAP1 与 LC3 结合,并且这种结合严重依赖于其 N 端区域检测到的 LC3 相互作用区域(LIR)基序。在缺乏 MOAP1 的细胞中,MOAP1 的再表达,但不是其 LC3 结合缺陷突变体 MOAP1-LIR,恢复了 EBSS 诱导的自噬。总之,这些观察结果表明,MOAP1 通过与 LC3 相互作用促进吞噬体闭合,从而在饥饿期间发挥独特的作用,促进吞噬体闭合。CQ:氯喹;EBSS:Earle 的平衡盐溶液;GABARAP:γ-氨基丁酸受体相关蛋白;IF:免疫荧光;IP:免疫沉淀;LAMP1:溶酶体相关膜蛋白 1;LIR:LC3 相互作用区域;MAP1LC3/LC3:微管相关蛋白 1 轻链 3;MEF:小鼠胚胎成纤维细胞;MOAP1:凋亡调节剂 1;PE:磷脂酰乙醇胺;PtdIns3K:III 类 PtdIns3K 复合物 I;PtdIns3P:磷脂酰肌醇-3-磷酸;STX17:Syntaxin 17;ULK1:非典型蛋白激酶 1 样自噬激活激酶 1。

https://cdn.ncbi.nlm.nih.gov/pmc/blobs/7b3b/8632279/48ac7c6ea584/KAUP_A_1896157_F0001_C.jpg

文献AI研究员

20分钟写一篇综述,助力文献阅读效率提升50倍。

立即体验

用中文搜PubMed

大模型驱动的PubMed中文搜索引擎

马上搜索

文档翻译

学术文献翻译模型,支持多种主流文档格式。

立即体验