Suppr超能文献

胶质母细胞瘤干细胞(GSC)来源的含PD-L1外泌体激活AMPK/ULK1途径介导的自噬,以增加胶质母细胞瘤对替莫唑胺的耐药性。

Glioblastoma stem cell (GSC)-derived PD-L1-containing exosomes activates AMPK/ULK1 pathway mediated autophagy to increase temozolomide-resistance in glioblastoma.

作者信息

Zheng Yong, Liu Liang, Wang Yan, Xiao Shan, Mai Rongkang, Zhu Zifeng, Cao Yiyao

机构信息

Department of Neurosurgery, The Second Affiliated Hospital of Shenzhen University (People's Hospital of Shenzhen Baoan District), Longjing Second Road No. 118, Shenzhen, 518101, Guang Dong, China.

Department of General Practice Medicine, The Second Affiliated Hospital of Shenzhen University (People's Hospital of Shenzhen Baoan District), Longjing Second Road No. 118, Shenzhen, 518101, Guang Dong, China.

出版信息

Cell Biosci. 2021 Mar 31;11(1):63. doi: 10.1186/s13578-021-00575-8.

Abstract

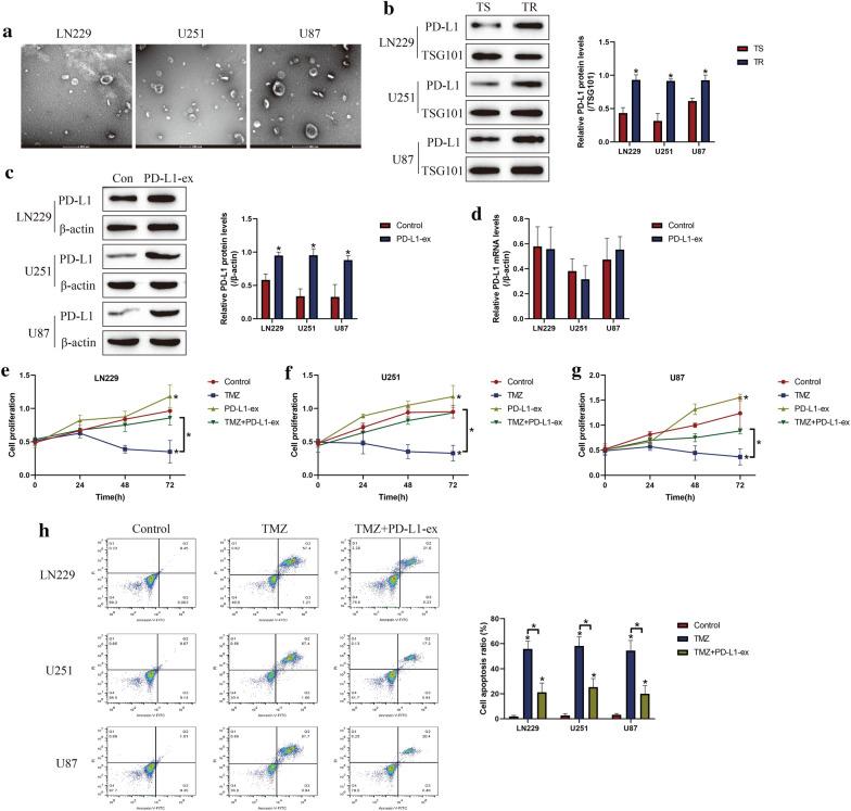
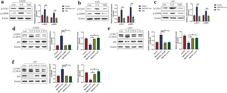
Temozolomide (TMZ)-resistance hampers the therapeutic efficacy of this drug for glioblastoma (GBM) treatment in clinic, and emerging evidences suggested that exosomes from GBM-derived stem cells (GSCs) contributed to this process, but the detailed mechanisms are still largely unknown. In the present study, we reported that GSCs derived programmed death-ligand 1 (PD-L1) containing exosomes activated AMPK/ULK1 pathway mediated protective autophagy enhanced TMZ-resistance in GBM in vitro and in vivo. Specifically, we noticed that continuous low-dose TMZ stimulation promoted GSCs generation and PD-L1 containing exosomes (PD-L1-ex) secretion in GBM cells, and that PD-L1-ex inhibited cell apoptosis and promoted cell autophagy to increased TMZ-resistance in GBM cells, which were reversed by co-treating cells with the autophagy inhibitor 3-methyladenine (3-MA). Consistently, upregulation of PD-L1 also increased TMZ-resistance in TS-GBM cells, and silencing of PD-L1 sensitized TR-GBM cells to TMZ. In addition, PD-L1-ex activated AMPK/ULK1 pathway to induce autophagy in TMZ treated GBM cells, and the inhibitors for AMPK (compound C) and ULK1 (SBI-0206965) promoted cell apoptosis in GBM cells co-treated with PD-L1-ex and high-dose TMZ. Finally, we evidenced that PD-L1-ex promoted tumor growth and Ki67 protein expressions to increase TMZ-resistance in GBM in vivo. Collectively, we concluded that GSCs-derived PD-L1-ex activated AMPK1/ULK1 signaling cascade mediated autophagy to increase TMZ-resistance in GBM, and this study provided potential strategies to improve the therapeutic efficacy of TMZ in GBM.

摘要

替莫唑胺(TMZ)耐药性阻碍了该药物在临床上治疗胶质母细胞瘤(GBM)的疗效,并且新出现的证据表明,源自GBM的干细胞(GSCs)分泌的外泌体促成了这一过程,但具体机制仍大多未知。在本研究中,我们报道了GSCs分泌的含有程序性死亡配体1(PD-L1)的外泌体激活了AMPK/ULK1通路,介导保护性自噬,从而在体外和体内增强了GBM对TMZ的耐药性。具体而言,我们注意到持续低剂量TMZ刺激促进了GBM细胞中GSCs的生成以及含有PD-L1的外泌体(PD-L1-ex)的分泌,并且PD-L1-ex抑制细胞凋亡并促进细胞自噬,从而增加了GBM细胞对TMZ的耐药性,而用自噬抑制剂3-甲基腺嘌呤(3-MA)共同处理细胞可逆转这种情况。一致地,PD-L1的上调也增加了TS-GBM细胞对TMZ的耐药性,而PD-L1的沉默使TR-GBM细胞对TMZ敏感。此外,PD-L1-ex激活AMPK/ULK1通路以诱导TMZ处理的GBM细胞发生自噬,而AMPK抑制剂(化合物C)和ULK1抑制剂(SBI-0206965)促进了与PD-L1-ex和高剂量TMZ共同处理的GBM细胞的凋亡。最后,我们证明PD-L1-ex促进肿瘤生长和Ki67蛋白表达,从而在体内增加GBM对TMZ的耐药性。总体而言,我们得出结论,GSCs来源的PD-L1-ex激活AMPK1/ULK1信号级联介导的自噬以增加GBM对TMZ的耐药性,并且本研究提供了提高TMZ治疗GBM疗效的潜在策略。

https://cdn.ncbi.nlm.nih.gov/pmc/blobs/9f41/8011168/ab27d3651bcd/13578_2021_575_Fig1_HTML.jpg

文献AI研究员

20分钟写一篇综述,助力文献阅读效率提升50倍。

立即体验

用中文搜PubMed

大模型驱动的PubMed中文搜索引擎

马上搜索

文档翻译

学术文献翻译模型,支持多种主流文档格式。

立即体验