Suppr超能文献

解析十二指肠乳糜泻活检的转录组异质性。

Deciphering the Transcriptomic Heterogeneity of Duodenal Coeliac Disease Biopsies.

机构信息

Department of Laboratory Medicine at Hospital "St. Georg" Leipzig, 04129 Leipzig, Germany.

Immuno Deficiency Centre Leipzig (IDCL) at Hospital St. Georg Leipzig, Jeffrey Modell Diagnostic and Research Centre for Primary Immunodeficiency Diseases, 04129 Leipzig, Germany.

出版信息

Int J Mol Sci. 2021 Mar 4;22(5):2551. doi: 10.3390/ijms22052551.

Abstract

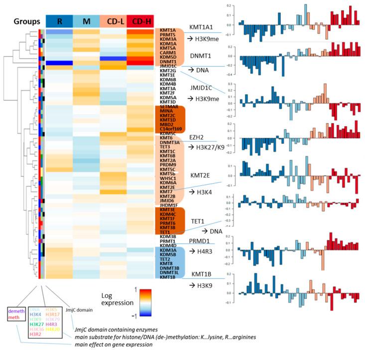
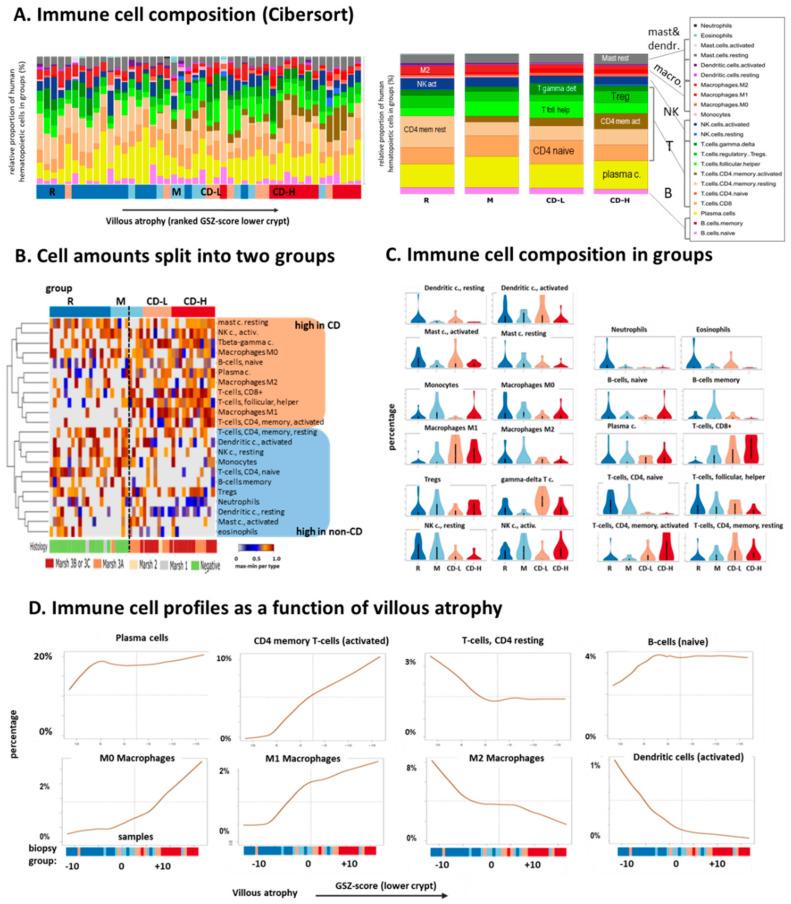
Coeliac disease (CD) is a clinically heterogeneous autoimmune disease with variable presentation and progression triggered by gluten intake. Molecular or genetic factors contribute to disease heterogeneity, but the reasons for different outcomes are poorly understood. Transcriptome studies of tissue biopsies from CD patients are scarce. Here, we present a high-resolution analysis of the transcriptomes extracted from duodenal biopsies of 24 children and adolescents with active CD and 21 individuals without CD but with intestinal afflictions as controls. The transcriptomes of CD patients divide into three groups-a mixed group presenting the control cases, and CD-low and CD-high groups referring to lower and higher levels of CD severity. Persistence of symptoms was weakly associated with subgroup, but the highest marsh stages were present in subgroup CD-high, together with the highest cell cycle rates as an indicator of virtually complete villous atrophy. Considerable variation in inflammation-level between subgroups was further deciphered into immune cell types using cell type de-convolution. Self-organizing maps portrayal was applied to provide high-resolution landscapes of the CD-transcriptome. We find asymmetric patterns of miRNA and long non-coding RNA and discuss the effect of epigenetic regulation. Expression of genes involved in interferon gamma signaling represent suitable markers to distinguish CD from non-CD cases. Multiple pathways overlay in CD biopsies in different ways, giving rise to heterogeneous transcriptional patterns, which potentially provide information about etiology and the course of the disease.

摘要

乳糜泻(CD)是一种临床异质性的自身免疫性疾病,其表现和进展因摄入麸质而不同。分子或遗传因素导致疾病异质性,但不同结果的原因尚不清楚。CD 患者组织活检的转录组研究很少。在这里,我们对 24 名患有活动性 CD 的儿童和青少年以及 21 名无 CD 但有肠道疾病的个体的十二指肠活检提取的转录组进行了高分辨率分析。CD 患者的转录组分为三组——混合组表现为对照病例,CD 低组和 CD 高组分别表示 CD 严重程度较低和较高。症状持续存在与亚组的相关性较弱,但最高的 marsh 分期出现在 CD 高组,同时细胞周期率最高,表明绒毛几乎完全萎缩。使用细胞类型去卷积进一步解析亚组之间炎症水平的显著差异,可进一步解析为免疫细胞类型。自组织映射图的应用提供了 CD 转录组的高分辨率景观。我们发现 miRNA 和长非编码 RNA 的非对称模式,并讨论了表观遗传调控的影响。干扰素 γ 信号转导相关基因的表达可作为区分 CD 与非 CD 病例的合适标志物。不同的途径以不同的方式在 CD 活检中重叠,产生异质的转录模式,这可能提供有关病因和疾病过程的信息。

https://cdn.ncbi.nlm.nih.gov/pmc/blobs/9485/7961974/30e61471a12f/ijms-22-02551-g0A1.jpg

文献AI研究员

20分钟写一篇综述,助力文献阅读效率提升50倍。

立即体验

用中文搜PubMed

大模型驱动的PubMed中文搜索引擎

马上搜索

文档翻译

学术文献翻译模型,支持多种主流文档格式。

立即体验