Hitachi Keisuke, Nakatani Masashi, Kiyofuji Yuri, Inagaki Hidehito, Kurahashi Hiroki, Tsuchida Kunihiro
Division for Therapies against Intractable Diseases, Institute for Comprehensive Medical Science (ICMS), Fujita Health University, Toyoake 470-1192, Japan.
Faculty of Rehabilitation and Care, Seijoh University, Tokai 476-0014, Japan.
Int J Mol Sci. 2021 Mar 4;22(5):2558. doi: 10.3390/ijms22052558.
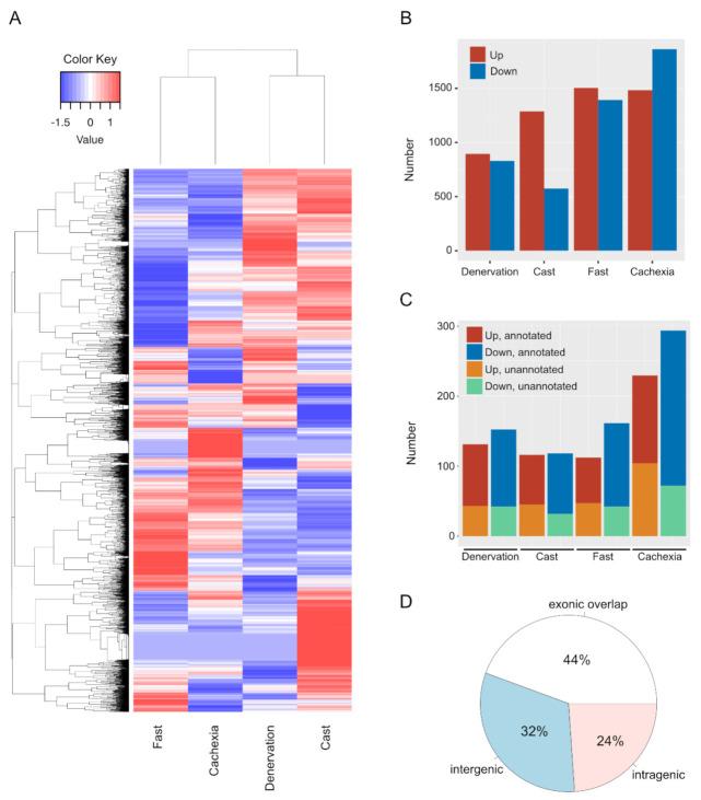
The loss of skeletal muscle mass (muscle atrophy or wasting) caused by aging, diseases, and injury decreases quality of life, survival rates, and healthy life expectancy in humans. Although long non-coding RNAs (lncRNAs) have been implicated in skeletal muscle formation and differentiation, their precise roles in muscle atrophy remain unclear. In this study, we used RNA-sequencing (RNA-Seq) to examine changes in the expression of lncRNAs in four muscle atrophy conditions (denervation, casting, fasting, and cancer cachexia) in mice. We successfully identified 33 annotated lncRNAs and 18 novel lncRNAs with common expression changes in all four muscle atrophy conditions. Furthermore, an analysis of lncRNA-mRNA correlations revealed that several lncRNAs affected small molecule biosynthetic processes during muscle atrophy. These results provide novel insights into the lncRNA-mediated regulatory mechanism underlying muscle atrophy and may be useful for the identification of promising therapeutic targets.
衰老、疾病和损伤导致的骨骼肌质量损失(肌肉萎缩或消瘦)会降低人类的生活质量、生存率和健康预期寿命。尽管长链非编码RNA(lncRNA)已被证明与骨骼肌的形成和分化有关,但其在肌肉萎缩中的具体作用仍不清楚。在本研究中,我们使用RNA测序(RNA-Seq)来检测小鼠四种肌肉萎缩状态(去神经支配、固定、禁食和癌症恶病质)下lncRNA表达的变化。我们成功鉴定出33个注释lncRNA和18个新的lncRNA,它们在所有四种肌肉萎缩状态下均有共同的表达变化。此外,对lncRNA-mRNA相关性的分析表明,几种lncRNA在肌肉萎缩过程中影响小分子生物合成过程。这些结果为lncRNA介导的肌肉萎缩调控机制提供了新的见解,可能有助于识别有前景的治疗靶点。