Suppr超能文献

用于测量血清素动态变化的基因编码传感器。

A genetically encoded sensor for measuring serotonin dynamics.

机构信息

State Key Laboratory of Membrane Biology, Peking University School of Life Sciences, Beijing, China.

PKU-IDG/McGovern Institute for Brain Research, Beijing, China.

出版信息

Nat Neurosci. 2021 May;24(5):746-752. doi: 10.1038/s41593-021-00823-7. Epub 2021 Apr 5.

Abstract

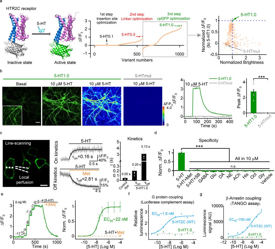
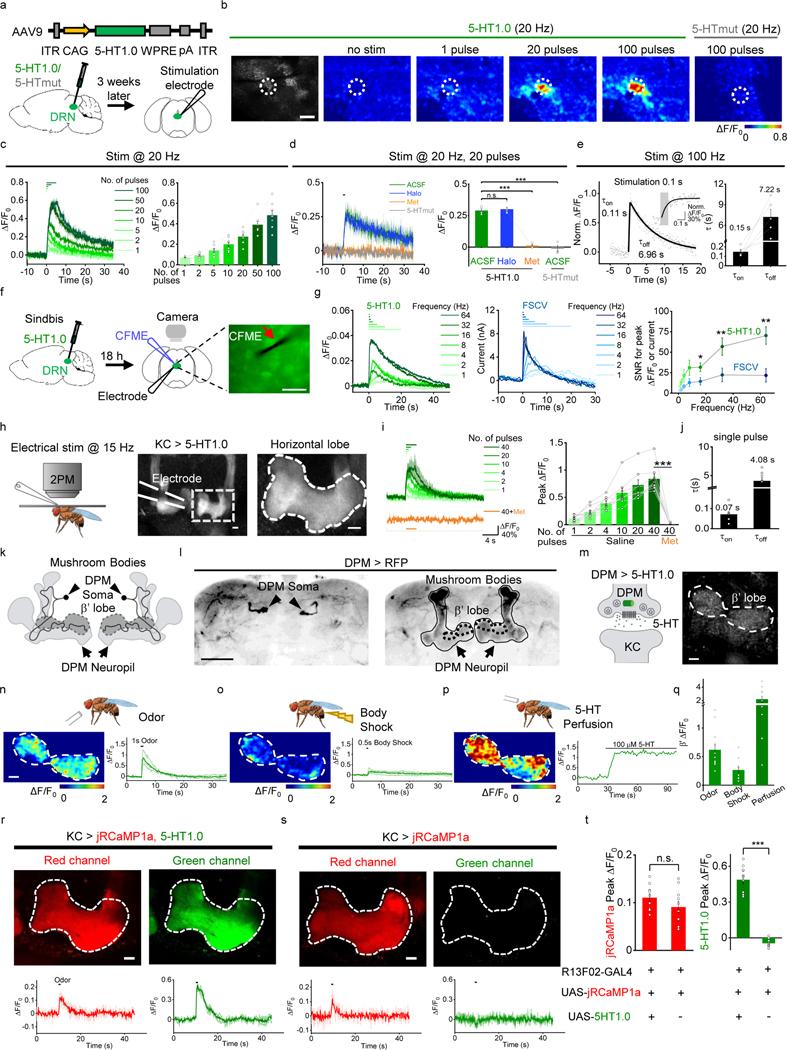
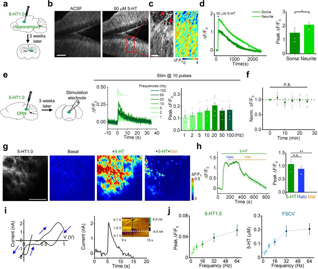
Serotonin (5-HT) is a phylogenetically conserved monoamine neurotransmitter modulating important processes in the brain. To directly visualize the release of 5-HT, we developed a genetically encoded G-protein-coupled receptor (GPCR)-activation-based 5-HT (GRAB) sensor with high sensitivity, high selectivity, subsecond kinetics and subcellular resolution. GRAB detects 5-HT release in multiple physiological and pathological conditions in both flies and mice and provides new insights into the dynamics and mechanisms of 5-HT signaling.

摘要

血清素(5-HT)是一种进化上保守的单胺神经递质,调节大脑中的重要过程。为了直接可视化 5-HT 的释放,我们开发了一种基于遗传编码的 G 蛋白偶联受体(GPCR)激活的 5-HT(GRAB)传感器,具有高灵敏度、高选择性、亚秒级动力学和亚细胞分辨率。GRAB 在果蝇和小鼠的多种生理和病理条件下检测 5-HT 的释放,并为 5-HT 信号转导的动态和机制提供了新的见解。

https://cdn.ncbi.nlm.nih.gov/pmc/blobs/bf29/8544647/0eb5c4d28f0e/nihms-1675928-f0004.jpg

文献AI研究员

20分钟写一篇综述,助力文献阅读效率提升50倍。

立即体验

用中文搜PubMed

大模型驱动的PubMed中文搜索引擎

马上搜索

文档翻译

学术文献翻译模型,支持多种主流文档格式。

立即体验