Suppr超能文献

在缺乏钠离子通道 Na1.7 的小鼠和人类中,镇痛的一个中心机制。

A central mechanism of analgesia in mice and humans lacking the sodium channel Na1.7.

机构信息

Molecular Nociception Group, Wolfson Institute for Biomedical Research, University College London, Gower Street, London WC1E 6BT, UK.

Centre for Experimental Medicine & Rheumatology, Queen Mary University of London, Charterhouse Square, London EC1M 6BQ, UK.

出版信息

Neuron. 2021 May 5;109(9):1497-1512.e6. doi: 10.1016/j.neuron.2021.03.012. Epub 2021 Apr 5.

Abstract

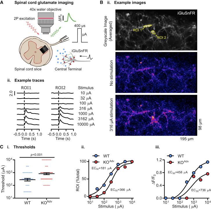
Deletion of SCN9A encoding the voltage-gated sodium channel Na1.7 in humans leads to profound pain insensitivity and anosmia. Conditional deletion of Na1.7 in sensory neurons of mice also abolishes pain, suggesting that the locus of analgesia is the nociceptor. Here we demonstrate, using in vivo calcium imaging and extracellular recording, that Na1.7 knockout mice have essentially normal nociceptor activity. However, synaptic transmission from nociceptor central terminals in the spinal cord is greatly reduced by an opioid-dependent mechanism. Analgesia is also reversed substantially by central but not peripheral application of opioid antagonists. In contrast, the lack of neurotransmitter release from olfactory sensory neurons is opioid independent. Male and female humans with Na1.7-null mutations show naloxone-reversible analgesia. Thus, inhibition of neurotransmitter release is the principal mechanism of anosmia and analgesia in mouse and human Nav1.7-null mutants.

摘要

人类 SCN9A 基因(编码电压门控钠离子通道 Na1.7)缺失导致严重的痛觉缺失和嗅觉缺失。在感觉神经元中条件性缺失 Na1.7 的小鼠也会消除疼痛,这表明镇痛的部位是伤害感受器。在这里,我们通过在体钙成像和细胞外记录表明,Na1.7 敲除小鼠的伤害感受器活性基本正常。然而,通过阿片类药物依赖的机制,来自脊髓中伤害感受器中枢末端的突触传递大大减少。镇痛作用也可通过中枢而非外周应用阿片类拮抗剂得到显著逆转。相比之下,从嗅觉感觉神经元释放神经递质与阿片类无关。具有 Na1.7 缺失突变的男性和女性人类表现出纳洛酮可逆转的镇痛作用。因此,抑制神经递质释放是小鼠和人类 Na1.7 缺失突变体嗅觉缺失和镇痛的主要机制。

https://cdn.ncbi.nlm.nih.gov/pmc/blobs/ffaa/8110947/138383bd9af3/gr1.jpg

文献AI研究员

20分钟写一篇综述,助力文献阅读效率提升50倍。

立即体验

用中文搜PubMed

大模型驱动的PubMed中文搜索引擎

马上搜索

文档翻译

学术文献翻译模型,支持多种主流文档格式。

立即体验