Suppr超能文献

一剂自我转录和复制的基于 RNA 的 SARS-CoV-2 疫苗可在小鼠中产生保护性适应性免疫。

A single dose of self-transcribing and replicating RNA-based SARS-CoV-2 vaccine produces protective adaptive immunity in mice.

机构信息

Viral Research and Experimental Medicine Center, SingHealth Duke-NUS Academic Medical Center, Singapore, Singapore; Program in Emerging Infectious Diseases, Duke-NUS Medical School, Singapore, Singapore.

Program in Emerging Infectious Diseases, Duke-NUS Medical School, Singapore, Singapore.

出版信息

Mol Ther. 2021 Jun 2;29(6):1970-1983. doi: 10.1016/j.ymthe.2021.04.001. Epub 2021 Apr 5.

Abstract

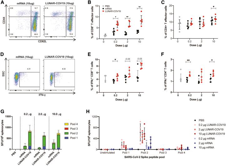
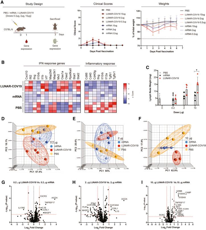
A self-transcribing and replicating RNA (STARR)-based vaccine (LUNAR-COV19) has been developed to prevent SARS-CoV-2 infection. The vaccine encodes an alphavirus-based replicon and the SARS-CoV-2 full-length spike glycoprotein. Translation of the replicon produces a replicase complex that amplifies and prolongs SARS-CoV-2 spike glycoprotein expression. A single prime vaccination in mice led to robust antibody responses, with neutralizing antibody titers increasing up to day 60. Activation of cell-mediated immunity produced a strong viral antigen-specific CD8 T lymphocyte response. Assaying for intracellular cytokine staining for interferon (IFN)γ and interleukin-4 (IL-4)-positive CD4 T helper (Th) lymphocytes as well as anti-spike glycoprotein immunoglobulin G (IgG)2a/IgG1 ratios supported a strong Th1-dominant immune response. Finally, single LUNAR-COV19 vaccination at both 2 μg and 10 μg doses completely protected human ACE2 transgenic mice from both mortality and even measurable infection following wild-type SARS-CoV-2 challenge. Our findings collectively suggest the potential of LUNAR-COV19 as a single-dose vaccine.

摘要

一种基于自我转录和复制的 RNA(STARR)的疫苗(LUNAR-COV19)已被开发用于预防 SARS-CoV-2 感染。该疫苗编码一种基于甲病毒的复制子和 SARS-CoV-2 全长刺突糖蛋白。复制子的翻译产生一个复制酶复合物,可扩增和延长 SARS-CoV-2 刺突糖蛋白的表达。在小鼠中进行单次接种可引起强烈的抗体反应,中和抗体滴度在第 60 天增加。细胞介导免疫的激活产生了强烈的病毒抗原特异性 CD8 T 淋巴细胞反应。检测干扰素 (IFN)γ和白细胞介素-4 (IL-4)阳性 CD4 T 辅助 (Th) 淋巴细胞的细胞内细胞因子染色以及抗刺突糖蛋白免疫球蛋白 G (IgG)2a/IgG1 比值支持强烈的 Th1 优势免疫反应。最后,单次 LUNAR-COV19 接种 2μg 和 10μg 剂量均可完全保护人类 ACE2 转基因小鼠免受野生型 SARS-CoV-2 攻击引起的死亡和甚至可测量的感染。我们的研究结果表明,LUNAR-COV19 作为一种单剂量疫苗具有潜力。

https://cdn.ncbi.nlm.nih.gov/pmc/blobs/beb1/8178479/9d81f974a78b/fx1.jpg

文献AI研究员

20分钟写一篇综述,助力文献阅读效率提升50倍。

立即体验

用中文搜PubMed

大模型驱动的PubMed中文搜索引擎

马上搜索

文档翻译

学术文献翻译模型,支持多种主流文档格式。

立即体验