Suppr超能文献

一种人类冠状病毒会通过抗原进化来逃避抗体免疫。

A human coronavirus evolves antigenically to escape antibody immunity.

机构信息

Basic Sciences and Computational Biology, Fred Hutchinson Cancer Research Center, Seattle, Washington, United States of America.

Department of Genome Sciences, University of Washington, Seattle, Washington, United States of America.

出版信息

PLoS Pathog. 2021 Apr 8;17(4):e1009453. doi: 10.1371/journal.ppat.1009453. eCollection 2021 Apr.

Abstract

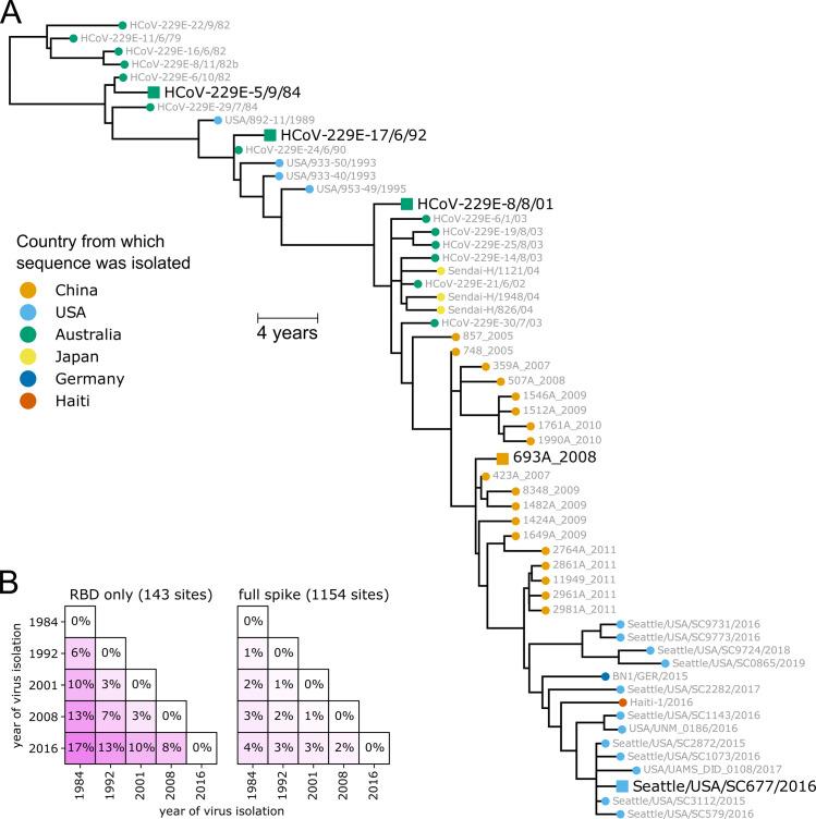
There is intense interest in antibody immunity to coronaviruses. However, it is unknown if coronaviruses evolve to escape such immunity, and if so, how rapidly. Here we address this question by characterizing the historical evolution of human coronavirus 229E. We identify human sera from the 1980s and 1990s that have neutralizing titers against contemporaneous 229E that are comparable to the anti-SARS-CoV-2 titers induced by SARS-CoV-2 infection or vaccination. We test these sera against 229E strains isolated after sera collection, and find that neutralizing titers are lower against these "future" viruses. In some cases, sera that neutralize contemporaneous 229E viral strains with titers >1:100 do not detectably neutralize strains isolated 8-17 years later. The decreased neutralization of "future" viruses is due to antigenic evolution of the viral spike, especially in the receptor-binding domain. If these results extrapolate to other coronaviruses, then it may be advisable to periodically update SARS-CoV-2 vaccines.

摘要

人们对冠状病毒的抗体免疫非常感兴趣。然而,目前尚不清楚冠状病毒是否会进化以逃避这种免疫,以及如果会,其进化速度有多快。在这里,我们通过描述人类冠状病毒 229E 的历史进化来解决这个问题。我们鉴定了来自 20 世纪 80 年代和 90 年代的人类血清,这些血清对同时期的 229E 具有中和效价,与 SARS-CoV-2 感染或接种 SARS-CoV-2 诱导的抗 SARS-CoV-2 效价相当。我们用这些血清对采集血清后分离的 229E 株进行检测,发现对这些“未来”病毒的中和效价较低。在某些情况下,中和效价 >1:100 的同时期 229E 病毒株的血清不能检测到对 8-17 年后分离的病毒株的中和作用。“未来”病毒的中和作用降低是由于病毒刺突的抗原进化,特别是在受体结合域。如果这些结果可以外推到其他冠状病毒,那么定期更新 SARS-CoV-2 疫苗可能是明智的。

https://cdn.ncbi.nlm.nih.gov/pmc/blobs/9297/8031418/c6fa5b3478b5/ppat.1009453.g001.jpg

文献AI研究员

20分钟写一篇综述,助力文献阅读效率提升50倍。

立即体验

用中文搜PubMed

大模型驱动的PubMed中文搜索引擎

马上搜索

文档翻译

学术文献翻译模型,支持多种主流文档格式。

立即体验