Suppr超能文献

核仁素靶向 AS1411 适体修饰的胶束共载多柔比星和 miR-519c 提高肝癌治疗疗效。

Nucleolin-Targeting AS1411 Aptamer-Modified Micelle for the Co-Delivery of Doxorubicin and miR-519c to Improve the Therapeutic Efficacy in Hepatocellular Carcinoma Treatment.

机构信息

Key Laboratory for Molecular Enzymology and Engineering of Ministry of Education, School of Life Sciences, Jilin University, Changchun, 130012, People's Republic of China.

出版信息

Int J Nanomedicine. 2021 Mar 30;16:2569-2584. doi: 10.2147/IJN.S304526. eCollection 2021.

Abstract

BACKGROUND

Multidrug resistance (MDR) has emerged to be a major hindrance in cancer therapy, which contributes to the reduced sensitivity of cancer cells toward chemotherapeutic drugs mainly owing to the over-expression of drug efflux transporters. The combination of gene therapy and chemotherapy has been considered as a potential approach to improve the anti-cancer efficacy by reversing the MDR effect.

MATERIALS AND METHODS

The AS1411 aptamer-functionalized micelles were constructed through an emulsion/solvent evaporation strategy for the simultaneous co-delivery of doxorubicin and miR-519c. The therapeutic efficacy and related mechanism of micelles were explored based on the in vitro and in vivo active targeting ability and the suppression of MDR, using hepatocellular carcinoma cell line HepG2 as a model.

RESULTS

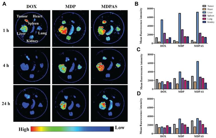
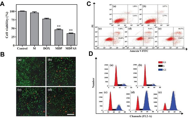
The micelle was demonstrated to possess favorable cellular uptake and tumor penetration ability by specifically recognizing the nucleolin in an AS1411 aptamer-dependent manner. Further, the intracellular accumulation of doxorubicin was significantly improved due to the suppression of ABCG2-mediated drug efflux by miR-519c, resulting in the efficient inhibition of tumor growth.

CONCLUSION

The micelle-mediated co-delivery of doxorubicin and miR-519c provided a promising strategy to obtain ideal anti-cancer efficacy through the active targeting function and the reversion of MDR.

摘要

背景

多药耐药(MDR)已成为癌症治疗的主要障碍,主要归因于药物外排转运蛋白的过度表达,导致癌细胞对化疗药物的敏感性降低。基因治疗和化疗的联合被认为是一种通过逆转 MDR 效应来提高抗癌疗效的潜在方法。

材料与方法

通过乳化/溶剂蒸发策略构建了 AS1411 适体功能化的胶束,用于同时共递送阿霉素和 miR-519c。使用肝癌细胞系 HepG2 作为模型,基于主动靶向能力和对 MDR 的抑制作用,研究了胶束的治疗效果和相关机制。

结果

胶束通过特异性识别 AS1411 适体依赖的核仁素,表现出良好的细胞摄取和肿瘤穿透能力。此外,miR-519c 抑制 ABCG2 介导的药物外排,显著提高了阿霉素的细胞内积累,从而有效地抑制了肿瘤生长。

结论

胶束介导的阿霉素和 miR-519c 的共递送提供了一种有前途的策略,通过主动靶向功能和逆转 MDR 来获得理想的抗癌疗效。

https://cdn.ncbi.nlm.nih.gov/pmc/blobs/7047/8019667/fb5259ba47cd/IJN-16-2569-g0001.jpg

文献AI研究员

20分钟写一篇综述,助力文献阅读效率提升50倍。

立即体验

用中文搜PubMed

大模型驱动的PubMed中文搜索引擎

马上搜索

文档翻译

学术文献翻译模型,支持多种主流文档格式。

立即体验