Suppr超能文献

癌症相关成纤维细胞通过TDO/犬尿氨酸/芳香烃受体依赖的信号通路促进肾癌进展。

Cancer Associated Fibroblasts Promote Renal Cancer Progression Through a TDO/Kyn/AhR Dependent Signaling Pathway.

作者信息

Chen Li-Bo, Zhu Shun-Ping, Liu Tian-Pei, Zhao Heng, Chen Ping-Feng, Duan You-Jun, Hu Rong

机构信息

Department of Urology, The First Affiliated Hospital of University of South China, Hengyang, China.

Department of Respiratory, The First Affiliated Hospital of University of South China, Hengyang, China.

出版信息

Front Oncol. 2021 Mar 25;11:628821. doi: 10.3389/fonc.2021.628821. eCollection 2021.

Abstract

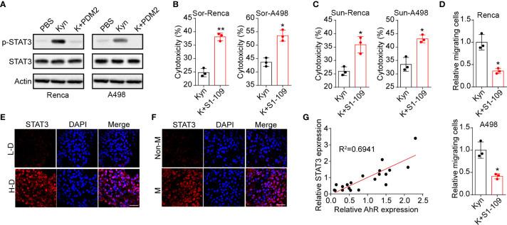
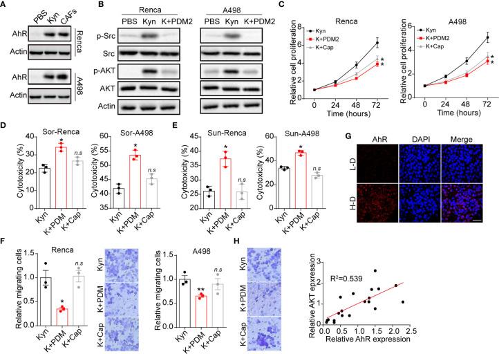
Cancer associated fibroblasts (CAFs) play crucial roles in cancer development, however, the specific mechanisms of CAFs associated renal cancer progression remain poorly understood. Our study observed enriched CAFs in high degree malignant tumor tissues from renal cancer patients. These CAFs isolated from tumor tissues are prone to facilitate drugs resistance and promote tumor progression and . Mechanistically, CAFs up-regulated tryptophan 2, 3-dioxygenase (TDO) expression, resulting in enhanced secretion of kynurenine (Kyn). Kyn produced from CAFs could up-regulated the expression of aromatic hydrocarbon receptor (AhR), eventually resulting in the AKT and STAT3 signaling pathways activation. Inhibition of AKT signal prevented cancer cells proliferation, while inhibition of the STAT3 signal reverted drugs resistance and cancer migration induced by kynurenine. Application of AhR inhibitor DMF could efficiently suppress distant metastasis of renal cancer cells, and improve anticancer effects of sorafenib (Sor)/sunitinib (Sun), which described a promising therapeutic strategy for clinical renal cancer.

摘要

癌症相关成纤维细胞(CAFs)在癌症发展中起关键作用,然而,CAFs相关的肾癌进展的具体机制仍知之甚少。我们的研究观察到肾癌患者高度恶性肿瘤组织中CAFs富集。从肿瘤组织中分离出的这些CAFs易于促进耐药性并促进肿瘤进展。机制上,CAFs上调色氨酸2,3-双加氧酶(TDO)表达,导致犬尿氨酸(Kyn)分泌增加。CAFs产生的Kyn可上调芳烃受体(AhR)的表达,最终导致AKT和STAT3信号通路激活。抑制AKT信号可阻止癌细胞增殖,而抑制STAT3信号可逆转犬尿氨酸诱导的耐药性和癌症迁移。应用AhR抑制剂DMF可有效抑制肾癌细胞的远处转移,并提高索拉非尼(Sor)/舒尼替尼(Sun)的抗癌效果,这为临床肾癌描述了一种有前景的治疗策略。

https://cdn.ncbi.nlm.nih.gov/pmc/blobs/aef2/8027476/e47231fb39ec/fonc-11-628821-g001.jpg

文献AI研究员

20分钟写一篇综述,助力文献阅读效率提升50倍。

立即体验

用中文搜PubMed

大模型驱动的PubMed中文搜索引擎

马上搜索

文档翻译

学术文献翻译模型,支持多种主流文档格式。

立即体验