Suppr超能文献

丘脑中的生长抑素神经元特异性调制小鼠 V1 中的伽马节律和视觉信息。

Gamma rhythms and visual information in mouse V1 specifically modulated by somatostatin neurons in reticular thalamus.

机构信息

University of California, San Francisco, Department of Physiology, San Francisco, United States.

Gladstone Institute of Neurological Disease, San Francisco, United States.

出版信息

Elife. 2021 Apr 12;10:e61437. doi: 10.7554/eLife.61437.

Abstract

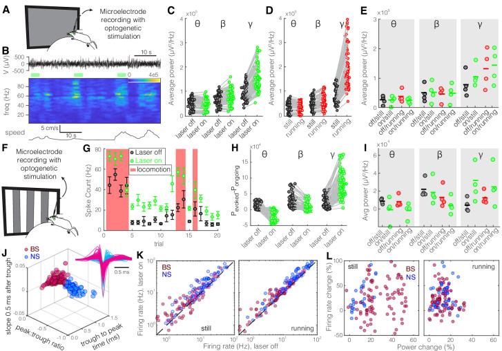
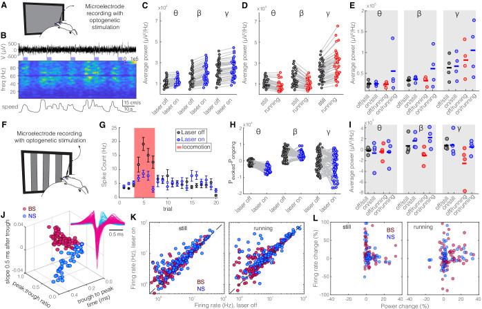
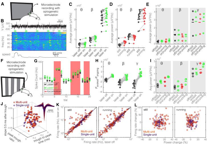
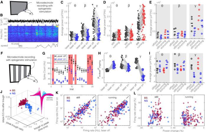
Visual perception in natural environments depends on the ability to focus on salient stimuli while ignoring distractions. This kind of selective visual attention is associated with gamma activity in the visual cortex. While the nucleus reticularis thalami (nRT) has been implicated in selective attention, its role in modulating gamma activity in the visual cortex remains unknown. Here, we show that somatostatin- (SST) but not parvalbumin-expressing (PV) neurons in the visual sector of the nRT preferentially project to the dorsal lateral geniculate nucleus (dLGN), and modulate visual information transmission and gamma activity in primary visual cortex (V1). These findings pinpoint the SST neurons in nRT as powerful modulators of the visual information encoding accuracy in V1 and represent a novel circuit through which the nRT can influence representation of visual information.

摘要

自然环境中的视觉感知取决于专注于显著刺激而忽略干扰的能力。这种选择性视觉注意力与视觉皮层中的伽马活动有关。虽然丘脑网状核 (nRT) 与选择性注意有关,但它在调节视觉皮层中的伽马活动中的作用尚不清楚。在这里,我们表明,nRT 视觉区中的生长抑素- (SST) 而不是表达 parvalbumin 的 (PV) 神经元优先投射到背外侧膝状体核 (dLGN),并调节初级视觉皮层 (V1) 中的视觉信息传递和伽马活动。这些发现指出 nRT 中的 SST 神经元是 V1 中视觉信息编码准确性的强大调制器,代表了 nRT 可以影响视觉信息表示的新回路。

https://cdn.ncbi.nlm.nih.gov/pmc/blobs/54e6/8064751/8f1e66599e7f/elife-61437-fig1.jpg

文献AI研究员

20分钟写一篇综述,助力文献阅读效率提升50倍。

立即体验

用中文搜PubMed

大模型驱动的PubMed中文搜索引擎

马上搜索

文档翻译

学术文献翻译模型,支持多种主流文档格式。

立即体验