Suppr超能文献

JC 病毒小 t 抗原通过抑制 TRIM25 的 RNA 结合能力拮抗 RIG-I 介导的固有免疫。

The Small t Antigen of JC Virus Antagonizes RIG-I-Mediated Innate Immunity by Inhibiting TRIM25's RNA Binding Ability.

机构信息

Florida Research and Innovation Center, Cleveland Clinic, Port Saint Lucie, Florida, USA.

Department of Microbiology, The University of Chicago, Chicago, Illinois, USA.

出版信息

mBio. 2021 Apr 13;12(2):e00620-21. doi: 10.1128/mBio.00620-21.

Abstract

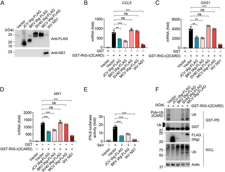
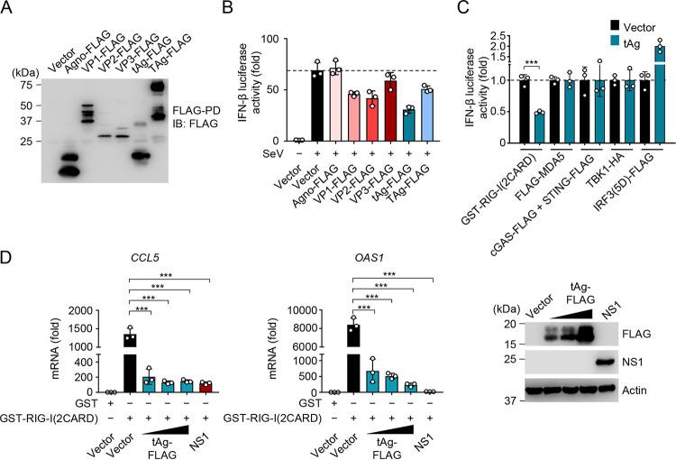
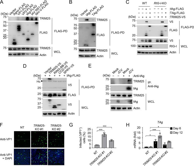
JC polyomavirus (JCV), a DNA virus that leads to persistent infection in humans, is the causative agent of progressive multifocal leukoencephalopathy, a lethal brain disease that affects immunocompromised individuals. Almost nothing is currently known about how JCV infection is controlled by the innate immune response and, further, whether JCV has evolved mechanisms to antagonize antiviral immunity. Here, we show that the innate immune sensors retinoic acid-inducible gene I (RIG-I) and cGMP-AMP synthase (cGAS) control JCV replication in human astrocytes. We further identify that the small t antigen (tAg) of JCV functions as an interferon (IFN) antagonist by suppressing RIG-I-mediated signal transduction. JCV tAg interacts with the E3 ubiquitin ligase TRIM25, thereby preventing its ability to bind RNA and to induce the K63-linked ubiquitination of RIG-I, which is known to facilitate RIG-I-mediated cytokine responses. Antagonism of RIG-I K63-linked ubiquitination and antiviral signaling is also conserved in the tAg of the related polyomavirus BK virus (BKV). These findings highlight how JCV and BKV manipulate a key innate surveillance pathway, which may stimulate research into designing novel therapies. The innate immune response is the first line of defense against viral pathogens, and in turn, many viruses have evolved strategies to evade detection by the host's innate immune surveillance machinery. Investigation of the interplay between viruses and the innate immune response provides valuable insight into potential therapeutic targets against viral infectious diseases. JC polyomavirus (JCV) is associated with a lifelong, persistent infection that can cause a rare neurodegenerative disease, called progressive multifocal leukoencephalopathy, in individuals that are immunosuppressed. The molecular mechanisms of JCV infection and persistence are not well understood, and very little is currently known about the relevance of innate immunity for the control of JCV replication. Here, we define the intracellular innate immune sensors responsible for controlling JCV infection and also demonstrate a novel mechanism by which a JCV-encoded protein acts as an antagonist of the type I interferon-mediated innate immune response.

摘要

JC 多瘤病毒(JCV)是一种导致人类持续性感染的 DNA 病毒,是进行性多灶性白质脑病的病原体,这是一种致命的脑部疾病,影响免疫功能低下的个体。目前几乎不知道 JCV 感染是如何被先天免疫反应控制的,也不知道 JCV 是否已经进化出了拮抗抗病毒免疫的机制。在这里,我们表明先天免疫传感器视黄酸诱导基因 I(RIG-I)和 cGMP-AMP 合酶(cGAS)控制人类星形胶质细胞中的 JCV 复制。我们进一步确定 JCV 的小 t 抗原(tAg)通过抑制 RIG-I 介导的信号转导来发挥干扰素(IFN)拮抗剂的作用。JCV tAg 与 E3 泛素连接酶 TRIM25 相互作用,从而阻止其结合 RNA 并诱导 RIG-I 的 K63 连接泛素化,已知该泛素化促进 RIG-I 介导的细胞因子反应。在相关多瘤病毒 BK 病毒(BKV)的 tAg 中也保守了 RIG-I 的 K63 连接泛素化和抗病毒信号的拮抗作用。这些发现强调了 JCV 和 BKV 如何操纵关键的先天监视途径,这可能会刺激研究设计新型疗法。先天免疫反应是抵御病毒病原体的第一道防线,反过来,许多病毒已经进化出了逃避宿主先天免疫监视机制检测的策略。研究病毒与先天免疫反应之间的相互作用为针对病毒感染性疾病的潜在治疗靶点提供了有价值的见解。JC 多瘤病毒(JCV)与终身持续性感染有关,可导致免疫抑制个体发生罕见的神经退行性疾病,称为进行性多灶性白质脑病。JCV 感染和持续存在的分子机制尚未完全了解,目前对于先天免疫对 JCV 复制的控制的相关性知之甚少。在这里,我们确定了负责控制 JCV 感染的细胞内先天免疫传感器,并且还证明了 JCV 编码蛋白作为 I 型干扰素介导的先天免疫反应的拮抗剂的新机制。

https://cdn.ncbi.nlm.nih.gov/pmc/blobs/52ef/8092259/0f5e404f8d64/mBio.00620-21_f001.jpg

文献AI研究员

20分钟写一篇综述,助力文献阅读效率提升50倍。

立即体验

用中文搜PubMed

大模型驱动的PubMed中文搜索引擎

马上搜索

文档翻译

学术文献翻译模型,支持多种主流文档格式。

立即体验