Suppr超能文献

锂预处理通过上调细胞 ROS 促进间充质干细胞治疗退变的椎间盘。

The preconditioning of lithium promotes mesenchymal stem cell-based therapy for the degenerated intervertebral disc via upregulating cellular ROS.

机构信息

Department of Orthopedics, Changxing People's Hospital, Changxing, China.

Department of Orthopaedics, 2nd Affiliated Hospital, School of Medicine, Zhejiang University, #88 Jiefang Road, Hangzhou, China.

出版信息

Stem Cell Res Ther. 2021 Apr 14;12(1):239. doi: 10.1186/s13287-021-02306-9.

Abstract

UNLABELLED

Adipose-derived stem cell (ADSC) is one of the most widely used candidate cell for intervertebral disc (IVD) degeneration-related disease. However, the poor survival and low differentiation efficacy in stressed host microenvironment limit the therapeutic effects of ADSC-based therapy. The preconditioning has been found effective to boost the proliferation and the functioning of stem cells in varying pathological condition. Lithium is a common anti-depression drug and has been proved effective to enhance stem cell functioning. In this study, the effects of preconditioning using LiCl on the cellular behavior of ADSC was investigated, and specially in a degenerative IVD-like condition.

METHOD

The cellular toxicity on rat ADSC was assessed by detecting lactate dehydrogenase (LDH) production after treatment with a varying concentration of lithium chloride (LiCl). The proliferative capacity of ADSC was determined by detecting Ki67 expression and the relative cell number of ADSC. Then, the preconditioned ADSC was challenged by a degenerative IVD-like condition. And the cell viability as well as the nucleus pulpous (NP) cell differentiation efficacy of preconditioned ADSC was evaluated by detecting the major marker expression and extracellular matrix (ECM) deposit. The therapeutic effects of preconditioned ADSC were evaluated using an IVD degeneration rat model, and the NP morphology and ECM content were assessed.

RESULTS

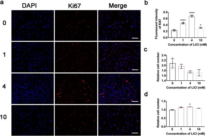
A concentration range of 1-10 mmol/L of LiCl was applied in the following study, since a higher concentration of LiCl causes a major cell death (about 40%). The relative cell number was similar between preconditioned groups and the control group after preconditioning. The Ki67 expression was elevated after preconditioning. Consistently, the preconditioned ADSC showed stronger proliferation capacity. Besides, the preconditioned groups exhibit higher expression of NP markers than the control group after NP cell induction. Moreover, the preconditioning of LiCl reduced the cell death and promoted ECM deposits, when challenged with a degenerative IVD-like culture. Mechanically, the preconditioning of LiCl induced an increased cellular reactive oxidative species (ROS) level and activation of ERK1/2, which was found closely related to the enhanced cell survival and ECM deposits after preconditioning. The treatment with preconditioned ADSC showed better therapeutic effects than control ADSC transplantation, with better NP preservation and ECM deposits.

CONCLUSION

These results suggest that the preconditioning with a medium level of LiCl boosts the cell proliferation and differentiation efficacy under a normal or hostile culture condition via the activation of cellular ROS/ERK axis. It is a promising pre-treatment of ADSC to promote the cell functioning and the following regenerative capacity, with superior therapeutic effects than untreated ADSC transplantation.

摘要

未加标签

脂肪来源干细胞(ADSC)是最广泛用于治疗椎间盘(IVD)退变相关疾病的候选细胞之一。然而,在应激宿主微环境中,ADSC 的存活能力差和分化效率低限制了基于 ADSC 的治疗效果。预处理已被发现可有效促进不同病理条件下干细胞的增殖和功能。锂是一种常用的抗抑郁药,已被证明可有效增强干细胞的功能。在这项研究中,研究了使用 LiCl 进行预处理对 ADSC 细胞行为的影响,特别是在退行性 IVD 样条件下。

方法

通过检测不同浓度氯化锂(LiCl)处理后大鼠 ADSC 中乳酸脱氢酶(LDH)的产生来评估细胞毒性。通过检测 Ki67 表达和 ADSC 的相对细胞数来确定 ADSC 的增殖能力。然后,用退行性 IVD 样条件挑战预处理的 ADSC。通过检测主要标志物的表达和细胞外基质(ECM)沉积来评估预处理 ADSC 的细胞活力和核髓核(NP)细胞分化效果。使用 IVD 退变大鼠模型评估预处理 ADSC 的治疗效果,并评估 NP 形态和 ECM 含量。

结果

在以下研究中应用了 1-10mmol/L 的 LiCl 浓度范围,因为较高浓度的 LiCl 会导致主要细胞死亡(约 40%)。预处理后,预处理组和对照组的相对细胞数相似。Ki67 表达升高后进行预处理。同样,预处理后的 ADSC 显示出更强的增殖能力。此外,NP 细胞诱导后,预处理组 NP 标志物的表达高于对照组。此外,在退行性 IVD 样培养条件下,LiCl 的预处理减少了细胞死亡并促进了 ECM 沉积。从机制上讲,LiCl 的预处理诱导细胞活性氧(ROS)水平升高和 ERK1/2 激活,这与预处理后细胞存活和 ECM 沉积的增强密切相关。与对照 ADSC 移植相比,预处理 ADSC 的治疗效果更好,NP 保存和 ECM 沉积更好。

结论

这些结果表明,通过激活细胞 ROS/ERK 轴,中等浓度 LiCl 的预处理可在正常或恶劣培养条件下促进细胞增殖和分化效果。它是促进 ADSC 细胞功能和随后再生能力的有前途的预处理方法,其治疗效果优于未经处理的 ADSC 移植。

https://cdn.ncbi.nlm.nih.gov/pmc/blobs/0f65/8048279/e3f6d4e5aafb/13287_2021_2306_Fig1_HTML.jpg

文献AI研究员

20分钟写一篇综述,助力文献阅读效率提升50倍。

立即体验

用中文搜PubMed

大模型驱动的PubMed中文搜索引擎

马上搜索

文档翻译

学术文献翻译模型,支持多种主流文档格式。

立即体验