Suppr超能文献

垂体促甲状腺细胞和祖细胞的多组学分析。

Multi-omic profiling of pituitary thyrotropic cells and progenitors.

机构信息

Department Human Genetics, University of Michigan Medical School, Ann Arbor, MI, 48109, USA.

Department Genetics, University of Pennsylvania Perelman School of Medicine, Ann Arbor, MI, 48109, USA.

出版信息

BMC Biol. 2021 Apr 15;19(1):76. doi: 10.1186/s12915-021-01009-0.

Abstract

BACKGROUND

The pituitary gland is a neuroendocrine organ containing diverse cell types specialized in secreting hormones that regulate physiology. Pituitary thyrotropes produce thyroid-stimulating hormone (TSH), a critical factor for growth and maintenance of metabolism. The transcription factors POU1F1 and GATA2 have been implicated in thyrotrope fate, but the transcriptomic and epigenomic landscapes of these neuroendocrine cells have not been characterized. The goal of this work was to discover transcriptional regulatory elements that drive thyrotrope fate.

RESULTS

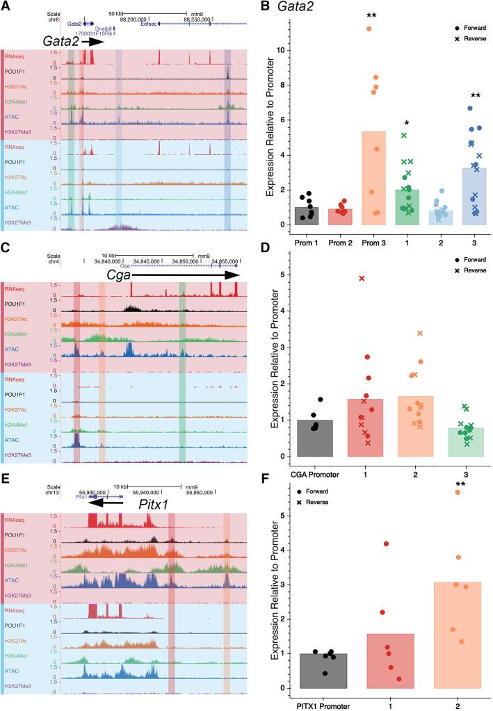
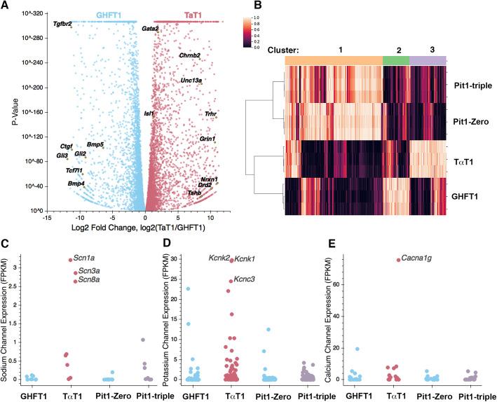
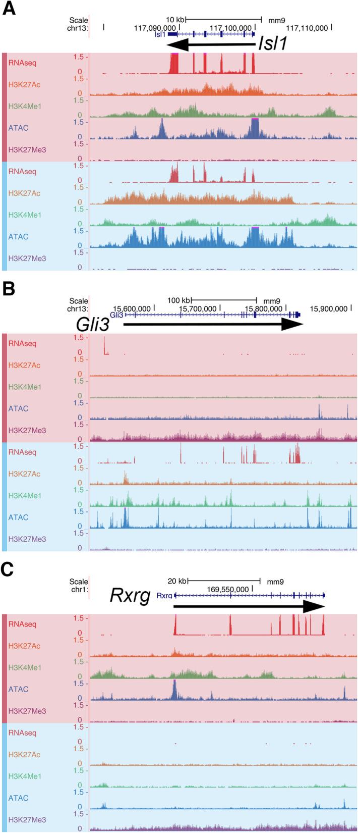
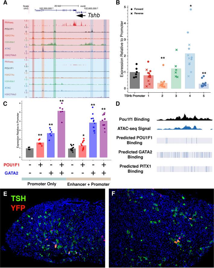
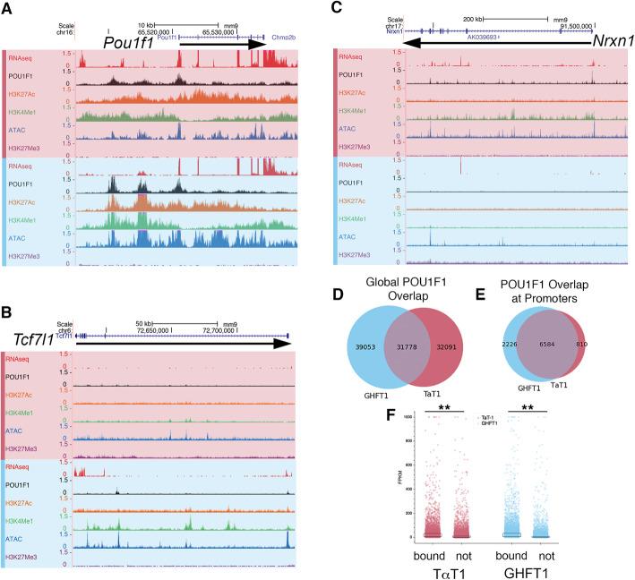
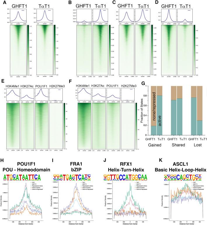
We identified the transcription factors and epigenomic changes in chromatin that are associated with differentiation of POU1F1-expressing progenitors into thyrotropes using cell lines that represent an undifferentiated Pou1f1 lineage progenitor (GHF-T1) and a committed thyrotrope line that produces TSH (TαT1). We compared RNA-seq, ATAC-seq, histone modification (H3K27Ac, H3K4Me1, and H3K27Me3), and POU1F1 binding in these cell lines. POU1F1 binding sites are commonly associated with bZIP transcription factor consensus binding sites in GHF-T1 cells and Helix-Turn-Helix (HTH) or basic Helix-Loop-Helix (bHLH) factors in TαT1 cells, suggesting that these classes of transcription factors may recruit or cooperate with POU1F1 binding at unique sites. We validated enhancer function of novel elements we mapped near Cga, Pitx1, Gata2, and Tshb by transfection in TαT1 cells. Finally, we confirmed that an enhancer element near Tshb can drive expression in thyrotropes of transgenic mice, and we demonstrate that GATA2 enhances Tshb expression through this element.

CONCLUSION

These results extend the ENCODE multi-omic profiling approach to the pituitary gland, which should be valuable for understanding pituitary development and disease pathogenesis.

摘要

背景

垂体是一种神经内分泌器官,包含多种专门分泌调节生理功能的激素的细胞类型。垂体促甲状腺素细胞产生促甲状腺激素(TSH),这是生长和新陈代谢维持的关键因素。转录因子 POU1F1 和 GATA2 已被牵连到促甲状腺素细胞的命运中,但这些神经内分泌细胞的转录组和表观基因组景观尚未被描述。这项工作的目标是发现驱动促甲状腺素细胞命运的转录调控元件。

结果

我们使用代表未分化的 Pou1f1 谱系祖细胞(GHF-T1)和产生 TSH 的促甲状腺素细胞系(TαT1)的细胞系,鉴定了与 POU1F1 表达祖细胞分化为促甲状腺素细胞相关的转录因子和染色质中的表观遗传变化。我们比较了这些细胞系的 RNA-seq、ATAC-seq、组蛋白修饰(H3K27Ac、H3K4Me1 和 H3K27Me3)和 POU1F1 结合。POU1F1 结合位点通常与 GHF-T1 细胞中的 bZIP 转录因子的保守结合位点以及 TαT1 细胞中的螺旋-转角-螺旋(HTH)或碱性螺旋-环-螺旋(bHLH)因子相关,这表明这些类别的转录因子可能在独特的位点募集或与 POU1F1 结合合作。我们通过在 TαT1 细胞中转染,验证了我们在 Cga、Pitx1、Gata2 和 Tshb 附近映射的新元件的增强子功能。最后,我们证实 Tshb 附近的增强子元件可以在转基因小鼠的促甲状腺素细胞中驱动表达,并证明 GATA2 通过该元件增强 Tshb 表达。

结论

这些结果扩展了 ENCODE 多组学分析方法到垂体,这对于理解垂体发育和疾病发病机制应该是有价值的。

https://cdn.ncbi.nlm.nih.gov/pmc/blobs/4887/8051135/d0ee8085f0e1/12915_2021_1009_Fig1_HTML.jpg

文献AI研究员

20分钟写一篇综述,助力文献阅读效率提升50倍。

立即体验

用中文搜PubMed

大模型驱动的PubMed中文搜索引擎

马上搜索

文档翻译

学术文献翻译模型,支持多种主流文档格式。

立即体验