Suppr超能文献

单细胞调控图谱揭示了小鼠肾脏的细胞分化程序和疾病靶点。

Single cell regulatory landscape of the mouse kidney highlights cellular differentiation programs and disease targets.

机构信息

Renal, Electrolyte, and Hypertension Division, Department of Medicine, University of Pennsylvania, Perelman School of Medicine, Philadelphia, PA, USA.

Institute for Diabetes, Obesity, and Metabolism, University of Pennsylvania, Perelman School of Medicine, Philadelphia, PA, USA.

出版信息

Nat Commun. 2021 Apr 15;12(1):2277. doi: 10.1038/s41467-021-22266-1.

Abstract

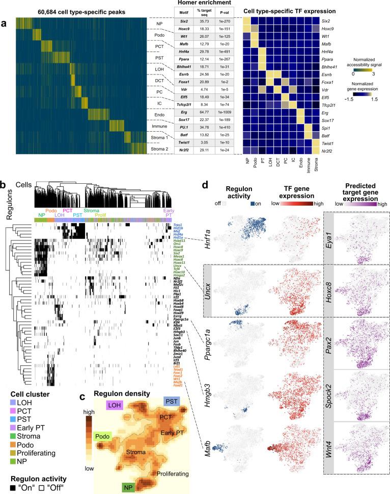
Determining the epigenetic program that generates unique cell types in the kidney is critical for understanding cell-type heterogeneity during tissue homeostasis and injury response. Here, we profile open chromatin and gene expression in developing and adult mouse kidneys at single cell resolution. We show critical reliance of gene expression on distal regulatory elements (enhancers). We reveal key cell type-specific transcription factors and major gene-regulatory circuits for kidney cells. Dynamic chromatin and expression changes during nephron progenitor differentiation demonstrates that podocyte commitment occurs early and is associated with sustained Foxl1 expression. Renal tubule cells follow a more complex differentiation, where Hfn4a is associated with proximal and Tfap2b with distal fate. Mapping single nucleotide variants associated with human kidney disease implicates critical cell types, developmental stages, genes, and regulatory mechanisms. The single cell multi-omics atlas reveals key chromatin remodeling events and gene expression dynamics associated with kidney development.

摘要

确定在肾脏中产生独特细胞类型的表观遗传程序对于理解组织稳态和损伤反应期间的细胞类型异质性至关重要。在这里,我们以单细胞分辨率对发育中和成年小鼠肾脏中的开放染色质和基因表达进行了分析。我们表明基因表达对远端调控元件(增强子)有重要的依赖性。我们揭示了肾脏细胞的关键细胞类型特异性转录因子和主要基因调控回路。肾祖细胞分化过程中的动态染色质和表达变化表明,足细胞的特化发生得很早,并与持续的 Foxl1 表达相关。肾小管细胞遵循更为复杂的分化途径,其中 Hfn4a 与近端相关,而 Tfap2b 与远端相关。与人类肾脏疾病相关的单核苷酸变异的映射涉及关键的细胞类型、发育阶段、基因和调控机制。单细胞多组学图谱揭示了与肾脏发育相关的关键染色质重塑事件和基因表达动力学。

https://cdn.ncbi.nlm.nih.gov/pmc/blobs/d42f/8050063/890946860b6d/41467_2021_22266_Fig1_HTML.jpg

文献AI研究员

20分钟写一篇综述,助力文献阅读效率提升50倍。

立即体验

用中文搜PubMed

大模型驱动的PubMed中文搜索引擎

马上搜索

文档翻译

学术文献翻译模型,支持多种主流文档格式。

立即体验