Suppr超能文献

提高多模态单细胞分析中寡聚连接抗体的信号。

Improving oligo-conjugated antibody signal in multimodal single-cell analysis.

机构信息

Department of Pathology, New York University School of Medicine, New York, United States.

LEO Foundation Skin Immunology Research Center, University of Copenhagen, Copenhagen, Denmark.

出版信息

Elife. 2021 Apr 16;10:e61973. doi: 10.7554/eLife.61973.

Abstract

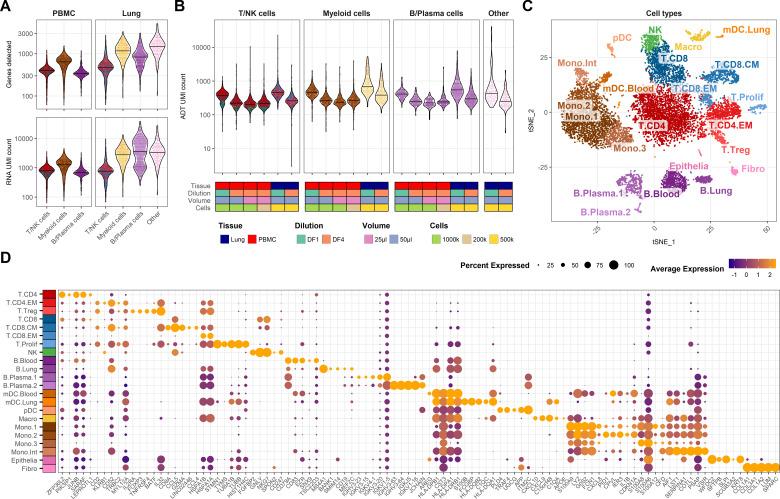
Simultaneous measurement of surface proteins and gene expression within single cells using oligo-conjugated antibodies offers high-resolution snapshots of complex cell populations. Signal from oligo-conjugated antibodies is quantified by high-throughput sequencing and is highly scalable and sensitive. We investigated the response of oligo-conjugated antibodies towards four variables: concentration, staining volume, cell number at staining, and tissue. We find that staining with recommended antibody concentrations causes unnecessarily high background and amount of antibody used can be drastically reduced without loss of biological information. Reducing staining volume only affects antibodies targeting abundant epitopes used at low concentrations and is counteracted by reducing cell numbers. Adjusting concentrations increases signal, lowers background, and reduces costs. Background signal can account for a major fraction of total sequencing and is primarily derived from antibodies used at high concentrations. This study provides new insight into titration response and background of oligo-conjugated antibodies and offers concrete guidelines to improve such panels.

摘要

使用寡核苷酸偶联抗体同时测量单细胞中的表面蛋白和基因表达,可提供复杂细胞群的高分辨率快照。寡核苷酸偶联抗体的信号通过高通量测序进行定量,具有高度的可扩展性和灵敏度。我们研究了寡核苷酸偶联抗体对四个变量的反应:浓度、染色体积、染色时的细胞数量和组织。我们发现,使用推荐的抗体浓度进行染色会导致不必要的高背景,并且可以大大减少抗体的使用量,而不会损失生物学信息。减少染色体积仅会影响在低浓度下使用的针对丰富表位的抗体,并且可以通过减少细胞数量来抵消。调整浓度会增加信号、降低背景并降低成本。背景信号可以占总测序的很大一部分,主要来自于高浓度使用的抗体。本研究为寡核苷酸偶联抗体的滴定反应和背景提供了新的见解,并为改进此类面板提供了具体的指导方针。

https://cdn.ncbi.nlm.nih.gov/pmc/blobs/0f3b/8051954/59b12569a9fd/elife-61973-fig1.jpg

文献AI研究员

20分钟写一篇综述,助力文献阅读效率提升50倍。

立即体验

用中文搜PubMed

大模型驱动的PubMed中文搜索引擎

马上搜索

文档翻译

学术文献翻译模型,支持多种主流文档格式。

立即体验