Suppr超能文献

TREM2 是分枝杆菌非糖基化的类脂阿拉伯甘露糖的受体,它限制了抗分枝杆菌的巨噬细胞的激活。

TREM2 is a receptor for non-glycosylated mycolic acids of mycobacteria that limits anti-mycobacterial macrophage activation.

机构信息

Department of Immunology, Graduate School of Medical and Dental Sciences, Kagoshima University, Kagoshima, Japan.

Research and Development Department, Japan BCG Laboratory, Tokyo, Japan.

出版信息

Nat Commun. 2021 Apr 16;12(1):2299. doi: 10.1038/s41467-021-22620-3.

Abstract

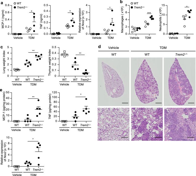
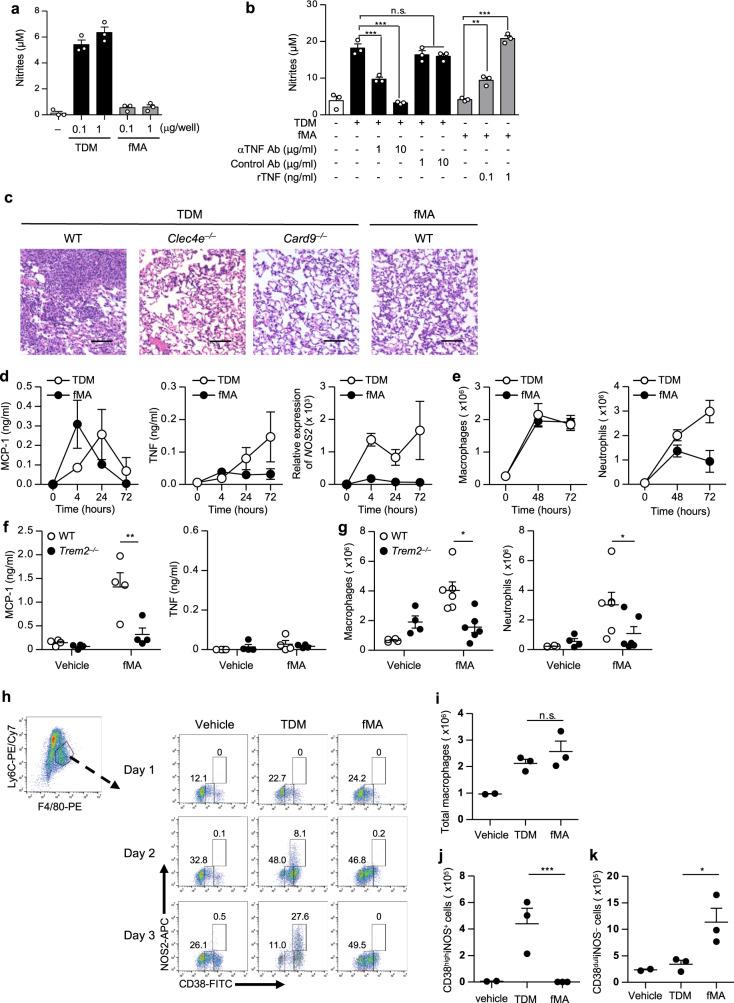
Mycobacterial cell-wall glycolipids elicit an anti-mycobacterial immune response via FcRγ-associated C-type lectin receptors, including Mincle, and caspase-recruitment domain family member 9 (CARD9). Additionally, mycobacteria harbor immuno-evasive cell-wall lipids associated with virulence and latency; however, a mechanism of action is unclear. Here, we show that the DAP12-associated triggering receptor expressed on myeloid cells 2 (TREM2) recognizes mycobacterial cell-wall mycolic acid (MA)-containing lipids and suggest a mechanism by which mycobacteria control host immunity via TREM2. Macrophages respond to glycosylated MA-containing lipids in a Mincle/FcRγ/CARD9-dependent manner to produce inflammatory cytokines and recruit inducible nitric oxide synthase (iNOS)-positive mycobactericidal macrophages. Conversely, macrophages respond to non-glycosylated MAs in a TREM2/DAP12-dependent but CARD9-independent manner to recruit iNOS-negative mycobacterium-permissive macrophages. Furthermore, TREM2 deletion enhances Mincle-induced macrophage activation in vitro and inflammation in vivo and accelerates the elimination of mycobacterial infection, suggesting that TREM2-DAP12 signaling counteracts Mincle-FcRγ-CARD9-mediated anti-mycobacterial immunity. Mycobacteria, therefore, harness TREM2 for immune evasion.

摘要

分枝杆菌细胞壁糖脂通过 FcRγ 相关 C 型凝集素受体(包括 Mincle 和 caspase 募集结构域家族成员 9(CARD9))引发抗分枝杆菌免疫反应。此外,分枝杆菌还具有与毒力和潜伏相关的免疫逃避细胞壁脂质;然而,其作用机制尚不清楚。在这里,我们表明,髓样细胞表达的 DAP12 相关触发受体 2(TREM2)识别分枝杆菌细胞壁含有酰基的分枝菌酸(MA)的脂质,并提出了一种分枝杆菌通过 TREM2 控制宿主免疫的机制。巨噬细胞以依赖于 Mincle/FcRγ/CARD9 的方式对糖基化 MA 脂质作出反应,以产生炎症细胞因子并招募诱导型一氧化氮合酶(iNOS)阳性的杀分枝杆菌巨噬细胞。相反,巨噬细胞以依赖于 TREM2/DAP12 但不依赖于 CARD9 的方式对非糖基化的 MA 作出反应,以招募 iNOS 阴性的分枝杆菌允许的巨噬细胞。此外,TREM2 缺失增强了体外 Mincle 诱导的巨噬细胞活化和体内炎症,并加速了分枝杆菌感染的消除,这表明 TREM2-DAP12 信号传导拮抗了 Mincle-FcRγ-CARD9 介导的抗分枝杆菌免疫。因此,分枝杆菌利用 TREM2 进行免疫逃避。

https://cdn.ncbi.nlm.nih.gov/pmc/blobs/7de4/8052348/8648a5d28729/41467_2021_22620_Fig1_HTML.jpg

文献AI研究员

20分钟写一篇综述,助力文献阅读效率提升50倍。

立即体验

用中文搜PubMed

大模型驱动的PubMed中文搜索引擎

马上搜索

文档翻译

学术文献翻译模型,支持多种主流文档格式。

立即体验