Suppr超能文献

一种用于构建多种均匀组织样结构的具有结构支撑、自我修复和高渗透性的水凝胶生物墨水。

A structure-supporting, self-healing, and high permeating hydrogel bioink for establishment of diverse homogeneous tissue-like constructs.

作者信息

Chen Hongqing, Fei Fei, Li Xinda, Nie Zhenguo, Zhou Dezhi, Liu Libiao, Zhang Jing, Zhang Haitao, Fei Zhou, Xu Tao

机构信息

Department of Neurosurgery, Xijing Hospital, Fourth Military Medical University, Xi'an, 710032, People's Republic of China.

Department of Neurosurgery, Central Theater General Hospital, Wuhan, 430010, People's Republic of China.

出版信息

Bioact Mater. 2021 Mar 23;6(10):3580-3595. doi: 10.1016/j.bioactmat.2021.03.019. eCollection 2021 Oct.

Abstract

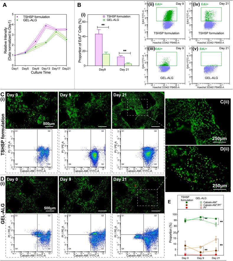
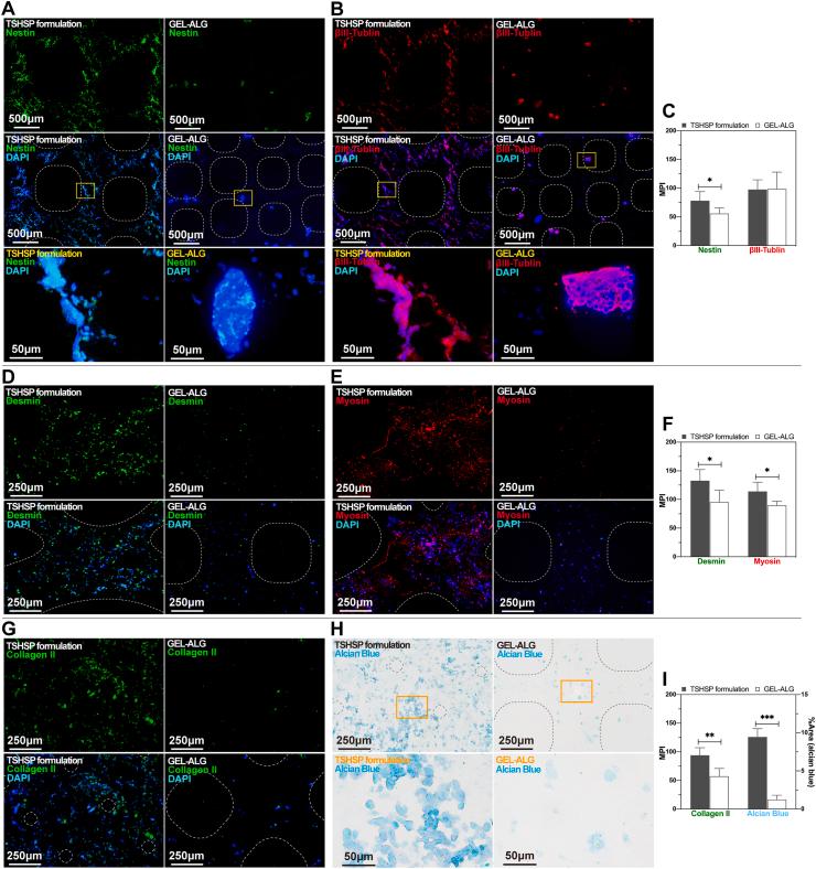
The ready-to-use, structure-supporting hydrogel bioink can shorten the time for ink preparation, ensure cell dispersion, and maintain the preset shape/microstructure without additional assistance during printing. Meanwhile, ink with high permeability might facilitate uniform cell growth in biological constructs, which is beneficial to homogeneous tissue repair. Unfortunately, current bioinks are hard to meet these requirements simultaneously in a simple way. Here, based on the fast dynamic crosslinking of aldehyde hyaluronic acid (AHA)/N-carboxymethyl chitosan (CMC) and the slow stable crosslinking of gelatin (GEL)/4-arm poly(ethylene glycol) succinimidyl glutarate (PEG-SG), we present a time-sharing structure-supporting (TSHSP) hydrogel bioink with high permeability, containing 1% AHA, 0.75% CMC, 1% GEL and 0.5% PEG-SG. The TSHSP hydrogel can facilitate printing with proper viscoelastic property and self-healing behavior. By crosslinking with 4% PEG-SG for only 3 min, the integrity of the cell-laden construct can last for 21 days due to the stable internal and external GEL/PEG-SG networks, and cells manifested long-term viability and spreading morphology. Nerve-like, muscle-like, and cartilage-like constructs exhibited homogeneous cell growth and remarkable biological specificities. This work provides not only a convenient and practical bioink for tissue engineering, targeted cell therapy, but also a new direction for hydrogel bioink development.

摘要

这种即用型、具有结构支撑作用的水凝胶生物墨水可以缩短墨水制备时间,确保细胞分散,并在打印过程中无需额外辅助就能保持预设的形状/微观结构。同时,具有高渗透性的墨水可能有助于生物构建体中细胞的均匀生长,这有利于组织的均匀修复。不幸的是,目前的生物墨水很难以简单的方式同时满足这些要求。在此,基于醛基透明质酸(AHA)/N-羧甲基壳聚糖(CMC)的快速动态交联以及明胶(GEL)/四臂聚乙二醇琥珀酰亚胺戊二酸酯(PEG-SG)的缓慢稳定交联,我们提出了一种具有高渗透性的分时结构支撑(TSHSP)水凝胶生物墨水,其包含1%的AHA、0.75%的CMC、1%的GEL和0.5%的PEG-SG。TSHSP水凝胶具有适当的粘弹性和自愈行为,便于打印。通过仅用4%的PEG-SG交联3分钟,由于内部和外部稳定的GEL/PEG-SG网络,负载细胞的构建体的完整性可以持续21天,并且细胞表现出长期的活力和铺展形态。神经样、肌肉样和软骨样构建体表现出均匀的细胞生长和显著的生物学特异性。这项工作不仅为组织工程、靶向细胞治疗提供了一种方便实用的生物墨水,也为水凝胶生物墨水的发展提供了一个新方向。

https://cdn.ncbi.nlm.nih.gov/pmc/blobs/e43c/8024533/2c9ae112691f/ga1.jpg

文献AI研究员

20分钟写一篇综述,助力文献阅读效率提升50倍。

立即体验

用中文搜PubMed

大模型驱动的PubMed中文搜索引擎

马上搜索

文档翻译

学术文献翻译模型,支持多种主流文档格式。

立即体验