Suppr超能文献

Pathogenwatch 上的淋病奈瑟菌基因组流行病学和抗微生物药物耐药性预测的社区驱动资源。

A community-driven resource for genomic epidemiology and antimicrobial resistance prediction of Neisseria gonorrhoeae at Pathogenwatch.

机构信息

Centre for Genomic Pathogen Surveillance, Big Data Institute, Nuffield Department of Medicine, University of Oxford, Oxford, Oxfordshire, UK.

Genomics and Health Area, Foundation for the Promotion of Health and Biomedical Research in the Valencian Community (FISABIO-Public Health), Valencia, Spain.

出版信息

Genome Med. 2021 Apr 19;13(1):61. doi: 10.1186/s13073-021-00858-2.

Abstract

BACKGROUND

Antimicrobial-resistant (AMR) Neisseria gonorrhoeae is an urgent threat to public health, as strains resistant to at least one of the two last-line antibiotics used in empiric therapy of gonorrhoea, ceftriaxone and azithromycin, have spread internationally. Whole genome sequencing (WGS) data can be used to identify new AMR clones and transmission networks and inform the development of point-of-care tests for antimicrobial susceptibility, novel antimicrobials and vaccines. Community-driven tools that provide an easy access to and analysis of genomic and epidemiological data is the way forward for public health surveillance.

METHODS

Here we present a public health-focussed scheme for genomic epidemiology of N. gonorrhoeae at Pathogenwatch ( https://pathogen.watch/ngonorrhoeae ). An international advisory group of experts in epidemiology, public health, genetics and genomics of N. gonorrhoeae was convened to inform on the utility of current and future analytics in the platform. We implement backwards compatibility with MLST, NG-MAST and NG-STAR typing schemes as well as an exhaustive library of genetic AMR determinants linked to a genotypic prediction of resistance to eight antibiotics. A collection of over 12,000 N. gonorrhoeae genome sequences from public archives has been quality-checked, assembled and made public together with available metadata for contextualization.

RESULTS

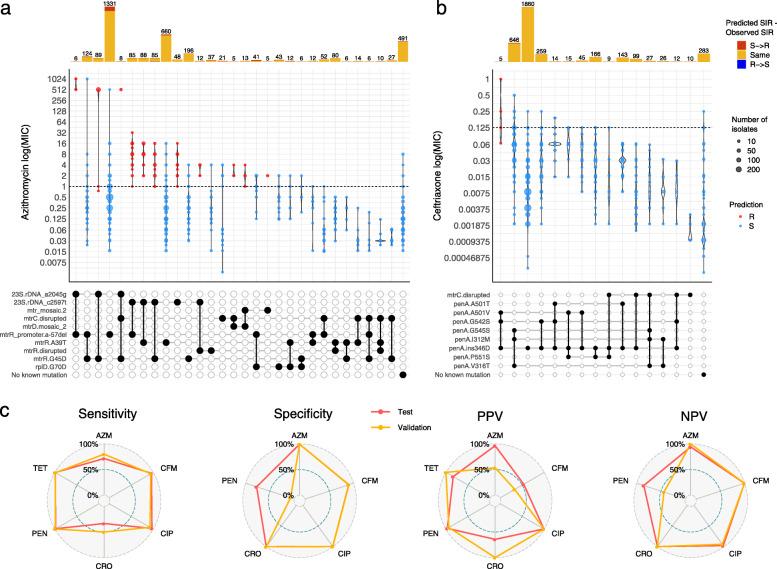
AMR prediction from genome data revealed specificity values over 99% for azithromycin, ciprofloxacin and ceftriaxone and sensitivity values around 99% for benzylpenicillin and tetracycline. A case study using the Pathogenwatch collection of N. gonorrhoeae public genomes showed the global expansion of an azithromycin-resistant lineage carrying a mosaic mtr over at least the last 10 years, emphasising the power of Pathogenwatch to explore and evaluate genomic epidemiology questions of public health concern.

CONCLUSIONS

The N. gonorrhoeae scheme in Pathogenwatch provides customised bioinformatic pipelines guided by expert opinion that can be adapted to public health agencies and departments with little expertise in bioinformatics and lower-resourced settings with internet connection but limited computational infrastructure. The advisory group will assess and identify ongoing public health needs in the field of gonorrhoea, particularly regarding gonococcal AMR, in order to further enhance utility with modified or new analytic methods.

摘要

背景

耐抗生素(AMR)淋病奈瑟菌对公共卫生构成了紧迫威胁,因为至少对两种最后一线抗生素中的一种具有耐药性的菌株已经在国际上传播,这两种抗生素用于淋病经验性治疗,分别是头孢曲松和阿奇霉素。全基因组测序(WGS)数据可用于识别新的 AMR 克隆和传播网络,并为开发用于抗菌药物敏感性的即时检测、新型抗菌药物和疫苗提供信息。面向社区的工具,提供对基因组和流行病学数据的便捷访问和分析,是公共卫生监测的未来方向。

方法

在这里,我们在 Pathogenwatch(https://pathogen.watch/ngonorrhoeae)上提出了一种针对淋病奈瑟菌的公共卫生为重点的基因组流行病学方案。召集了一个由流行病学、公共卫生、淋病奈瑟菌遗传学和基因组学专家组成的国际顾问小组,就平台中当前和未来分析的实用性提供信息。我们向后兼容 MLST、NG-MAST 和 NG-STAR 分型方案以及一个详尽的遗传 AMR 决定因素库,该库与对八种抗生素耐药性的基因型预测相关联。已经对来自公共档案的 12000 多个淋病奈瑟菌基因组进行了质量检查、组装,并与可用于背景分析的可用元数据一起公开。

结果

从基因组数据中进行 AMR 预测的特异性值超过 99%,用于阿奇霉素、环丙沙星和头孢曲松,而对青霉素和四环素的敏感性值约为 99%。使用来自 Pathogenwatch 的淋病奈瑟菌公共基因组集合进行的案例研究表明,在过去至少 10 年中,携带镶嵌 mtr 的耐阿奇霉素谱系在全球范围内扩张,强调了 Pathogenwatch 探索和评估公共卫生关注的基因组流行病学问题的能力。

结论

Pathogenwatch 中的淋病奈瑟菌方案提供了由专家意见指导的定制生物信息学管道,可以适应公共卫生机构和部门,这些机构和部门在生物信息学方面经验有限,或者在互联网连接但计算基础设施有限的资源较少的环境中。顾问小组将评估和确定淋病领域的当前公共卫生需求,特别是关于淋病奈瑟菌 AMR 的需求,以便通过修改或新的分析方法进一步提高实用性。

https://cdn.ncbi.nlm.nih.gov/pmc/blobs/2775/8054416/5ec8516109bb/13073_2021_858_Fig1_HTML.jpg

文献AI研究员

20分钟写一篇综述,助力文献阅读效率提升50倍。

立即体验

用中文搜PubMed

大模型驱动的PubMed中文搜索引擎

马上搜索

文档翻译

学术文献翻译模型,支持多种主流文档格式。

立即体验