Suppr超能文献

从人泪腺建立功能性上皮类器官。

Establishment of functional epithelial organoids from human lacrimal glands.

机构信息

Department of Microbiology and CHA Organoid Research Center, CHA University School of Medicine, 335 Pangyo-ro, Bundang-gu, Seongnam-si, Gyeonggi-do, 13488, Republic of Korea.

ORGANOIDSCIENCES, Ltd., Seongnam, Gyeonggi-do, 13488, Republic of Korea.

出版信息

Stem Cell Res Ther. 2021 Apr 21;12(1):247. doi: 10.1186/s13287-021-02133-y.

Abstract

BACKGROUND

Tear deficiency due to lacrimal gland (LG) dysfunction is one of the major causes of dry eye disease (DED). Therefore, LG stem cell-based therapies have been extensively reported to regenerate injured lacrimal tissue; however, the number of stem cells in the LG tissue is low, and 2D long-term cultivation reduces the differentiation capacity of stem cells. Nevertheless, 3D LG organoids could be an alternative for a DED therapy because it is capable of prolonged growth while maintaining the characteristics of the LG tissue. Here, we report the development of LG organoids and their application as cell therapeutics.

METHODS

Digested cells from human LG tissue were mixed with Matrigel and cultured in five different media modified from human prostate/salivary organoid culture media. After organoid formation, the growth, specific marker expression, and histological characteristics were analyzed to authenticate the formation of LG organoids. The secretory function of LG organoids was confirmed  through calcium influx or proteomics analysis after pilocarpine treatment. To explore the curability of the developed organoids, mouse-derived LG organoids were fabricated and transplanted into the lacrimal tissue of a mouse model of DED.

RESULTS

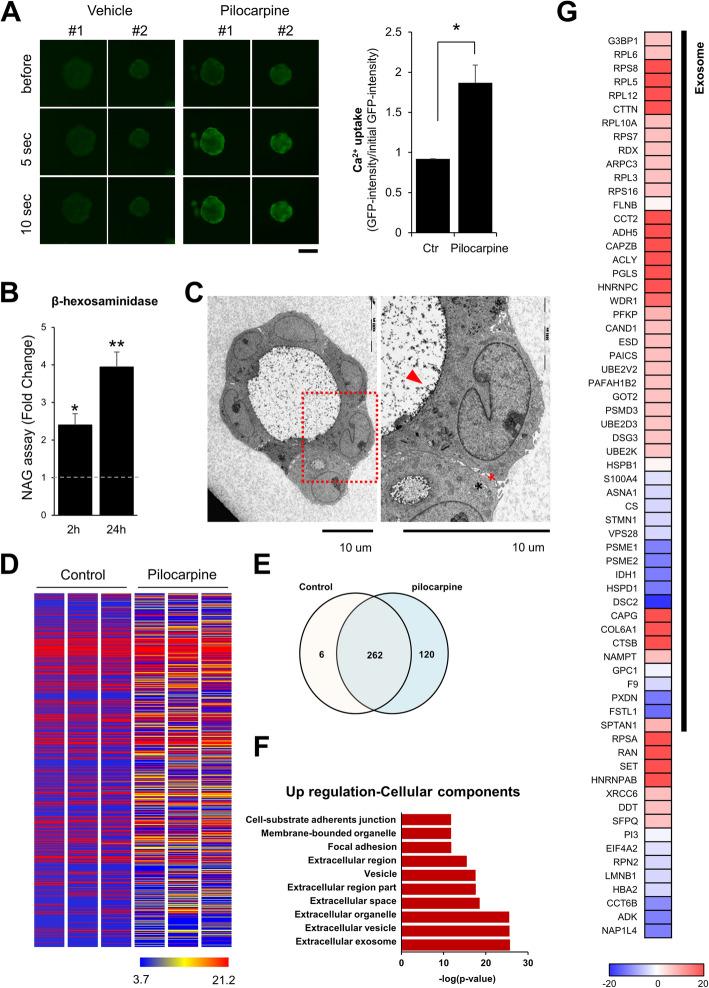
The histological features and specific marker expression of LG organoids were similar to those of normal LG tissue. In the pilocarpine-treated LG organoid, levels of internal Ca ions and β-hexosaminidase, a lysosomal protein in tear fluid, were increased. In addition, the secreted proteins from pilocarpine-treated lacrimal organoids were identified through proteomics. More than 70% of the identified proteins were proven to exosome through gene ontology analysis. These results indicate that our developed organoid was pilocarpine reactive, demonstrating the function of LG. Additionally, we developed LG organoids from patients with Sjogren's syndrome patients (SS) and confirmed that their histological features were similar to those of SS-derived LG tissue. Finally, we confirmed that the mouse LG organoids were well engrafted in the lacrimal tissue two weeks after transplantation.

CONCLUSION

This study demonstrates that the established LG organoids resemble the characteristics of normal LG tissue and may be used as a therapy for patients with DED.

摘要

背景

由于泪腺(LG)功能障碍导致的泪液缺乏是干眼症(DED)的主要原因之一。因此,基于 LG 干细胞的疗法已被广泛报道可用于再生受损的泪腺组织;然而,LG 组织中的干细胞数量较少,并且 2D 长期培养会降低干细胞的分化能力。然而,3D LG 类器官可能是 DED 治疗的一种替代方法,因为它能够在保持 LG 组织特征的同时进行长时间的生长。在这里,我们报告了 LG 类器官的开发及其作为细胞治疗的应用。

方法

从人 LG 组织中消化的细胞与 Matrigel 混合,并在五种不同的培养基中培养,这些培养基是从人前列腺/唾液类器官培养物中修改而来的。类器官形成后,通过分析其生长、特定标志物表达和组织学特征来验证 LG 类器官的形成。通过钙内流或蛋白质组学分析在毛果芸香碱处理后确认 LG 类器官的分泌功能。为了探索所开发的类器官的治疗效果,我们构建了小鼠来源的 LG 类器官并将其移植到 DED 小鼠模型的泪腺组织中。

结果

LG 类器官的组织学特征和特定标志物表达与正常 LG 组织相似。在毛果芸香碱处理的 LG 类器官中,细胞内钙离子和β-己糖胺酶(泪液中的溶酶体蛋白)的水平增加。此外,通过蛋白质组学鉴定了毛果芸香碱处理的泪腺类器官分泌的蛋白质。通过基因本体分析,超过 70%的鉴定蛋白被证明是外泌体。这些结果表明,我们开发的类器官对毛果芸香碱有反应,证明了 LG 的功能。此外,我们从干燥综合征(SS)患者中开发了 LG 类器官,并证实其组织学特征与 SS 衍生的 LG 组织相似。最后,我们证实移植后两周,小鼠 LG 类器官在泪腺组织中很好地植入。

结论

本研究表明,所建立的 LG 类器官类似于正常 LG 组织的特征,可作为 DED 患者的治疗方法。

https://cdn.ncbi.nlm.nih.gov/pmc/blobs/3cae/8059179/85d7ec392d0a/13287_2021_2133_Fig1_HTML.jpg

文献AI研究员

20分钟写一篇综述,助力文献阅读效率提升50倍。

立即体验

用中文搜PubMed

大模型驱动的PubMed中文搜索引擎

马上搜索

文档翻译

学术文献翻译模型,支持多种主流文档格式。

立即体验