Suppr超能文献

smoothened 通过依赖于活性的 PKA 催化亚基隔离来转导 Hedgehog 信号。

Smoothened transduces Hedgehog signals via activity-dependent sequestration of PKA catalytic subunits.

机构信息

Department of Oncological Sciences, Department of Biochemistry, Department of Bioengineering, University of Utah School of Medicine, Salt Lake City, Utah, United States of America.

Department of Human Genetics, University of Utah School of Medicine, Salt Lake City, Utah, United States of America.

出版信息

PLoS Biol. 2021 Apr 22;19(4):e3001191. doi: 10.1371/journal.pbio.3001191. eCollection 2021 Apr.

Abstract

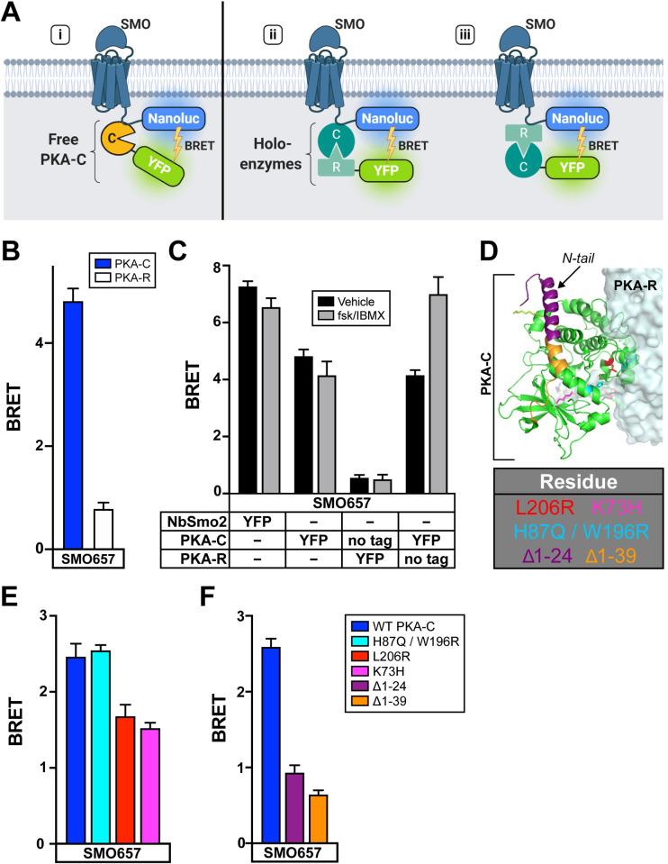
The Hedgehog (Hh) pathway is essential for organ development, homeostasis, and regeneration. Dysfunction of this cascade drives several cancers. To control expression of pathway target genes, the G protein-coupled receptor (GPCR) Smoothened (SMO) activates glioma-associated (GLI) transcription factors via an unknown mechanism. Here, we show that, rather than conforming to traditional GPCR signaling paradigms, SMO activates GLI by binding and sequestering protein kinase A (PKA) catalytic subunits at the membrane. This sequestration, triggered by GPCR kinase (GRK)-mediated phosphorylation of SMO intracellular domains, prevents PKA from phosphorylating soluble substrates, releasing GLI from PKA-mediated inhibition. Our work provides a mechanism directly linking Hh signal transduction at the membrane to GLI transcription in the nucleus. This process is more fundamentally similar between species than prevailing hypotheses suggest. The mechanism described here may apply broadly to other GPCR- and PKA-containing cascades in diverse areas of biology.

摘要

Hedgehog (Hh) 信号通路对于器官发育、内稳态和再生至关重要。该级联的功能障碍会导致多种癌症。为了控制途径靶基因的表达,G 蛋白偶联受体 (GPCR) Smoothened (SMO) 通过未知机制激活神经胶质瘤相关 (GLI) 转录因子。在这里,我们表明,SMO 通过在膜上结合和隔离蛋白激酶 A (PKA) 催化亚基,而不是遵循传统的 GPCR 信号转导模式来激活 GLI。这种隔离是由 GPCR 激酶 (GRK) 介导的 SMO 细胞内结构域磷酸化触发的,阻止 PKA 磷酸化可溶性底物,从而使 GLI 脱离 PKA 介导的抑制。我们的工作提供了一种机制,将膜上的 Hh 信号转导直接与核内的 GLI 转录联系起来。与流行的假设相比,这个过程在物种间更为相似。这里描述的机制可能广泛适用于生物学中其他包含 GPCR 和 PKA 的级联反应。

https://cdn.ncbi.nlm.nih.gov/pmc/blobs/e912/8096101/53190e139bfe/pbio.3001191.g001.jpg

文献AI研究员

20分钟写一篇综述,助力文献阅读效率提升50倍。

立即体验

用中文搜PubMed

大模型驱动的PubMed中文搜索引擎

马上搜索

文档翻译

学术文献翻译模型,支持多种主流文档格式。

立即体验