Suppr超能文献

棉花泛基因组找回了在驯化和选择过程中丢失的序列和基因。

Cotton pan-genome retrieves the lost sequences and genes during domestication and selection.

机构信息

National Key Laboratory of Crop Genetic Improvement, Huazhong Agricultural University, Wuhan, China.

College of Plant Science and Technology, Huazhong Agricultural University, Wuhan, China.

出版信息

Genome Biol. 2021 Apr 23;22(1):119. doi: 10.1186/s13059-021-02351-w.

Abstract

BACKGROUND

Millennia of directional human selection has reshaped the genomic architecture of cultivated cotton relative to wild counterparts, but we have limited understanding of the selective retention and fractionation of genomic components.

RESULTS

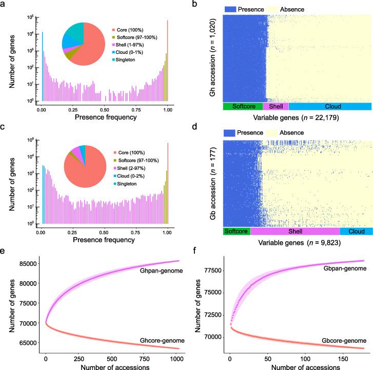
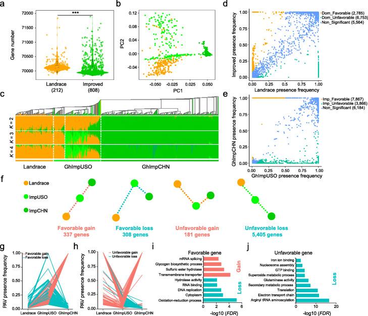
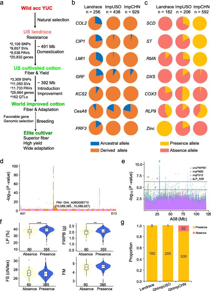
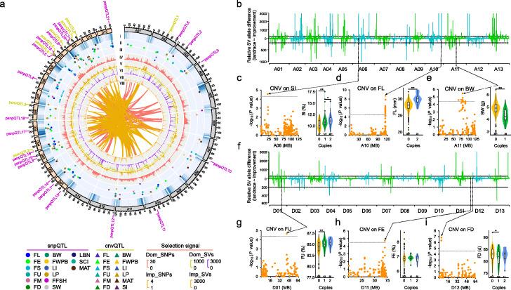
We construct a comprehensive genomic variome based on 1961 cottons and identify 456 Mb and 357 Mb of sequence with domestication and improvement selection signals and 162 loci, 84 of which are novel, including 47 loci associated with 16 agronomic traits. Using pan-genome analyses, we identify 32,569 and 8851 non-reference genes lost from Gossypium hirsutum and Gossypium barbadense reference genomes respectively, of which 38.2% (39,278) and 14.2% (11,359) of genes exhibit presence/absence variation (PAV). We document the landscape of PAV selection accompanied by asymmetric gene gain and loss and identify 124 PAVs linked to favorable fiber quality and yield loci.

CONCLUSIONS

This variation repertoire points to genomic divergence during cotton domestication and improvement, which informs the characterization of favorable gene alleles for improved breeding practice using a pan-genome-based approach.

摘要

背景

数千年的定向人类选择已经重塑了栽培棉相对于野生棉的基因组结构,但我们对基因组成分的选择性保留和分离仍然知之甚少。

结果

我们基于 1961 份棉花构建了一个全面的基因组变异组,鉴定出 456Mb 和 357Mb 与驯化和改良选择信号相关的序列,以及 162 个基因座,其中 84 个是新的,包括与 16 个农艺性状相关的 47 个基因座。使用泛基因组分析,我们分别从海岛棉和陆地棉参考基因组中鉴定出 32569 个和 8851 个非参考基因丢失,其中 38.2%(39278 个)和 14.2%(11359 个)的基因表现出存在/缺失变异(PAV)。我们记录了伴随非对称基因增益和丢失的 PAV 选择景观,并鉴定出 124 个与有利纤维品质和产量基因座相关的 PAV。

结论

这个变异谱揭示了棉花驯化和改良过程中的基因组分化,这为利用泛基因组方法进行改良育种实践中有利基因等位基因的特征提供了信息。

https://cdn.ncbi.nlm.nih.gov/pmc/blobs/e2f0/8063427/8684bb355f60/13059_2021_2351_Fig1_HTML.jpg

文献AI研究员

20分钟写一篇综述,助力文献阅读效率提升50倍。

立即体验

用中文搜PubMed

大模型驱动的PubMed中文搜索引擎

马上搜索

文档翻译

学术文献翻译模型,支持多种主流文档格式。

立即体验