Suppr超能文献

中国北京市零售肉类分离株的基因组特征分析

Genomic Characterization of Isolates From Retail Meat in Beijing, China.

作者信息

Lyu Na, Feng Yuqing, Pan Yuanlong, Huang Hua, Liu Yan, Xue Chenyu, Zhu Baoli, Hu Yongfei

机构信息

CAS Key Laboratory of Pathogenic Microbiology and Immunology, Institute of Microbiology, Chinese Academy of Sciences, Beijing, China.

State Key Laboratory of Animal Nutrition, College of Animal Science and Technology, China Agricultural University, Beijing, China.

出版信息

Front Microbiol. 2021 Apr 7;12:636332. doi: 10.3389/fmicb.2021.636332. eCollection 2021.

Abstract

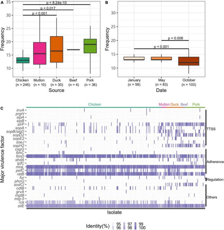
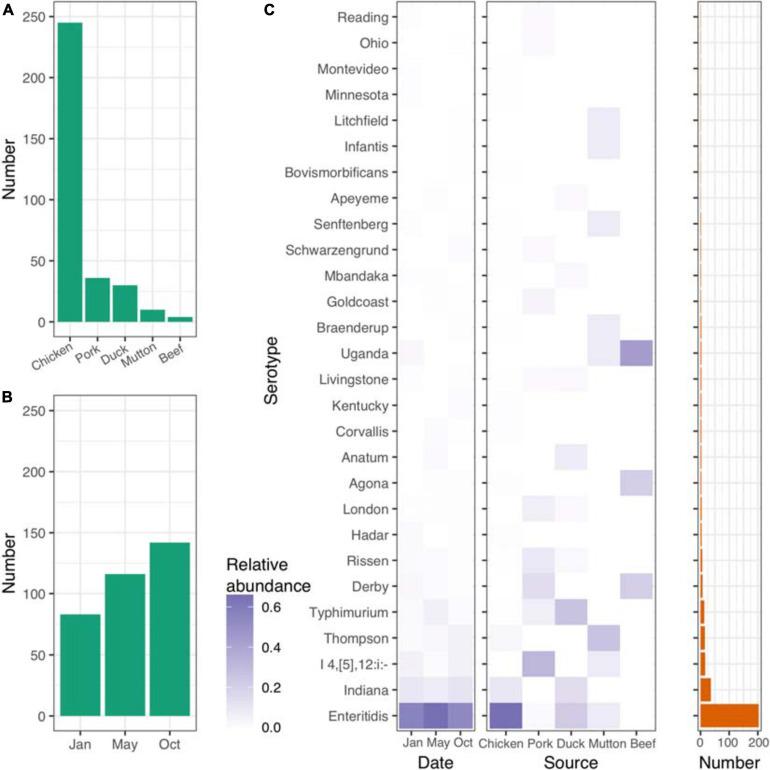
remains one of the leading causes of foodborne bacterial disease. Retail meat is a major source of human salmonellosis. However, comparative genomic analyses of isolates from retail meat from different sources in China are lacking. A total of 341 strains were isolated from retail meat in sixteen districts of Beijing, China, at three different time points (January 1st, May 1st, and October 1st) in 2017. Comparative genomics was performed to investigate the genetic diversity, virulence and antimicrobial resistance gene (ARG) profiles of these isolates. The most common serotype was Enteritidis (203/341, 59.5%), which dominated among isolates from three different time points during the year. Laboratory retesting confirmed the accuracy of the serotyping results predicted by the Typing Resource (SISTR) (96.5%). The pangenome of the 341 isolates contained 13,931 genes, and the core genome contained 3,635 genes. Higher (219/341, 64.2%) and (206/341, 60.4%) prevalence contributed to the diversity of the accessory genes, especially those with unknown functions. IncFII(S), IncX1, and IncFIB(S) plasmid replicons were more common in these isolates and were major sources of horizontally acquired foreign genes. The virulence gene profile showed fewer virulence genes associated with type III secretion systems in certain isolates from chicken. A total of 88 different ARGs were found in the 341 isolates. Three beta-lactamases, namely, ( = 15), ( = 11), ( = 11), were more prevalent in retail meats. The emergence of and indicated a potential increase in the prevalence of retail meats. After the prohibition of colistin in China, three and four isolates were positive for the colistin resistance genes and , respectively. Thus, we explored the evolution and genomic features of isolates from retail meats in Beijing, China. The diverse ARGs of these isolates compromise food security and are a clinical threat.

摘要

仍然是食源性细菌疾病的主要原因之一。零售肉类是人类沙门氏菌病的主要来源。然而,中国缺乏对不同来源零售肉类分离株的比较基因组分析。2017年在中国北京16个区的零售肉类中,于三个不同时间点(1月1日、5月1日和10月1日)共分离出341株菌株。进行比较基因组学研究以调查这些分离株的遗传多样性、毒力和抗菌抗性基因(ARG)谱。最常见的血清型是肠炎沙门氏菌(203/341,59.5%),在一年中三个不同时间点的分离株中占主导地位。实验室重新检测证实了分型资源(SISTR)预测的血清型结果的准确性(96.5%)。341株分离株的泛基因组包含13931个基因,核心基因组包含3635个基因。较高的流行率(219/341,64.2%)和(206/341,60.4%)促成了辅助基因的多样性,尤其是那些功能未知的基因。IncFII(S)、IncX1和IncFIB(S)质粒复制子在这些分离株中更常见,是水平获得的外源基因的主要来源。毒力基因谱显示,某些来自鸡肉的分离株中与III型分泌系统相关的毒力基因较少。在341株分离株中总共发现了88种不同的ARG。三种β-内酰胺酶,即(=15)、(=11)、(=11),在零售肉类中更为普遍。和的出现表明零售肉类的流行率可能增加。在中国禁止使用粘菌素后,分别有3株和4株分离株对粘菌素抗性基因和呈阳性。因此,我们探索了中国北京零售肉类中分离株的进化和基因组特征。这些分离株多样的ARG损害了食品安全并构成临床威胁。

https://cdn.ncbi.nlm.nih.gov/pmc/blobs/1641/8058101/f5cca4a33c01/fmicb-12-636332-g001.jpg

文献AI研究员

20分钟写一篇综述,助力文献阅读效率提升50倍。

立即体验

用中文搜PubMed

大模型驱动的PubMed中文搜索引擎

马上搜索

文档翻译

学术文献翻译模型,支持多种主流文档格式。

立即体验