Suppr超能文献

一种通过共靶向 PSD-95-nNOS 相互作用和含 α2 的 GABAAR 设计的无镇痛耐受的止痛剂。

A pain killer without analgesic tolerance designed by co-targeting PSD-95-nNOS interaction and α2-containning GABARs.

机构信息

Department of Pharmacology, School of Pharmacy, Nanjing Medical University, China.

Department of Pharmacy, Nanjing First Hospital, Nanjing Medical University, China.

出版信息

Theranostics. 2021 Apr 3;11(12):5970-5985. doi: 10.7150/thno.58364. eCollection 2021.

Abstract

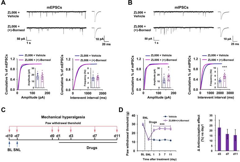
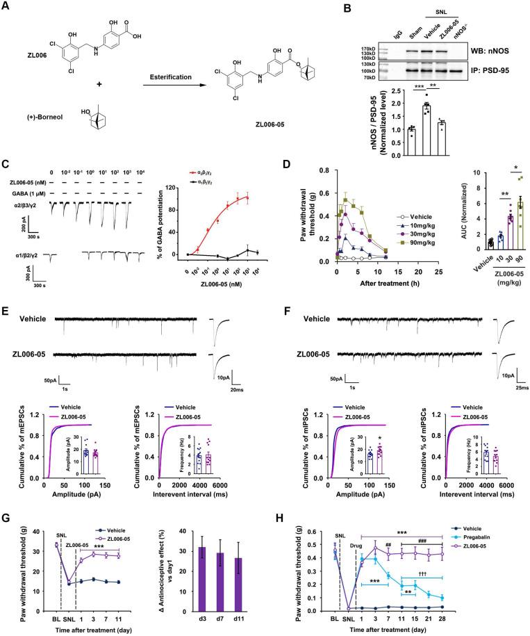
Overactivation of N-methyl-D-aspartate receptor (NMDAR) in the spinal cord dorsal horn (SDH) in the setting of injury represents a key mechanism of neuropathic pain. However, directly blocking NMDAR or its downstream signaling, interaction between postsynaptic density-95 (PSD-95) and neuronal nitric oxide synthase (nNOS), causes analgesic tolerance, mainly due to GABAergic disinhibition. The aim of this study is to explore the possibility of preventing analgesic tolerance through co-targeting NMDAR downstream signaling and γ-aminobutyric acid type A receptors (GABARs). Mechanical/thermal hyperalgesia were quantified to assess analgesic effects. Miniature postsynaptic currents were tested by patch-clamp recording to evaluate synaptic transmission in the SDH. GABA-evoked currents were tested on HEK293 cells expressing different subtypes of recombinant GABARs to assess the selectivity of (+)-borneol and ZL006-05. The expression of α2 and α3 subunits of GABARs and BDNF, and nNOS-PSD-95 complex levels were analyzed by western blotting and coimmunoprecipitation respectively. Open field test, rotarod test and Morris water maze task were conducted to evaluate the side-effect of ZL006-05. (+)-Borneol selectively potentiated α2- and α3-containing GABARs and prevented the disinhibition of laminae I excitatory neurons in the SDH and analgesic tolerance caused by chronic use of ZL006, a nNOS-PSD-95 blocker. A dual-target compound ZL006-05 produced by linking ZL006 and (+)-borneol through an ester bond blocked nNOS-PSD-95 interaction and potentiated α2-containing GABAR selectively. Chronic use of ZL006-05 did not produce analgesic tolerance and unwanted side effects. By targeting nNOS-PSD-95 interaction and α2-containing GABAR simultaneously, chronic use of ZL006-05 can avoid analgesic tolerance and unwanted side effects. Therefore, we offer a novel candidate drug without analgesic tolerance for treating neuropathic pain.

摘要

脊髓背角(SDH)中 N-甲基-D-天冬氨酸受体(NMDAR)的过度激活是神经性疼痛的关键机制。然而,直接阻断 NMDAR 或其下游信号转导、突触后密度-95(PSD-95)和神经元一氧化氮合酶(nNOS)之间的相互作用会导致镇痛耐受,主要是由于 GABA 能抑制解除。本研究旨在探讨通过共同靶向 NMDAR 下游信号和γ-氨基丁酸 A 型受体(GABARs)来预防镇痛耐受的可能性。通过测定机械/热痛觉超敏反应来评估镇痛效果。通过膜片钳记录测试检测 SDH 中的突触传递来测试微小突触后电流。在表达不同重组 GABAR 亚型的 HEK293 细胞上测试 GABA 诱导电流,以评估 (+)-龙脑和 ZL006-05 的选择性。通过 Western 印迹和免疫共沉淀分别分析 GABARs 的 α2 和 α3 亚基和 BDNF 的表达以及 nNOS-PSD-95 复合物水平。通过旷场试验、转棒试验和 Morris 水迷宫试验评估 ZL006-05 的副作用。(+)龙脑选择性增强含有α2 和α3 的 GABARs,并防止慢性使用 nNOS-PSD-95 阻断剂 ZL006 引起的 SDH 中 I 层兴奋性神经元的去抑制和镇痛耐受。通过酯键将 ZL006 和 (+)-龙脑连接起来制成的双靶化合物 ZL006-05 阻断了 nNOS-PSD-95 相互作用并选择性增强了含有α2 的 GABAR。慢性使用 ZL006-05 不会产生镇痛耐受和不良副作用。通过同时靶向 nNOS-PSD-95 相互作用和含有α2 的 GABAR,慢性使用 ZL006-05 可以避免镇痛耐受和不良副作用。因此,我们提供了一种没有镇痛耐受的新型候选药物,用于治疗神经性疼痛。

https://cdn.ncbi.nlm.nih.gov/pmc/blobs/ce71/8058733/739dbcdb69aa/thnov11p5970g001.jpg

文献AI研究员

20分钟写一篇综述,助力文献阅读效率提升50倍。

立即体验

用中文搜PubMed

大模型驱动的PubMed中文搜索引擎

马上搜索

文档翻译

学术文献翻译模型,支持多种主流文档格式。

立即体验