Suppr超能文献

骨髓间充质干细胞来源的细胞外囊泡的抗氧化活性可修复癫痫损伤后的海马神经元。

Antioxidant activity of mesenchymal stem cell-derived extracellular vesicles restores hippocampal neurons following seizure damage.

机构信息

Mini-invasive Neurosurgery and Translational Medical Center, Xi'an Central Hospital, Xi'an Jiaotong University. No. 161, West 5th Road, Xincheng District, Xi'an, 710003, P. R. China.

Department of Neurobiology, School of Basic Medicine, Fourth Military Medical University, No. 169 Changle West Road, Xi'an, 710032, P. R. China.

出版信息

Theranostics. 2021 Apr 3;11(12):5986-6005. doi: 10.7150/thno.58632. eCollection 2021.

Abstract

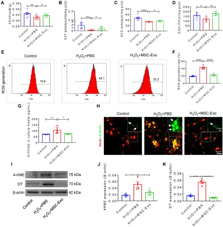
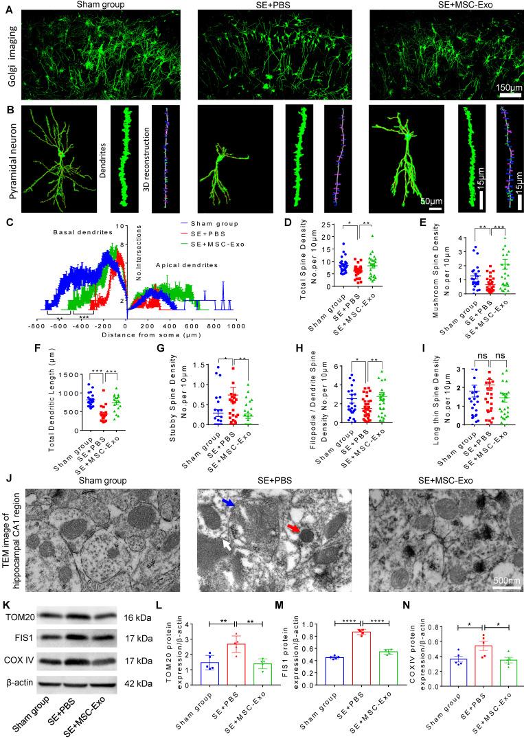
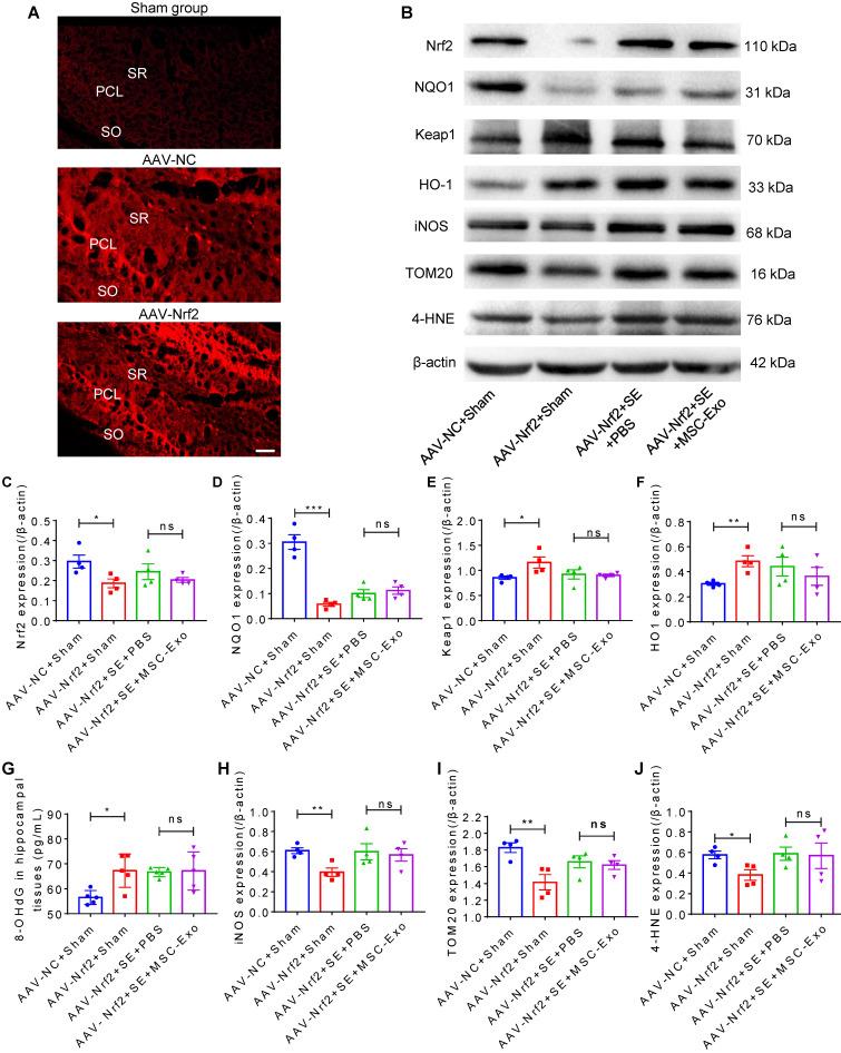
Oxidative stress is a critical event in neuronal damage following seizures. Mesenchymal stem cell-derived extracellular vesicles (MSC-EVs) have been shown to be promising nanotherapeutic agents in neurological disorders. However, the mechanism underlying MSC-EVs therapeutic efficacy for oxidative stress-induced neuronal damage remains poorly understood. We investigated the antioxidant and restoration activities of MSC-EVs on hippocampal neurons in response to HO stimulation and seizures . We also explored the potential underlying mechanism by injecting adeno-associated virus (AAV)-nuclear factor erythroid-derived 2, like 2 (Nrf2), a key antioxidant mediator, in animal models. MSC-EVs were enriched in antioxidant miRNAs and exhibited remarkable antioxidant activity evident by increased ferric ion-reducing antioxidant ability, catalase, superoxide dismutase, and glutathione peroxidase activities and decreased reactive oxygen species (ROS) generation, DNA/lipid/protein oxidation, and stress-associated molecular patterns in cultured cells and mouse models. Notably, EV administration exerted restorative effects on the hippocampal neuronal structure and associated functional impairments, including dendritic spine alterations, electrophysiological disturbances, calcium transients, mitochondrial changes, and cognitive decline after oxidative stress or . Mechanistically, we found that the Nrf2 signaling pathway was involved in the restorative effect of EV therapy against oxidative neuronal damage, while AAV-Nrf2 injection attenuated the antioxidant activity of MSC-EVs on the seizure-induced hippocampal injury. We have shown that MSC-EVs facilitate the reconstruction of hippocampal neurons associated with the Nrf2 defense system in response to oxidative insults. Our study highlights the clinical value of EV-therapy in neurological disorders such as seizures.

摘要

氧化应激是癫痫发作后神经元损伤的关键事件。间充质干细胞衍生的细胞外囊泡 (MSC-EVs) 已被证明是神经退行性疾病有前途的纳米治疗剂。然而,MSC-EVs 治疗氧化应激诱导的神经元损伤的疗效的机制仍知之甚少。我们研究了 MSC-EVs 在 HO 刺激和癫痫发作时对海马神经元的抗氧化和修复活性。我们还通过在动物模型中注射腺相关病毒 (AAV)-核因子红细胞衍生 2,如 2 (Nrf2),一种关键的抗氧化介质,探索了潜在的机制。MSC-EVs 富含抗氧化 miRNA,并表现出显著的抗氧化活性,表现为铁还原抗氧化能力、过氧化氢酶、超氧化物歧化酶和谷胱甘肽过氧化物酶活性增加,活性氧 (ROS) 生成、DNA/脂质/蛋白质氧化和应激相关分子模式减少在培养细胞和小鼠模型中。值得注意的是,EV 给药对海马神经元结构和相关功能障碍(包括树突棘改变、电生理紊乱、钙瞬变、线粒体变化和氧化应激后认知能力下降)具有恢复作用。机制上,我们发现 Nrf2 信号通路参与了 EV 治疗对氧化神经元损伤的修复作用,而 AAV-Nrf2 注射减弱了 MSC-EVs 对癫痫诱导的海马损伤的抗氧化活性。我们已经表明,MSC-EVs 促进了与氧化应激相关的 Nrf2 防御系统相关的海马神经元的重建。我们的研究强调了 EV 疗法在癫痫等神经退行性疾病中的临床价值。

https://cdn.ncbi.nlm.nih.gov/pmc/blobs/a59a/8058724/d26839f85e56/thnov11p5986g001.jpg

文献AI研究员

20分钟写一篇综述,助力文献阅读效率提升50倍。

立即体验

用中文搜PubMed

大模型驱动的PubMed中文搜索引擎

马上搜索

文档翻译

学术文献翻译模型,支持多种主流文档格式。

立即体验