Suppr超能文献

B.1.351 谱系 SARS-CoV-2 假病毒对感染性和中和效率的影响。

The Impact on Infectivity and Neutralization Efficiency of SARS-CoV-2 Lineage B.1.351 Pseudovirus.

机构信息

Department of Biotechnology and Bioinformatics, College of Science and Technology, Korea University, Sejong 30019, Korea.

Therapeutics & Biotechnology Division, Korea Research Institute of Chemical Technology, 141 Gajeong-ro, Yuseong-gu, Daejeon 34114, Korea.

出版信息

Viruses. 2021 Apr 7;13(4):633. doi: 10.3390/v13040633.

Abstract

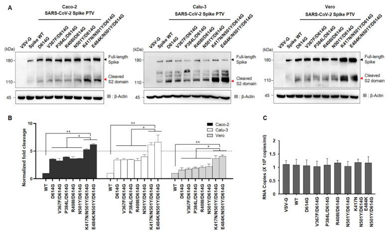
A new variant of SARS-CoV-2 B.1.351 lineage (first found in South Africa) has been raising global concern due to its harboring of multiple mutations in the spike that potentially increase transmissibility and yield resistance to neutralizing antibodies. We here tested infectivity and neutralization efficiency of SARS-CoV-2 spike pseudoviruses bearing particular mutations of the receptor-binding domain (RBD) derived either from the Wuhan strains (referred to as D614G or with other sites) or the B.1.351 lineage (referred to as N501Y, K417N, and E484K). The three different pseudoviruses B.1.351 lineage related significantly increased infectivity compared with other mutants that indicated Wuhan strains. Interestingly, K417N and E484K mutations dramatically enhanced cell-cell fusion than N501Y even though their infectivity were similar, suggesting that K417N and E484K mutations harboring SARS-CoV-2 variant might be more transmissible than N501Y mutation containing SARS-CoV-2 variant. We also investigated the efficacy of two different monoclonal antibodies, Casirivimab and Imdevimab that neutralized SARS-CoV-2, against several kinds of pseudoviruses which indicated Wuhan or B.1.351 lineage. Remarkably, Imdevimab effectively neutralized B.1.351 lineage pseudoviruses containing N501Y, K417N, and E484K mutations, while Casirivimab partially affected them. Overall, our results underscore the importance of B.1.351 lineage SARS-CoV-2 in the viral spread and its implication for antibody efficacy.

摘要

一种新型的 SARS-CoV-2 B.1.351 谱系(最初在南非发现)由于其刺突蛋白中存在多个可能增加传染性和产生中和抗体抗性的突变而引起了全球关注。我们在这里测试了携带来自武汉株(称为 D614G 或其他位点)或 B.1.351 谱系(称为 N501Y、K417N 和 E484K)受体结合域(RBD)特定突变的 SARS-CoV-2 刺突假病毒的感染性和中和效率。与其他突变体相比,三种不同的 B.1.351 谱系相关的假病毒显著增加了感染性,这些突变体表明与武汉株有关。有趣的是,K417N 和 E484K 突变比 N501Y 更显著地增强了细胞间融合,尽管它们的感染性相似,这表明携带 SARS-CoV-2 变体的 K417N 和 E484K 突变可能比含有 SARS-CoV-2 变体的 N501Y 突变更具传染性。我们还研究了两种不同的单克隆抗体 Casirivimab 和 Imdevimab 对中和 SARS-CoV-2 的针对武汉或 B.1.351 谱系的几种假病毒的疗效。值得注意的是,Imdevimab 有效地中和了含有 N501Y、K417N 和 E484K 突变的 B.1.351 谱系假病毒,而 Casirivimab 部分影响了它们。总体而言,我们的结果强调了 B.1.351 谱系 SARS-CoV-2 在病毒传播中的重要性及其对抗体疗效的影响。

https://cdn.ncbi.nlm.nih.gov/pmc/blobs/e04c/8067879/d20afb6cfa4a/viruses-13-00633-g001.jpg

文献AI研究员

20分钟写一篇综述,助力文献阅读效率提升50倍。

立即体验

用中文搜PubMed

大模型驱动的PubMed中文搜索引擎

马上搜索

文档翻译

学术文献翻译模型,支持多种主流文档格式。

立即体验