Suppr超能文献

谷氨酸能终末中突触囊泡蛋白2A的表达与左乙拉西坦治疗反应相关。

Synaptic Vesicle Protein 2A Expression in Glutamatergic Terminals Is Associated with the Response to Levetiracetam Treatment.

作者信息

Contreras-García Itzel Jatziri, Gómez-Lira Gisela, Phillips-Farfán Bryan Víctor, Pichardo-Macías Luz Adriana, García-Cruz Mercedes Edna, Chávez-Pacheco Juan Luis, Mendoza-Torreblanca Julieta G

机构信息

Área de Neurociencias, Biología de la Reproducción, Unidad Iztapalapa, Universidad Autónoma Metropolitana, Ciudad de México 09340, Mexico.

Departamento de Farmacobiología, Centro de Investigación y Estudios Avanzados del Instituto Politécnico Nacional, Ciudad de México 14330, Mexico.

出版信息

Brain Sci. 2021 Apr 23;11(5):531. doi: 10.3390/brainsci11050531.

Abstract

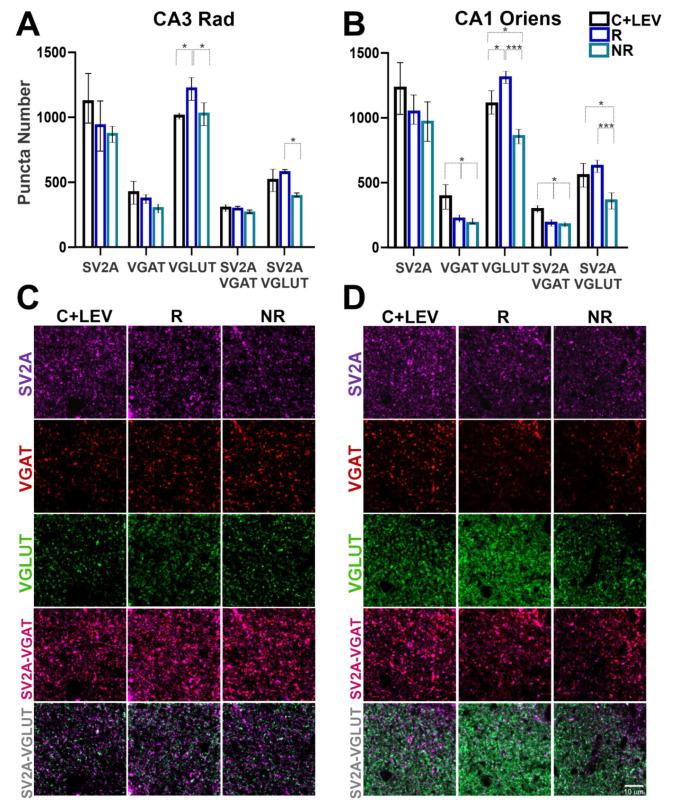
Synaptic vesicle protein 2A (SV2A), the target of the antiepileptic drug levetiracetam (LEV), is expressed ubiquitously in all synaptic terminals. Its levels decrease in patients and animal models of epilepsy. Thus, changes in SV2A expression could be a critical factor in the response to LEV. Epilepsy is characterized by an imbalance between excitation and inhibition, hence SV2A levels in particular terminals could also influence the LEV response. SV2A expression was analyzed in the epileptic hippocampus of rats which responded or not to LEV, to clarify if changes in SV2A alone or together with glutamatergic or GABAergic markers may predict LEV resistance. Wistar rats were administered saline (control) or pilocarpine to induce epilepsy. These groups were subdivided into untreated or LEV-treated groups. All epileptic rats were video-monitored to assess their number of seizures. Epileptic rats with an important seizure reduction (>50%) were classified as responders. SV2A, vesicular γ-aminobutyric acid transporter and vesicular glutamate transporter (VGLUT) expression were assessed by immunostaining. SV2A expression was not modified during epilepsy. However, responders showed ≈55% SV2A-VGLUT co-expression in comparison with the non-responder group (≈40%). Thus, SV2A expression in glutamatergic terminals may be important for the response to LEV treatment.

摘要

突触囊泡蛋白2A(SV2A)是抗癫痫药物左乙拉西坦(LEV)的作用靶点,在所有突触终末均有广泛表达。在癫痫患者和动物模型中,其水平会降低。因此,SV2A表达的变化可能是影响对LEV反应的关键因素。癫痫的特征是兴奋与抑制失衡,因此特定终末中SV2A的水平也可能影响对LEV的反应。分析了对LEV有反应或无反应的大鼠癫痫海马体中的SV2A表达,以阐明单独的SV2A变化或与谷氨酸能或γ-氨基丁酸能(GABA能)标志物一起的变化是否可预测LEV耐药性。给Wistar大鼠注射生理盐水(对照组)或毛果芸香碱以诱发癫痫。这些组再细分为未治疗组或LEV治疗组。对所有癫痫大鼠进行视频监测以评估其癫痫发作次数。癫痫发作显著减少(>50%)的大鼠被归类为反应者。通过免疫染色评估SV2A、囊泡γ-氨基丁酸转运体和囊泡谷氨酸转运体(VGLUT)的表达。癫痫发作期间SV2A表达未发生改变。然而,与无反应组(约40%)相比,反应者组中SV2A-VGLUT共表达约为55%。因此,谷氨酸能终末中的SV2A表达可能对LEV治疗反应很重要。

https://cdn.ncbi.nlm.nih.gov/pmc/blobs/184b/8145097/f4aa8c013b74/brainsci-11-00531-g001.jpg

文献AI研究员

20分钟写一篇综述,助力文献阅读效率提升50倍。

立即体验

用中文搜PubMed

大模型驱动的PubMed中文搜索引擎

马上搜索

文档翻译

学术文献翻译模型,支持多种主流文档格式。

立即体验