Suppr超能文献

靶向 HR 修复作为一种合成致死方法,通过 RAD52 抑制剂增加 BRCA2 缺陷型癌细胞的 DNA 损伤敏感性。

Targeting HR Repair as a Synthetic Lethal Approach to Increase DNA Damage Sensitivity by a RAD52 Inhibitor in BRCA2-Deficient Cancer Cells.

机构信息

Graduate Institute of Natural Products, Chang Gung University, Taoyuan 333, Taiwan.

Tissue Bank, Chang Gung Memorial Hospital, Taoyuan 333, Taiwan.

出版信息

Int J Mol Sci. 2021 Apr 23;22(9):4422. doi: 10.3390/ijms22094422.

Abstract

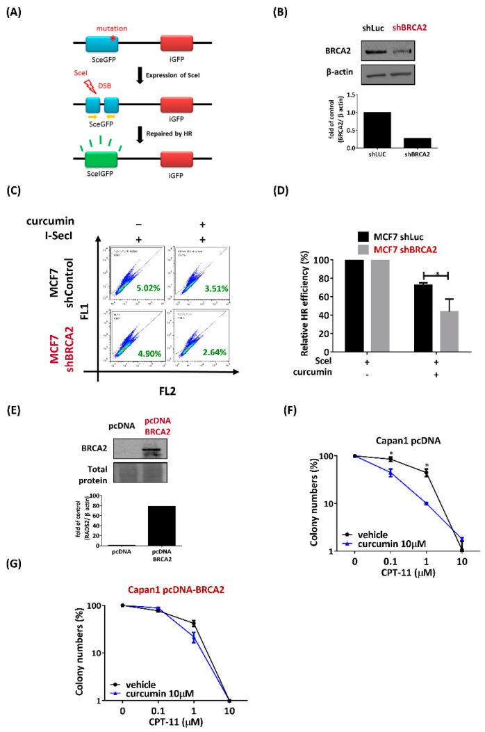
BRCA mutation, one of the most common types of mutations in breast and ovarian cancer, has been suggested to be synthetically lethal with depletion of RAD52. Pharmacologically inhibiting RAD52 specifically eradicates BRCA-deficient cancer cells. In this study, we demonstrated that curcumin, a plant polyphenol, sensitizes BRCA2-deficient cells to CPT-11 by impairing RAD52 recombinase in MCF7 cells. More specifically, in MCF7-siBRCA2 cells, curcumin reduced homologous recombination, resulting in tumor growth suppression. Furthermore, a BRCA2-deficient cell line, Capan1, became resistant to CPT-11 when BRCA2 was reintroduced. In vivo, xenograft model studies showed that curcumin combined with CPT-11 reduced the growth of BRCA2-knockout MCF7 tumors but not MCF7 tumors. In conclusion, our data indicate that curcumin, which has RAD52 inhibitor activity, is a promising candidate for sensitizing BRCA2-deficient cells to DNA damage-based cancer therapies.

摘要

BRCA 突变是乳腺癌和卵巢癌中最常见的突变类型之一,据推测与 RAD52 的耗竭具有合成致死性。药理抑制 RAD52 特异性地根除 BRCA 缺陷型癌细胞。在这项研究中,我们证明姜黄素,一种植物多酚,通过破坏 MCF7 细胞中的 RAD52 重组酶,使 BRCA2 缺陷细胞对 CPT-11 敏感。更具体地说,在 MCF7-siBRCA2 细胞中,姜黄素减少了同源重组,导致肿瘤生长抑制。此外,当 BRCA2 被重新引入时,BRCA2 缺陷细胞系 Capan1 对 CPT-11 产生耐药性。在体内,异种移植模型研究表明,姜黄素联合 CPT-11 可减少 BRCA2 敲除 MCF7 肿瘤的生长,但对 MCF7 肿瘤没有作用。总之,我们的数据表明,具有 RAD52 抑制剂活性的姜黄素是一种有前途的候选药物,可使 BRCA2 缺陷细胞对基于 DNA 损伤的癌症治疗敏感。

https://cdn.ncbi.nlm.nih.gov/pmc/blobs/4707/8122931/ef62bdfd1007/ijms-22-04422-g001.jpg

文献AI研究员

20分钟写一篇综述,助力文献阅读效率提升50倍。

立即体验

用中文搜PubMed

大模型驱动的PubMed中文搜索引擎

马上搜索

文档翻译

学术文献翻译模型,支持多种主流文档格式。

立即体验