Suppr超能文献

新型植物疗法NB-02在APP/PS1小鼠模型中有效治疗阿尔茨海默病神经病理生理学。

Novel Botanical Therapeutic NB-02 Effectively Treats Alzheimer's Neuropathophysiology in an APP/PS1 Mouse Model.

作者信息

Lee Yee Fun, Lariviere Lavender, Russ Alyssa N, Choi Sang-Zin, Bacskai Brian J, Kastanenka Ksenia V

机构信息

Department of Anatomy and Neurobiology, Boston University School of Medicine, Boston, MA 02118.

Department of Neurology, MassGeneral Institute of Neurodegenerative Diseases, Massachusetts General Hospital and Harvard Medical School, Charlestown, MA 02129.

出版信息

eNeuro. 2021 May 24;8(3). doi: 10.1523/ENEURO.0389-20.2021. Print 2021 May-Jun.

Abstract

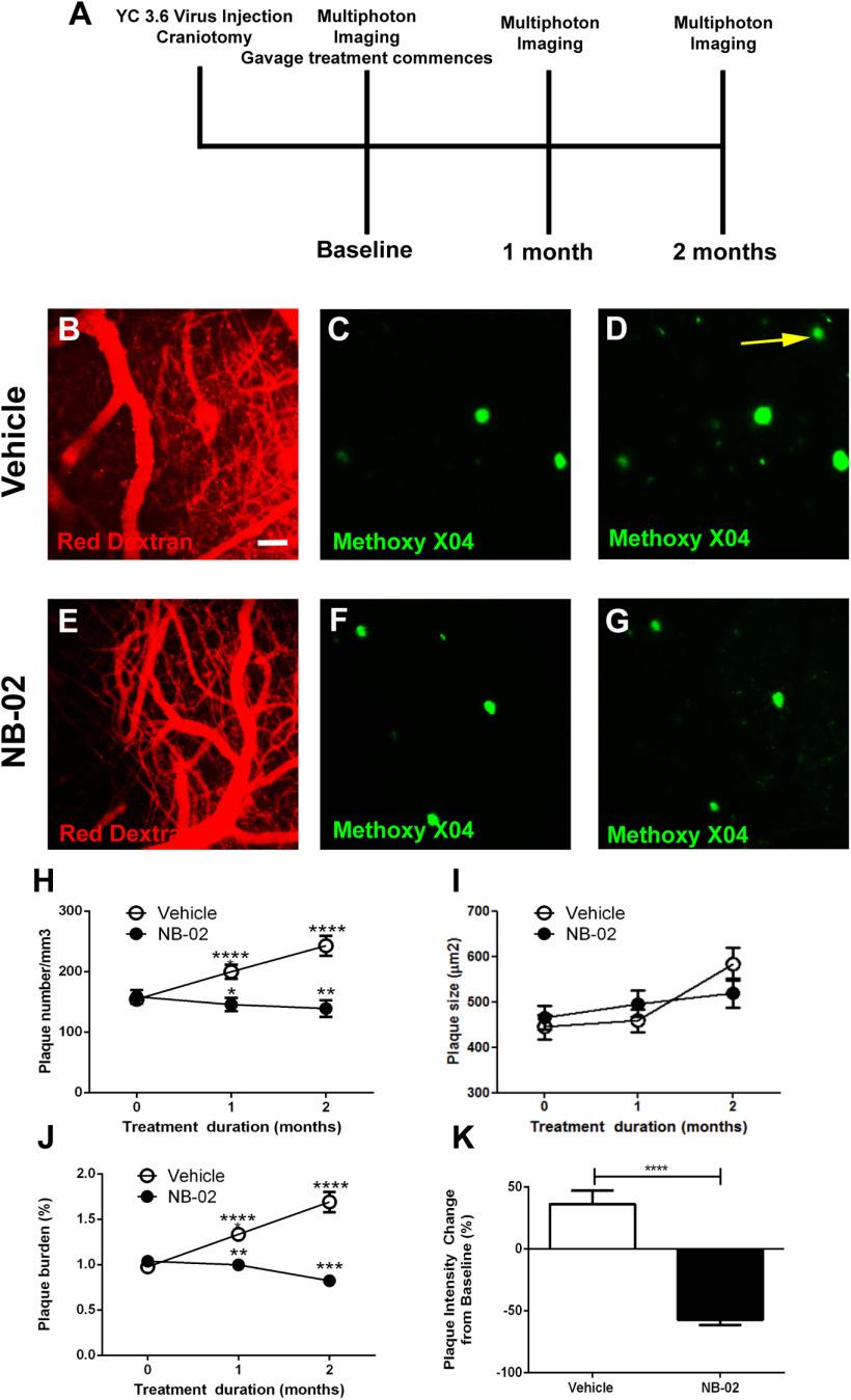
Alzheimer's disease (AD) is an incurable neurodegenerative disorder and a major cause of dementia. Some of the hallmarks of AD include presence of amyloid plaques in brain parenchyma, calcium dysregulation within individual neurons, and neuroinflammation. A promising therapeutic would reverse or stymie these pathophysiologies in an animal model of AD. We tested the effect of NB-02, previously known as DA-9803, a novel multimodal therapeutic, on amyloid deposition, neuronal calcium regulation and neuroinflammation in 8- to 10-month-old APP/PS1 mice, an animal model of AD. multiphoton microscopy revealed that two-month-long administration of NB-02 halted amyloid plaque deposition and cleared amyloid in the cortex. Postmortem analysis verified NB-02-dependent decrease in plaque deposition in the cortex as well as hippocampus. Furthermore, drug treatment reversed neuronal calcium elevations, thus restoring neuronal function. Finally, NB-02 restored spine density and transformed the morphology of astrocytes as well as microglia to a more phagocytic state, affecting neuroinflammation. NB-02 was effective at reversing AD neuropathophysiology in an animal model. Therefore, in addition to serving as a promising preventative agent, NB-02 holds potential as a treatment for AD in the clinic.

摘要

阿尔茨海默病(AD)是一种无法治愈的神经退行性疾病,也是痴呆症的主要病因。AD的一些特征包括脑实质中存在淀粉样斑块、单个神经元内的钙调节异常以及神经炎症。一种有前景的治疗方法将在AD动物模型中逆转或阻碍这些病理生理过程。我们测试了新型多模式治疗药物NB - 02(以前称为DA - 9803)对8至10个月大的APP/PS1小鼠(一种AD动物模型)的淀粉样蛋白沉积、神经元钙调节和神经炎症的影响。多光子显微镜显示,为期两个月的NB - 02给药阻止了淀粉样斑块沉积并清除了皮质中的淀粉样蛋白。死后分析证实了NB - 02依赖的皮质以及海马体中斑块沉积的减少。此外,药物治疗逆转了神经元钙升高,从而恢复了神经元功能。最后,NB - 02恢复了棘突密度,并将星形胶质细胞以及小胶质细胞的形态转变为更具吞噬性的状态,影响神经炎症。NB - 02在AD动物模型中有效逆转了神经病理生理过程。因此,除了作为一种有前景的预防药物外,NB - 02在临床上也有作为AD治疗药物的潜力。

https://cdn.ncbi.nlm.nih.gov/pmc/blobs/a4e0/8146489/b5600621ef44/ENEURO.0389-20.2021_f001.jpg

文献AI研究员

20分钟写一篇综述,助力文献阅读效率提升50倍。

立即体验

用中文搜PubMed

大模型驱动的PubMed中文搜索引擎

马上搜索

文档翻译

学术文献翻译模型,支持多种主流文档格式。

立即体验