Suppr超能文献

针对模拟当前和未来临床试验的人表皮生长因子受体的近红外光免疫治疗在小鼠肿瘤模型中的应用。

Near-infrared photoimmunotherapy targeting human-EGFR in a mouse tumor model simulating current and future clinical trials.

机构信息

Molecular Imaging Branch, Center for Cancer Research, National Cancer Institute, National Institutes of Health, Bethesda, MD 20892, United States.

Cancer Biology Research Center, Sanford Research, Sioux Falls, SD 57104, United States.

出版信息

EBioMedicine. 2021 May;67:103345. doi: 10.1016/j.ebiom.2021.103345. Epub 2021 Apr 29.

Abstract

BACKGROUND

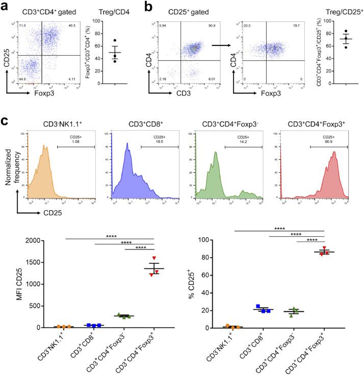
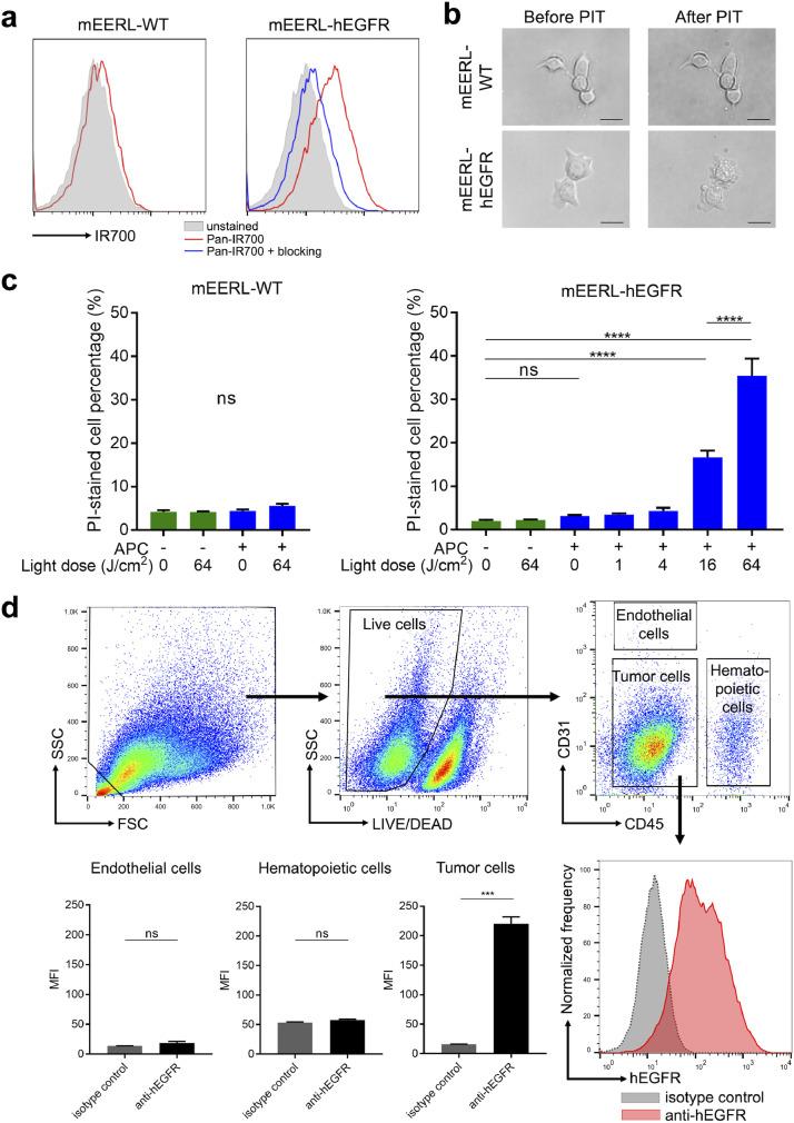
near-infrared photoimmunotherapy (NIR-PIT) is a cancer treatment that uses antibody-photoabsorber (IRDye700DX, IR700) conjugates (APCs) which bind to target cells and are photoactivated by NIR light inducing rapid necrotic cell death. NIR-PIT targeting human epidermal growth factor receptor (hEGFR) has been shown to destroy hEGFR expressing human tumor cells and to be effective in immunodeficient mouse models. NIR-PIT can also be targeted to cells in the tumor microenvironment, for instance, CD25-targeted NIR-PIT can be used to selectively deplete regulatory T cells (Tregs) within a tumor. The aim of this study was to evaluate the combined therapeutic efficacy of hEGFR and CD25-targeted NIR-PIT in a newly established hEGFR expressing murine oropharyngeal cell line (mEERL-hEGFR).

METHODS

panitumumab conjugated with IR700 (pan-IR700) was used as the cancer cell-directed component of NIR-PIT and anti-CD25-F(ab')-IR700 was used as the tumor microenvironment-directed component of NIR-PIT. Efficacy was evaluated using tumor-bearing mice in four groups: (1) non-treatment group (control), (2) pan-IR700 based NIR-PIT (pan-PIT), (3) anti-CD25-F(ab')-IR700 based NIR-PIT (CD25-PIT), (4) combined NIR-PIT with pan-IR700 and anti-CD25- F(ab')-IR700 (combined PIT).

FINDINGS

the combined PIT group showed the greatest inhibition of tumor growth. Destruction of cancer cells likely leads to an immune response which is amplified by the loss of Tregs in the tumor microenvironment.

INTERPRETATION

combined hEGFR and CD25-targeted NIR-PIT is a promising treatment for hEGFR expressing cancers in which Treg cells play an immunosuppressive role.

摘要

背景

近红外光免疫治疗(NIR-PIT)是一种癌症治疗方法,它使用抗体-光吸收剂(IRDye700DX,IR700)缀合物(APCs),这些缀合物与靶细胞结合,并通过近红外光激活诱导快速坏死性细胞死亡。已证明针对人表皮生长因子受体(hEGFR)的 NIR-PIT 可破坏表达 hEGFR 的人肿瘤细胞,并在免疫缺陷小鼠模型中有效。NIR-PIT 还可以靶向肿瘤微环境中的细胞,例如,CD25 靶向的 NIR-PIT 可用于选择性耗尽肿瘤内的调节性 T 细胞(Tregs)。本研究的目的是评估新建立的表达 hEGFR 的鼠口咽细胞系(mEERL-hEGFR)中 hEGFR 和 CD25 靶向 NIR-PIT 的联合治疗效果。

方法

将与 IR700 缀合的帕尼单抗(pan-IR700)用作 NIR-PIT 的癌细胞导向成分,并用抗-CD25-F(ab')-IR700 用作 NIR-PIT 的肿瘤微环境导向成分。使用四种组别的荷瘤小鼠评估疗效:(1)非治疗组(对照),(2)基于 pan-IR700 的 NIR-PIT(pan-PIT),(3)基于抗-CD25-F(ab')-IR700 的 NIR-PIT(CD25-PIT),(4)pan-IR700 和抗-CD25-F(ab')-IR700 的联合 NIR-PIT(联合 PIT)。

发现

联合 PIT 组显示出对肿瘤生长的最大抑制作用。癌细胞的破坏可能导致免疫反应,而肿瘤微环境中 Treg 细胞的丧失则放大了这种免疫反应。

解释

针对 hEGFR 表达的癌症,联合 hEGFR 和 CD25 靶向 NIR-PIT 是一种很有前途的治疗方法,其中 Treg 细胞发挥免疫抑制作用。

https://cdn.ncbi.nlm.nih.gov/pmc/blobs/d8ce/8102756/08a6acc256bd/gr1.jpg

文献AI研究员

20分钟写一篇综述,助力文献阅读效率提升50倍。

立即体验

用中文搜PubMed

大模型驱动的PubMed中文搜索引擎

马上搜索

文档翻译

学术文献翻译模型,支持多种主流文档格式。

立即体验