Suppr超能文献

小鼠中通过Tac2信号通路进行恐惧记忆巩固的性别差异。

Sex differences in fear memory consolidation via Tac2 signaling in mice.

作者信息

Florido A, Velasco E R, Soto-Faguás C M, Gomez-Gomez A, Perez-Caballero L, Molina P, Nadal R, Pozo O J, Saura C A, Andero R

机构信息

Institut de Neurociències, Universitat Autònoma de Barcelona, Cerdanyola del Vallès, Barcelona, Spain.

Departament de Psicobiologia i de Metodologia de les Ciències de la Salut, Universitat Autònoma de Barcelona, Cerdanyola del Vallès, Barcelona, Spain.

出版信息

Nat Commun. 2021 May 3;12(1):2496. doi: 10.1038/s41467-021-22911-9.

Abstract

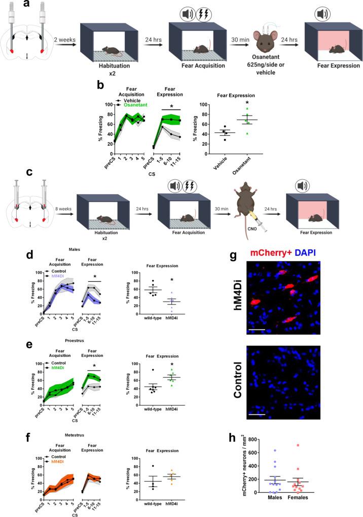
Memory formation is key for brain functioning. Uncovering the memory mechanisms is helping us to better understand neural processes in health and disease. Moreover, more specific treatments for fear-related disorders such as posttraumatic stress disorder and phobias may help to decrease their negative impact on mental health. In this line, the Tachykinin 2 (Tac2) pathway in the central amygdala (CeA) has been shown to be sufficient and necessary for the modulation of fear memory consolidation. CeA-Tac2 antagonism and its pharmacogenetic temporal inhibition impair fear memory in male mice. Surprisingly, we demonstrate here the opposite effect of Tac2 blockade on enhancing fear memory consolidation in females. Furthermore, we show that CeA-testosterone in males, CeA-estradiol in females and Akt/GSK3β/β-Catenin signaling both mediate the opposite-sex differential Tac2 pathway regulation of fear memory.

摘要

记忆形成是大脑功能的关键。揭示记忆机制有助于我们更好地理解健康和疾病状态下的神经过程。此外,针对创伤后应激障碍和恐惧症等与恐惧相关的疾病进行更具针对性的治疗,可能有助于减少它们对心理健康的负面影响。在这方面,已证明中央杏仁核(CeA)中的速激肽2(Tac2)通路对于恐惧记忆巩固的调节是充分且必要的。CeA-Tac2拮抗作用及其药物遗传学时间抑制会损害雄性小鼠的恐惧记忆。令人惊讶的是,我们在此证明了Tac2阻断对增强雌性小鼠恐惧记忆巩固具有相反的作用。此外,我们表明雄性小鼠中的CeA-睾酮、雌性小鼠中的CeA-雌二醇以及Akt/GSK3β/β-连环蛋白信号传导均介导了Tac2通路对恐惧记忆的异性差异调节。

https://cdn.ncbi.nlm.nih.gov/pmc/blobs/a121/8093426/e55fab02d9c9/41467_2021_22911_Fig1_HTML.jpg

文献AI研究员

20分钟写一篇综述,助力文献阅读效率提升50倍。

立即体验

用中文搜PubMed

大模型驱动的PubMed中文搜索引擎

马上搜索

文档翻译

学术文献翻译模型,支持多种主流文档格式。

立即体验