Suppr超能文献

整合素α4β1/血管细胞黏附分子-1相互作用在感染性溶血时引发免疫细胞与人类肺微血管内皮细胞之间的动态细胞聚集。

Integrin α4β1/VCAM-1 Interaction Evokes Dynamic Cell Aggregation Between Immune Cells and Human Lung Microvascular Endothelial Cells at Infectious Hemolysis.

作者信息

Lou Hai-Yan, Yan Hai-Peng, Yang Long-Gui, Fan Jiang-Hua, Cho William C, Xiao Zheng-Hui, Li Shuang-Jie

机构信息

Emergency Center of Hunan Children's Hospital, Changsha, China.

Department of Pediatric Intensive Care Unit, Hunan Children's Hospital, University of South China, Changsha, China.

出版信息

Front Pharmacol. 2021 Apr 20;12:653143. doi: 10.3389/fphar.2021.653143. eCollection 2021.

Abstract

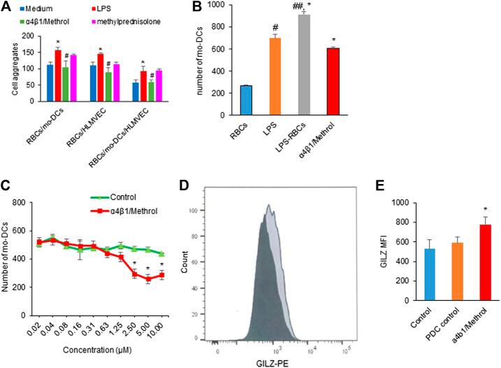
Bacterial and viral infection is a common cause of pneumonia, respiratory failure, and even acute respiratory distress syndrome. Increasing evidence indicates that red blood cells (RBCs) may contribute to immune response and inflammation. However, the precise molecular mechanisms that link RBC and hemolysis to the development and progression of inflammatory pathologies are not entirely understood. In this study, we used bacterial endotoxin, lipopolysaccharide (LPS), to mimic an infectious hemolysis and found that RBCs dynamically regulated cell aggregation between immune cells and human lung microvascular endothelial cells (HLMVEC). When RBCs were treated with LPS, integrin α4β1 was increased and was accompanied by cytokines and chemokines release (TNF-α, IL-1β, IL-6, IL-8, IFN-γ, CXCL12, CCL5, CCL7 and CCL4). Upon α4β1 elevation, RBCs not only facilitated mature monocyte derived dendritic cell (mo-DCs) adhesion but also promoted HLMVEC aggregation. Furthermore, co-culture of the supernatant of LPS pre-treated RBCs with mo-DCs could promote naïve CD4 T cell proliferation. Notably, the filtered culture from LPS-lysed RBCs further promoted mo-DCs migration in a concentration dependent manner. From a therapeutic perspective, cyclic peptide inhibitor of integrin α4β1 combined with methylprednisolone (α4β1/Methrol) remarkably blocked RBCs aggregation to mo-DCs, HLMVEC, or mo-DCs and HLMVEC mixture. Moreover, α4β1/Methrol dramatically reduced mo-DCs migration up-regulated glucocorticoid-induced leucine zipper in mo-DCs, and ultimately reversed immune cell dysfunction induced by hemolysis. Taken together, these results indicate that integrin α4β1 on RBCs could mediate cell-cell interaction for adaptive immunity through influencing cell adhesion, migration, and T cell proliferation.

摘要

细菌和病毒感染是肺炎、呼吸衰竭甚至急性呼吸窘迫综合征的常见病因。越来越多的证据表明,红细胞(RBC)可能参与免疫反应和炎症过程。然而,将红细胞和溶血与炎症性疾病的发生发展联系起来的精确分子机制尚未完全明确。在本研究中,我们使用细菌内毒素脂多糖(LPS)模拟感染性溶血,发现红细胞动态调节免疫细胞与人类肺微血管内皮细胞(HLMVEC)之间的细胞聚集。当红细胞用LPS处理时,整合素α4β1增加,并伴有细胞因子和趋化因子释放(TNF-α、IL-1β、IL-6、IL-8、IFN-γ、CXCL12、CCL5、CCL7和CCL4)。随着α4β1升高,红细胞不仅促进成熟单核细胞来源的树突状细胞(mo-DC)黏附,还促进HLMVEC聚集。此外,LPS预处理的红细胞上清液与mo-DC共培养可促进初始CD4 T细胞增殖。值得注意的是,LPS裂解的红细胞过滤培养物以浓度依赖的方式进一步促进mo-DC迁移。从治疗角度来看,整合素α4β1环肽抑制剂与甲泼尼龙联合使用(α4β1/甲泼尼龙)可显著阻断红细胞与mo-DC、HLMVEC或mo-DC和HLMVEC混合物的聚集。此外,α4β1/甲泼尼龙显著减少mo-DC迁移,上调mo-DC中糖皮质激素诱导的亮氨酸拉链,最终逆转溶血诱导的免疫细胞功能障碍。综上所述,这些结果表明红细胞上的整合素α4β1可通过影响细胞黏附、迁移和T细胞增殖来介导细胞间相互作用以实现适应性免疫。

https://cdn.ncbi.nlm.nih.gov/pmc/blobs/04b9/8093802/a57b3dfcba87/fphar-12-653143-g001.jpg

文献AI研究员

20分钟写一篇综述,助力文献阅读效率提升50倍。

立即体验

用中文搜PubMed

大模型驱动的PubMed中文搜索引擎

马上搜索

文档翻译

学术文献翻译模型,支持多种主流文档格式。

立即体验