Suppr超能文献

镁缺乏通过普遍氨基酸控制激活延长裂殖酵母寿命。

Magnesium depletion extends fission yeast lifespan via general amino acid control activation.

机构信息

Laboratory of Molecular Microbiology, Graduate School of Pharmaceutical Sciences, Nagoya University, Nagoya, Japan.

Department of Life Science, College of Sciences, Rikkyo University, Tokyo, Japan.

出版信息

Microbiologyopen. 2021 Mar;10(2):e1176. doi: 10.1002/mbo3.1176.

Abstract

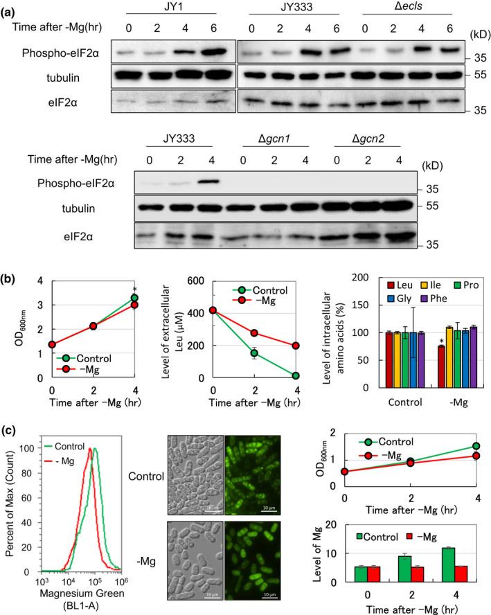
Nutrients including glucose, nitrogen, sulfur, zinc, and iron are involved in the regulation of chronological lifespan (CLS) of yeast, which serves as a model of the lifespan of differentiated cells of higher organisms. Herein, we show that magnesium (Mg ) depletion extends CLS of the fission yeast Schizosaccharomyces pombe through a mechanism involving the Ecl1 gene family. We discovered that ecl1 expression, which extends CLS, responds to Mg depletion. Therefore, we investigated the underlying intracellular responses. In amino acid auxotrophic strains, Mg depletion robustly induces ecl1 expression through the activation of the general amino acid control (GAAC) pathway-the equivalent of the amino acid response of mammals. Polysome analysis indicated that the expression of Ecl1 family genes was required for regulating ribosome amount when cells were starved, suggesting that Ecl1 family gene products control the abundance of ribosomes, which contributes to longevity through the activation of the evolutionarily conserved GAAC pathway. The present study extends our understanding of the cellular response to Mg depletion and its influence on the mechanism controlling longevity.

摘要

包括葡萄糖、氮、硫、锌和铁在内的营养物质参与了酵母的时序寿命(CLS)的调节,酵母是高等生物分化细胞寿命的模型。在此,我们发现镁(Mg)耗竭通过涉及 Ecl1 基因家族的机制延长了裂殖酵母 Schizosaccharomyces pombe 的 CLS。我们发现,延长 CLS 的 ecl1 表达对 Mg 耗竭有反应。因此,我们研究了潜在的细胞内反应。在氨基酸营养缺陷型菌株中,Mg 耗竭通过激活一般氨基酸控制(GAAC)途径(相当于哺乳动物的氨基酸反应)强烈诱导 ecl1 表达。多核糖体分析表明,当细胞饥饿时,Ecl1 家族基因的表达需要调节核糖体的数量,这表明 Ecl1 家族基因产物控制核糖体的丰度,通过激活进化保守的 GAAC 途径促进长寿。本研究扩展了我们对细胞对 Mg 耗竭的反应及其对控制寿命机制的影响的理解。

https://cdn.ncbi.nlm.nih.gov/pmc/blobs/ba71/8088111/dbe077393786/MBO3-10-e1176-g008.jpg

文献AI研究员

20分钟写一篇综述,助力文献阅读效率提升50倍。

立即体验

用中文搜PubMed

大模型驱动的PubMed中文搜索引擎

马上搜索

文档翻译

学术文献翻译模型,支持多种主流文档格式。

立即体验