Suppr超能文献

系统推断和比较多尺度染色质亚区室将空间组织与细胞表型联系起来。

Systematic inference and comparison of multi-scale chromatin sub-compartments connects spatial organization to cell phenotypes.

机构信息

Department of Computational Biology, University of Lausanne, Lausanne, Switzerland.

Swiss Cancer Center Leman, Lausanne, Switzerland.

出版信息

Nat Commun. 2021 May 10;12(1):2439. doi: 10.1038/s41467-021-22666-3.

Abstract

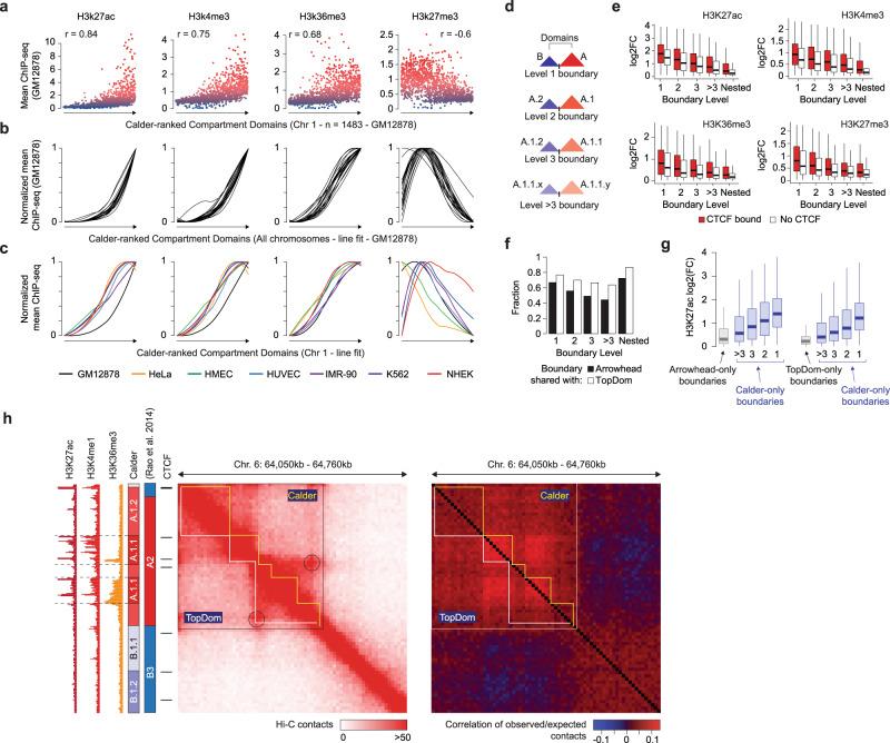
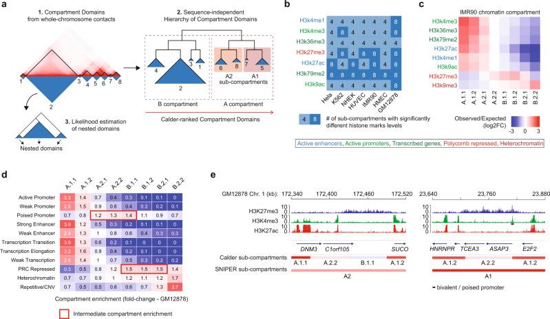
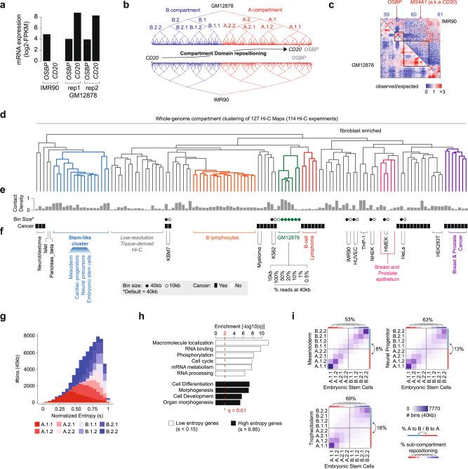
Chromatin compartmentalization reflects biological activity. However, inference of chromatin sub-compartments and compartment domains from chromosome conformation capture (Hi-C) experiments is limited by data resolution. As a result, these have been characterized only in a few cell types and systematic comparisons across multiple tissues and conditions are missing. Here, we present Calder, an algorithmic approach that enables the identification of multi-scale sub-compartments at variable data resolution. Calder allows to infer and compare chromatin sub-compartments and compartment domains in >100 cell lines. Our results reveal sub-compartments enriched for poised chromatin states and undergoing spatial repositioning during lineage differentiation and oncogenic transformation.

摘要

染色质区室化反映了生物活性。然而,从染色体构象捕获(Hi-C)实验推断染色质亚区室和区室域受到数据分辨率的限制。因此,这些仅在少数几种细胞类型中得到了描述,并且缺少跨多种组织和条件的系统比较。在这里,我们提出了 Calder,这是一种算法方法,可实现可变数据分辨率下多尺度亚区室的识别。Calder 允许在 >100 种细胞系中推断和比较染色质亚区室和区室域。我们的结果揭示了富含处于静止状态的染色质状态的亚区室,并在谱系分化和致癌转化过程中发生空间重定位。

https://cdn.ncbi.nlm.nih.gov/pmc/blobs/644c/8110550/e56b9c5d8d81/41467_2021_22666_Fig1_HTML.jpg

文献AI研究员

20分钟写一篇综述,助力文献阅读效率提升50倍。

立即体验

用中文搜PubMed

大模型驱动的PubMed中文搜索引擎

马上搜索

文档翻译

学术文献翻译模型,支持多种主流文档格式。

立即体验