Suppr超能文献

Cbl-b 缺乏可防止功能性而非表型性 T 细胞失能。

Cbl-b deficiency prevents functional but not phenotypic T cell anergy.

机构信息

Russell/Engleman Rheumatology Research Center, Department of Medicine, University of California, San Francisco, San Francisco, CA.

Department of Medicine, University of California, San Francisco, San Francisco, CA.

出版信息

J Exp Med. 2021 Jul 5;218(7). doi: 10.1084/jem.20202477. Epub 2021 May 11.

Abstract

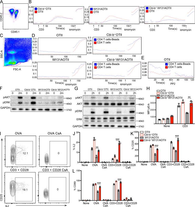
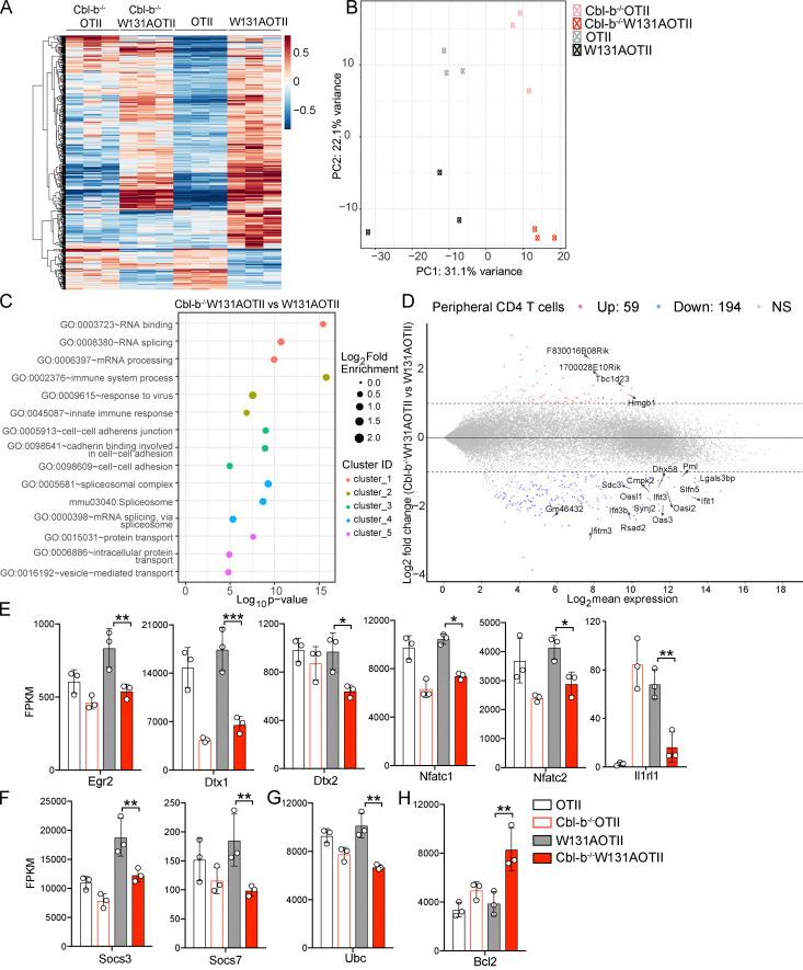
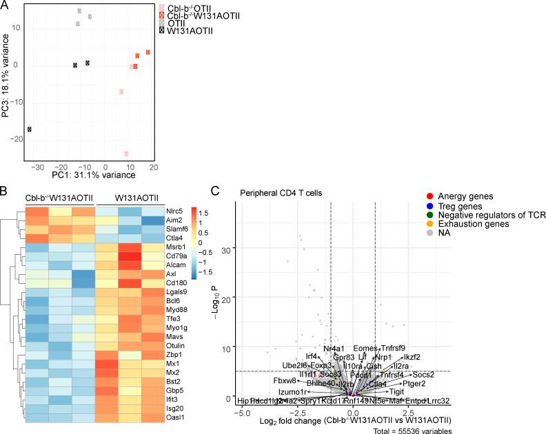
T cell anergy is an important peripheral tolerance mechanism. We studied how T cell anergy is established using an anergy model in which the Zap70 hypermorphic mutant W131A is coexpressed with the OTII TCR transgene (W131AOTII). Anergy was established in the periphery, not in the thymus. Contrary to enriched tolerance gene signatures and impaired TCR signaling in mature peripheral CD4 T cells, CD4SP thymocytes exhibited normal TCR signaling in W131AOTII mice. Importantly, the maintenance of T cell anergy in W131AOTII mice required antigen presentation via MHC-II. We investigated the functional importance of the inhibitory receptor PD-1 and the E3 ubiquitin ligases Cbl-b and Grail in this model. Deletion of each did not affect expression of phenotypic markers of anergic T cells or T reg numbers. However, deletion of Cbl-b, but not Grail or PD-1, in W131AOTII mice restored T cell responsiveness and signaling. Thus, Cbl-b plays an essential role in the establishment and/or maintenance of unresponsiveness in T cell anergy.

摘要

T 细胞无能是一种重要的外周耐受机制。我们使用一种无能模型研究了 T 细胞无能是如何建立的,该模型中共同表达了 Zap70 超变体 W131A 和 OTII TCR 转基因(W131AOTII)。无能是在外周建立的,而不是在胸腺中建立的。与成熟外周 CD4 T 细胞中富集的耐受基因特征和受损的 TCR 信号相反,在 W131AOTII 小鼠中 CD4SP 胸腺细胞表现出正常的 TCR 信号。重要的是,W131AOTII 小鼠中 T 细胞无能的维持需要通过 MHC-II 进行抗原呈递。我们在该模型中研究了抑制性受体 PD-1 以及 E3 泛素连接酶 Cbl-b 和 Grail 的功能重要性。每种基因的缺失都不会影响无能 T 细胞的表型标记或 Treg 数量的表达。然而,在 W131AOTII 小鼠中缺失 Cbl-b,但不是 Grail 或 PD-1,可恢复 T 细胞的反应性和信号。因此,Cbl-b 在 T 细胞无能的建立和/或维持中发挥着重要作用。

https://cdn.ncbi.nlm.nih.gov/pmc/blobs/e739/8117209/c216035f8a0c/JEM_20202477_GA.jpg

文献AI研究员

20分钟写一篇综述,助力文献阅读效率提升50倍。

立即体验

用中文搜PubMed

大模型驱动的PubMed中文搜索引擎

马上搜索

文档翻译

学术文献翻译模型,支持多种主流文档格式。

立即体验