Suppr超能文献

多系统萎缩相关少突胶质细胞蛋白 p25α 刺激具有增强神经退行性潜能的新型 α-突触核蛋白菌株的形成。

Multiple system atrophy-associated oligodendroglial protein p25α stimulates formation of novel α-synuclein strain with enhanced neurodegenerative potential.

机构信息

DANDRITE, Danish Research Institute of Translational Neuroscience & Department of Biomedicine, Aarhus University, 8000, Aarhus C, Denmark.

Department of Neuroscience, Center for Translational Research in Neurodegenerative Diseases and McKnight Brain Institute, University of Florida, Gainesville, USA.

出版信息

Acta Neuropathol. 2021 Jul;142(1):87-115. doi: 10.1007/s00401-021-02316-0. Epub 2021 May 12.

Abstract

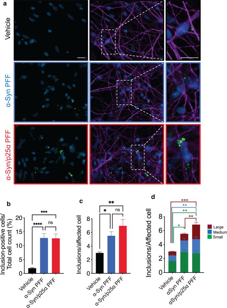
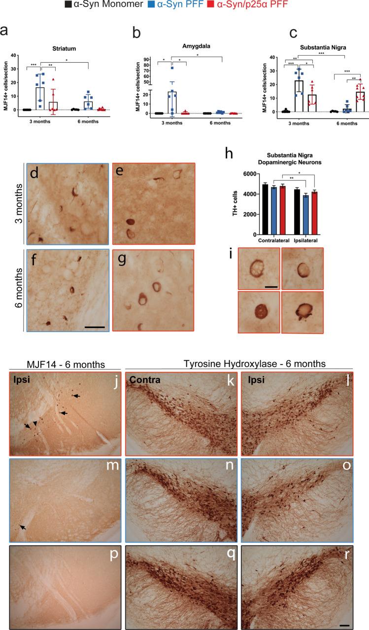
Pathology consisting of intracellular aggregates of alpha-Synuclein (α-Syn) spread through the nervous system in a variety of neurodegenerative disorders including Parkinson's disease, dementia with Lewy bodies, and multiple system atrophy. The discovery of structurally distinct α-Syn polymorphs, so-called strains, supports a hypothesis where strain-specific structures are templated into aggregates formed by native α-Syn. These distinct strains are hypothesised to dictate the spreading of pathology in the tissue and the cellular impact of the aggregates, thereby contributing to the variety of clinical phenotypes. Here, we present evidence of a novel α-Syn strain induced by the multiple system atrophy-associated oligodendroglial protein p25α. Using an array of biophysical, biochemical, cellular, and in vivo analyses, we demonstrate that compared to α-Syn alone, a substoichiometric concentration of p25α redirects α-Syn aggregation into a unique α-Syn/p25α strain with a different structure and enhanced in vivo prodegenerative properties. The α-Syn/p25α strain induced larger inclusions in human dopaminergic neurons. In vivo, intramuscular injection of preformed fibrils (PFF) of the α-Syn/p25α strain compared to α-Syn PFF resulted in a shortened life span and a distinct anatomical distribution of inclusion pathology in the brain of a human A53T transgenic (line M83) mouse. Investigation of α-Syn aggregates in brain stem extracts of end-stage mice demonstrated that the more aggressive phenotype of the α-Syn/p25α strain was associated with an increased load of α-Syn aggregates based on a Förster resonance energy transfer immunoassay and a reduced α-Syn aggregate seeding activity based on a protein misfolding cyclic amplification assay. When injected unilaterally into the striata of wild-type mice, the α-Syn/p25α strain resulted in a more-pronounced motoric phenotype than α-Syn PFF and exhibited a "tropism" for nigro-striatal neurons compared to α-Syn PFF. Overall, our data support a hypothesis whereby oligodendroglial p25α is responsible for generating a highly prodegenerative α-Syn strain in multiple system atrophy.

摘要

由α-突触核蛋白(α-Syn)在各种神经退行性疾病(包括帕金森病、路易体痴呆和多系统萎缩)的神经系统中扩散的细胞内聚集体组成的病理学。结构上不同的 α-Syn 多态性(所谓的菌株)的发现支持了这样一种假说,即特定菌株的结构被模板化为由天然 α-Syn 形成的聚集体。这些不同的菌株被假设决定了病理学在组织中的传播以及聚集体对细胞的影响,从而导致了各种临床表型。在这里,我们提出了一种由多系统萎缩相关少突胶质蛋白 p25α 诱导的新型 α-Syn 菌株的证据。使用一系列生物物理、生化、细胞和体内分析,我们证明与单独的 α-Syn 相比,亚化学计量浓度的 p25α 将 α-Syn 聚集重新定向到具有不同结构和增强的体内促退行性特性的独特 α-Syn/p25α 菌株中。α-Syn/p25α 菌株诱导的人类多巴胺能神经元中的包涵体更大。在体内,与 α-Syn PFF 相比,肌肉内注射 α-Syn/p25α 菌株的原纤维(PFF)导致寿命缩短,并且在人类 A53T 转基因(M83 线)小鼠的大脑中包涵体病理学的解剖分布明显不同。对脑干提取的末期小鼠中 α-Syn 聚集体的研究表明,α-Syn/p25α 菌株更具侵袭性的表型与基于Förster 共振能量转移免疫测定的 α-Syn 聚集体负荷增加以及基于蛋白质错误折叠循环扩增测定的 α-Syn 聚集体接种活性降低有关。当单侧注射到野生型小鼠纹状体中时,与 α-Syn PFF 相比,α-Syn/p25α 菌株导致更明显的运动表型,并且与 α-Syn PFF 相比,其对黑质纹状体神经元具有“趋化性”。总的来说,我们的数据支持这样一种假说,即少突胶质细胞 p25α 负责在多系统萎缩中产生高度促退行性的 α-Syn 菌株。

https://cdn.ncbi.nlm.nih.gov/pmc/blobs/7623/8217051/216371ee0928/401_2021_2316_Fig1_HTML.jpg

文献AI研究员

20分钟写一篇综述,助力文献阅读效率提升50倍。

立即体验

用中文搜PubMed

大模型驱动的PubMed中文搜索引擎

马上搜索

文档翻译

学术文献翻译模型,支持多种主流文档格式。

立即体验