Suppr超能文献

鉴定视网膜母细胞瘤结合蛋白 7(Rbbp7)作为阿尔茨海默病和相关tau 病中介导对抗 tau 乙酰化和随后神经元丢失的介质。

Identification of retinoblastoma binding protein 7 (Rbbp7) as a mediator against tau acetylation and subsequent neuronal loss in Alzheimer's disease and related tauopathies.

机构信息

Arizona State University-Banner Neurodegenerative Disease Research Center at the Biodesign Institute, Arizona State University, Tempe, AZ, USA.

Neurogenomics Division, Translational Genomics Research Institute, Phoenix, AZ, USA.

出版信息

Acta Neuropathol. 2021 Aug;142(2):279-294. doi: 10.1007/s00401-021-02323-1. Epub 2021 May 12.

Abstract

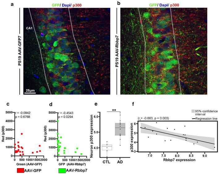
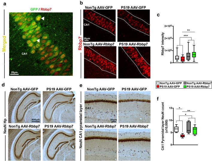
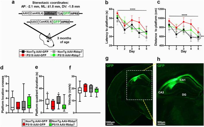
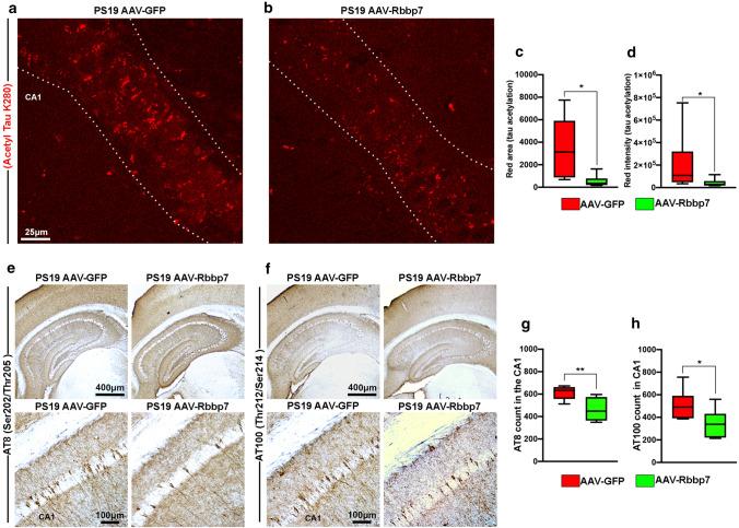
Evidence indicates that tau hyper-phosphorylation and subsequent neurofibrillary tangle formation contribute to the extensive neuronal death in Alzheimer's disease (AD) and related tauopathies. Recent work has identified that increased tau acetylation can promote tau phosphorylation. Tau acetylation occurs at lysine 280 resulting from increased expression of the lysine acetyltransferase p300. The exact upstream mechanisms mediating p300 expression remain elusive. Additional work highlights the role of the epigenome in tau pathogenesis, suggesting that dysregulation of epigenetic proteins may contribute to acetylation and hyper-phosphorylation of tau. Here, we identify and focus on the histone-binding subunit of the Nucleosome Remodeling and Deacetylase (NuRD) complex: Retinoblastoma-Binding Protein 7 (Rbbp7). Rbbp7 chaperones chromatin remodeling proteins to their nuclear histone substrates, including histone acetylases and deacetylases. Notably, Rbbp7 binds to p300, suggesting that it may play a role in modulating tau acetylation. We interrogated Rbbp7 in post-mortem brain tissue, cell lines and mouse models of AD. We found reduced Rbbp7 mRNA expression in AD cases, a significant negative correlation with CERAD (neuritic plaque density) and Braak Staging (pathogenic tau inclusions) and a significant positive correlation with post-mortem brain weight. We also found a neuron-specific downregulation of Rbbp7 mRNA in AD patients. Rbbp7 protein levels were significantly decreased in 3xTg-AD and PS19 mice compared to NonTg, but no decreases were found in APP/PS1 mice that lack tau pathology. In vitro, Rbbp7 overexpression rescued TauP301L-induced cytotoxicity in immortalized hippocampal cells and primary cortical neurons. In vivo, hippocampal Rbbp7 overexpression rescued neuronal death in the CA1 of PS19 mice. Mechanistically, we found that increased Rbbp7 reduced p300 levels, tau acetylation at lysine 280 and tau phosphorylation at AT8 and AT100 sites. Collectively, these data identify a novel role of Rbbp7, protecting against tau-related pathologies, and highlight its potential as a therapeutic target in AD and related tauopathies.

摘要

证据表明,tau 过度磷酸化和随后的神经纤维缠结形成导致阿尔茨海默病 (AD) 和相关 tau 病中的广泛神经元死亡。最近的研究已经确定,tau 的乙酰化增加可以促进 tau 的磷酸化。tau 在赖氨酸 280 处发生乙酰化,这是由于赖氨酸乙酰转移酶 p300 的表达增加所致。介导 p300 表达的精确上游机制仍然难以捉摸。额外的工作强调了表观基因组在 tau 发病机制中的作用,表明表观遗传蛋白的失调可能导致 tau 的乙酰化和过度磷酸化。在这里,我们鉴定并关注核小体重塑和去乙酰化酶 (NuRD) 复合物的组蛋白结合亚基:视网膜母细胞瘤结合蛋白 7 (Rbbp7)。Rbbp7 将染色质重塑蛋白引导到其核组蛋白底物上,包括组蛋白乙酰转移酶和去乙酰化酶。值得注意的是,Rbbp7 与 p300 结合,表明它可能在调节 tau 乙酰化中发挥作用。我们在 AD 的尸检脑组织、细胞系和小鼠模型中研究了 Rbbp7。我们发现 AD 病例中的 Rbbp7 mRNA 表达减少,与 CERAD(神经原纤维缠结密度)和 Braak 分期(致病 tau 内含物)呈显著负相关,与死后脑重量呈显著正相关。我们还发现 AD 患者中神经元特异性下调 Rbbp7 mRNA。与 NonTg 相比,3xTg-AD 和 PS19 小鼠中的 Rbbp7 蛋白水平显着降低,但在缺乏 tau 病理学的 APP/PS1 小鼠中没有降低。在体外,Rbbp7 过表达可挽救 TauP301L 诱导的永生化海马细胞和原代皮质神经元的细胞毒性。在体内,海马 Rbbp7 过表达可挽救 PS19 小鼠 CA1 中的神经元死亡。从机制上讲,我们发现增加的 Rbbp7 降低了 p300 水平、赖氨酸 280 处的 tau 乙酰化和 AT8 和 AT100 位点的 tau 磷酸化。总的来说,这些数据确定了 Rbbp7 的一个新作用,可防止与 tau 相关的病理学,并强调了它在 AD 和相关 tau 病中的治疗靶点的潜力。

https://cdn.ncbi.nlm.nih.gov/pmc/blobs/f9a9/8270842/43b95255d7cd/401_2021_2323_Fig1_HTML.jpg

文献AI研究员

20分钟写一篇综述,助力文献阅读效率提升50倍。

立即体验

用中文搜PubMed

大模型驱动的PubMed中文搜索引擎

马上搜索

文档翻译

学术文献翻译模型,支持多种主流文档格式。

立即体验