Suppr超能文献

基于综合分析和免疫组化验证,CHRDL1和SPARCL1的低表达预示肺腺癌预后不良。

Low expression of CHRDL1 and SPARCL1 predicts poor prognosis of lung adenocarcinoma based on comprehensive analysis and immunohistochemical validation.

作者信息

Deng Huan, Hang Qingqing, Shen Dijian, Zhang Yibi, Chen Ming

机构信息

College of Life Sciences, University of the Chinese Academy of Sciences, Beijing, 100049, China.

Department of Radiation Oncology, Cancer Hospital of the University of Chinese Academy of Sciences (Zhejiang Cancer Hospital), Hangzhou, 310022, China.

出版信息

Cancer Cell Int. 2021 May 12;21(1):259. doi: 10.1186/s12935-021-01933-9.

Abstract

PURPOSE

Exploring the molecular mechanisms of lung adenocarcinoma (LUAD) is beneficial for developing new therapeutic strategies and predicting prognosis. This study was performed to select core genes related to LUAD and to analyze their prognostic value.

METHODS

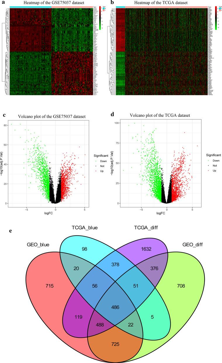
Microarray datasets from the GEO (GSE75037) and TCGA-LUAD datasets were analyzed to identify differentially coexpressed genes in LUAD using weighted gene coexpression network analysis (WGCNA) and differential gene expression analysis. Functional enrichment analysis was conducted, and a protein-protein interaction (PPI) network was established. Subsequently, hub genes were identified using the CytoHubba plug-in. Overall survival (OS) analyses of hub genes were performed. The Clinical Proteomic Tumor Analysis Consortium (CPTAC) and the Human Protein Atlas (THPA) databases were used to validate our findings. Gene set enrichment analysis (GSEA) of survival-related hub genes were conducted. Immunohistochemistry (IHC) was carried out to validate our findings.

RESULTS

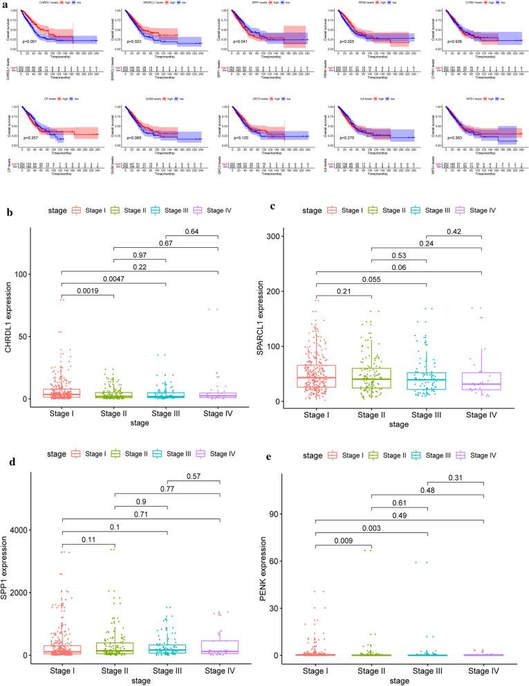
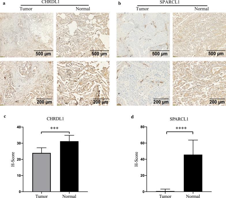
We identified 486 differentially coexpressed genes. Functional enrichment analysis suggested these genes were primarily enriched in the regulation of epithelial cell proliferation, collagen-containing extracellular matrix, transforming growth factor beta binding, and signaling pathways regulating the pluripotency of stem cells. Ten hub genes were detected using the maximal clique centrality (MCC) algorithm, and four genes were closely associated with OS. The CPTAC and THPA databases revealed that CHRDL1 and SPARCL1 were downregulated at the mRNA and protein expression levels in LUAD, whereas SPP1 was upregulated. GSEA demonstrated that DNA-dependent DNA replication and catalytic activity acting on RNA were correlated with CHRDL1 and SPARCL1 expression, respectively. The IHC results suggested that CHRDL1 and SPARCL1 were significantly downregulated in LUAD.

CONCLUSIONS

Our study revealed that survival-related hub genes closely correlated with the initiation and progression of LUAD. Furthermore, CHRDL1 and SPARCL1 are potential therapeutic and prognostic indicators of LUAD.

摘要

目的

探索肺腺癌(LUAD)的分子机制有助于开发新的治疗策略并预测预后。本研究旨在筛选与LUAD相关的核心基因并分析其预后价值。

方法

分析来自基因表达综合数据库(GEO,GSE75037)和TCGA-LUAD数据集的微阵列数据,采用加权基因共表达网络分析(WGCNA)和差异基因表达分析来鉴定LUAD中差异共表达的基因。进行功能富集分析并建立蛋白质-蛋白质相互作用(PPI)网络。随后,使用CytoHubba插件鉴定枢纽基因。对枢纽基因进行总生存期(OS)分析。利用临床蛋白质组肿瘤分析联盟(CPTAC)和人类蛋白质图谱(THPA)数据库验证我们的研究结果。对与生存相关的枢纽基因进行基因集富集分析(GSEA)。进行免疫组织化学(IHC)以验证我们的研究结果。

结果

我们鉴定出486个差异共表达基因。功能富集分析表明这些基因主要富集在上皮细胞增殖调控、含胶原细胞外基质、转化生长因子β结合以及调节干细胞多能性的信号通路中。使用最大团中心性(MCC)算法检测到10个枢纽基因,其中4个基因与OS密切相关。CPTAC和THPA数据库显示,CHRDL1和SPARCL1在LUAD中的mRNA和蛋白质表达水平下调,而SPP1上调。GSEA表明,DNA依赖性DNA复制和作用于RNA的催化活性分别与CHRDL1和SPARCL1的表达相关。IHC结果表明,CHRDL1和SPARCL1在LUAD中显著下调。

结论

我们的研究表明,与生存相关的枢纽基因与LUAD的发生和进展密切相关。此外,CHRDL1和SPARCL1是LUAD潜在的治疗和预后指标。

https://cdn.ncbi.nlm.nih.gov/pmc/blobs/8222/8117659/67fef43f6f3b/12935_2021_1933_Fig1_HTML.jpg

文献AI研究员

20分钟写一篇综述,助力文献阅读效率提升50倍。

立即体验

用中文搜PubMed

大模型驱动的PubMed中文搜索引擎

马上搜索

文档翻译

学术文献翻译模型,支持多种主流文档格式。

立即体验