Suppr超能文献

中性粒细胞胞外诱捕网在浸润性膀胱癌放射抵抗中的作用。

Role of neutrophil extracellular traps in radiation resistance of invasive bladder cancer.

机构信息

Urologic Oncology Research Division, McGill University Health Centre, Montreal, Canada.

Department of Surgery, Faculty of Medicine, McGill University, Montreal, Canada.

出版信息

Nat Commun. 2021 May 13;12(1):2776. doi: 10.1038/s41467-021-23086-z.

Abstract

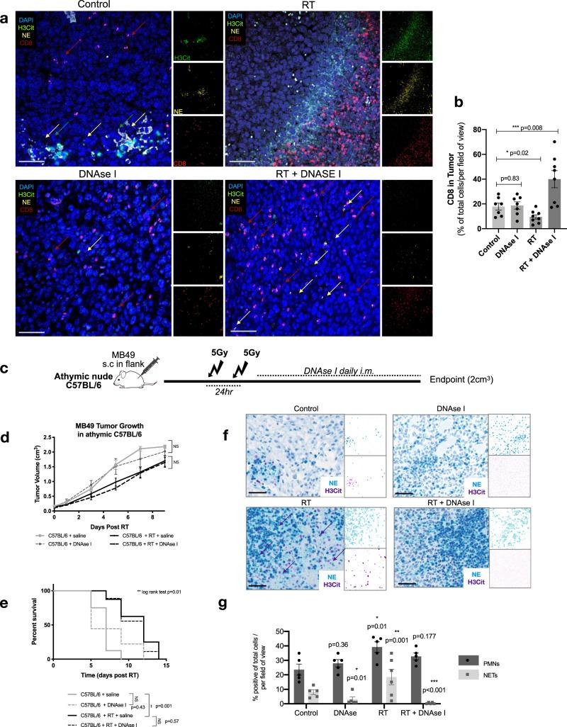
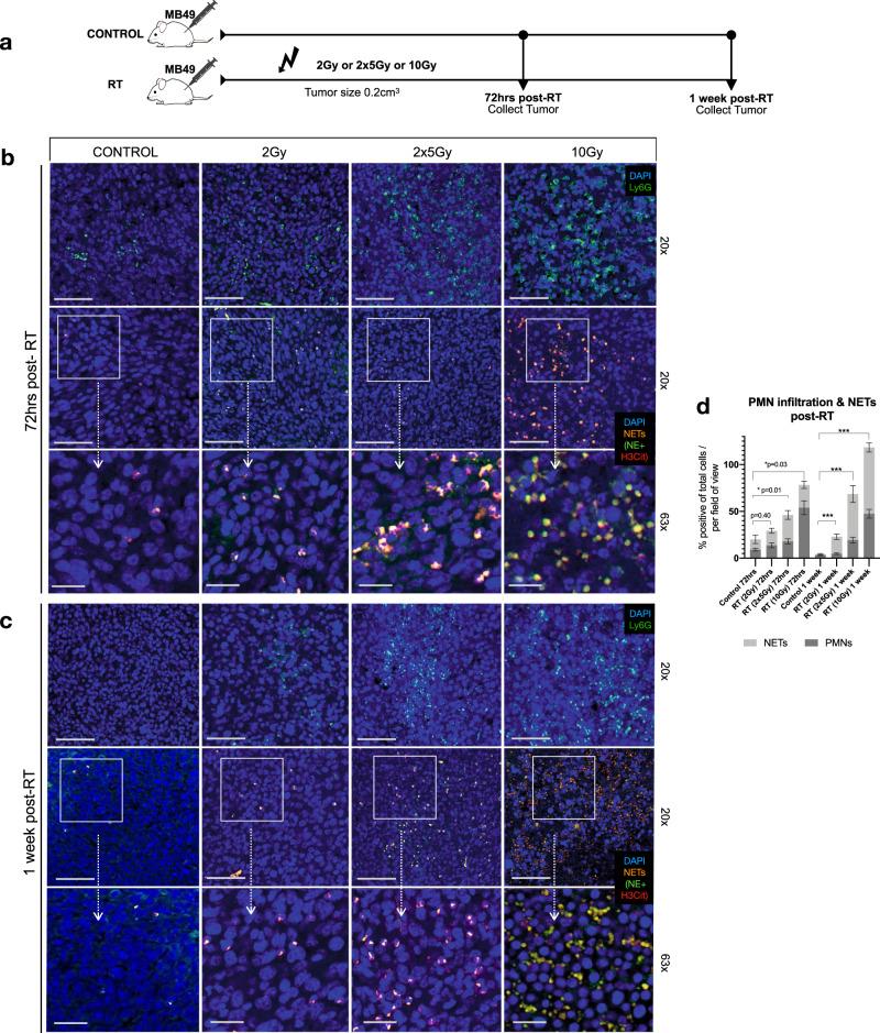
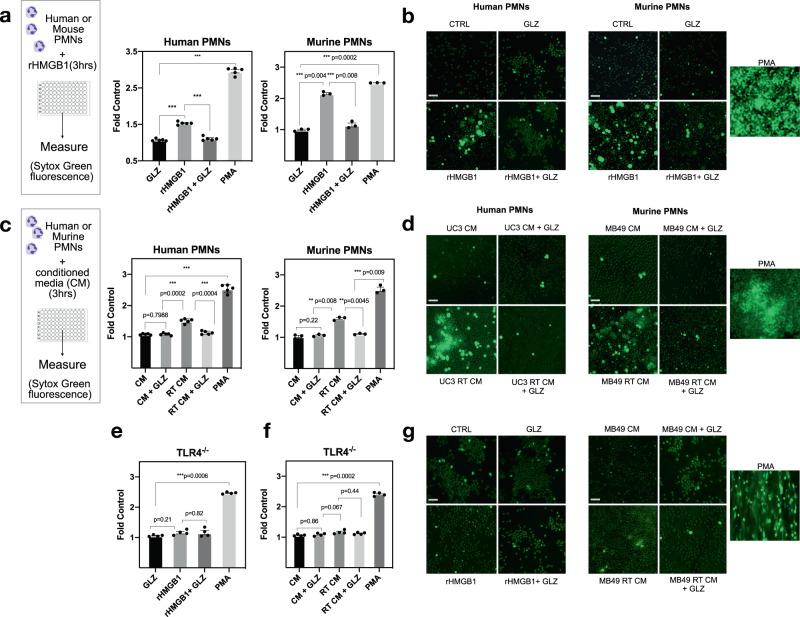
Radiation therapy (RT) is used in the management of several cancers; however, tumor radioresistance remains a challenge. Polymorphonuclear neutrophils (PMNs) are recruited to the tumor immune microenvironment (TIME) post-RT and can facilitate tumor progression by forming neutrophil extracellular traps (NETs). Here, we demonstrate a role for NETs as players in tumor radioresistance. Using a syngeneic bladder cancer model, increased NET deposition is observed in the TIME of mice treated with RT and inhibition of NETs improves overall radiation response. In vitro, the protein HMGB1 promotes NET formation through a TLR4-dependent manner and in vivo, inhibition of both HMGB1 and NETs significantly delays tumor growth. Finally, NETs are observed in bladder tumors of patients who did not respond to RT and had persistent disease post-RT, wherein a high tumoral PMN-to-CD8 ratio is associated with worse overall survival. Together, these findings identify NETs as a potential therapeutic target to increase radiation efficacy.

摘要

放射治疗(RT)用于多种癌症的治疗;然而,肿瘤放射抵抗仍然是一个挑战。多形核粒细胞(PMN)在 RT 后被募集到肿瘤免疫微环境(TIME)中,并通过形成中性粒细胞胞外诱捕网(NETs)促进肿瘤进展。在这里,我们证明了 NETs 作为肿瘤放射抵抗的参与者的作用。使用同源膀胱癌模型,观察到接受 RT 治疗的小鼠的 TIME 中 NET 沉积增加,并且抑制 NETs 可改善整体放射反应。在体外,HMGB1 蛋白通过 TLR4 依赖性方式促进 NET 形成,并且在体内,HMGB1 和 NETs 的抑制均显著延迟肿瘤生长。最后,在对 RT 无反应且 RT 后疾病持续存在的患者的膀胱癌中观察到 NETs,其中肿瘤性 PMN 与 CD8 的比值高与总生存率差相关。总之,这些发现确定 NETs 是增加放射疗效的潜在治疗靶标。

https://cdn.ncbi.nlm.nih.gov/pmc/blobs/970b/8119713/d69c1f3b6a89/41467_2021_23086_Fig1_HTML.jpg

文献AI研究员

20分钟写一篇综述,助力文献阅读效率提升50倍。

立即体验

用中文搜PubMed

大模型驱动的PubMed中文搜索引擎

马上搜索

文档翻译

学术文献翻译模型,支持多种主流文档格式。

立即体验