Suppr超能文献

HER2-SHCBP1-PLK1 轴的过度激活促进肿瘤细胞有丝分裂,并损害曲妥珠单抗对胃癌的敏感性。

Hyperactivation of HER2-SHCBP1-PLK1 axis promotes tumor cell mitosis and impairs trastuzumab sensitivity to gastric cancer.

机构信息

Cuiying Biomedical Research Center, Lanzhou University Second Hospital, Lanzhou, People's Republic of China.

Biobank of Tumors from Plateau of Gansu Province, Lanzhou University Second Hospital, Lanzhou, People's Republic of China.

出版信息

Nat Commun. 2021 May 14;12(1):2812. doi: 10.1038/s41467-021-23053-8.

Abstract

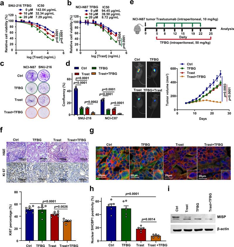
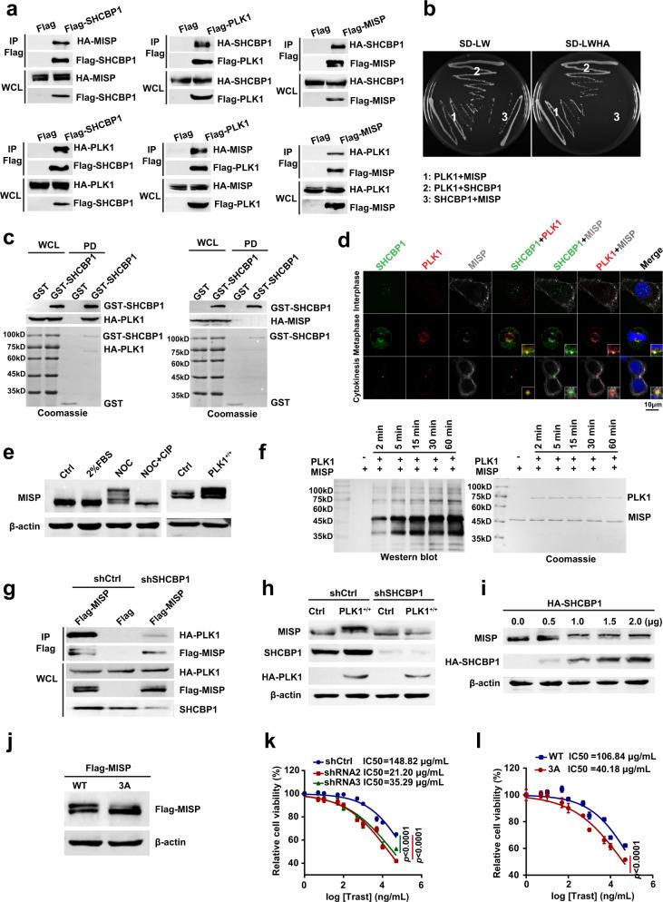
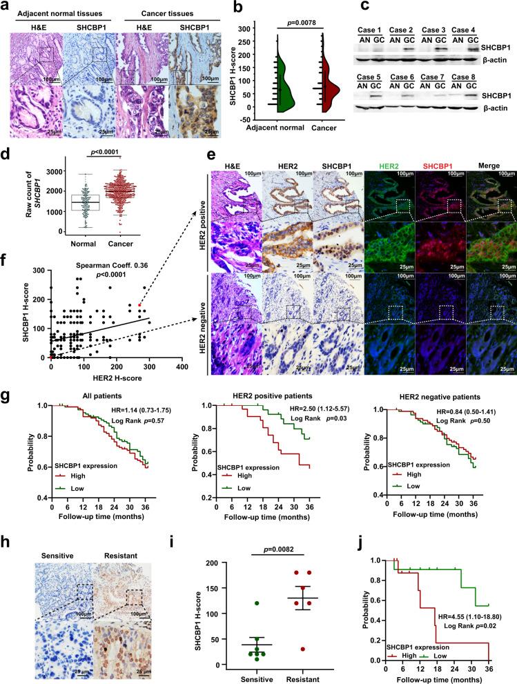
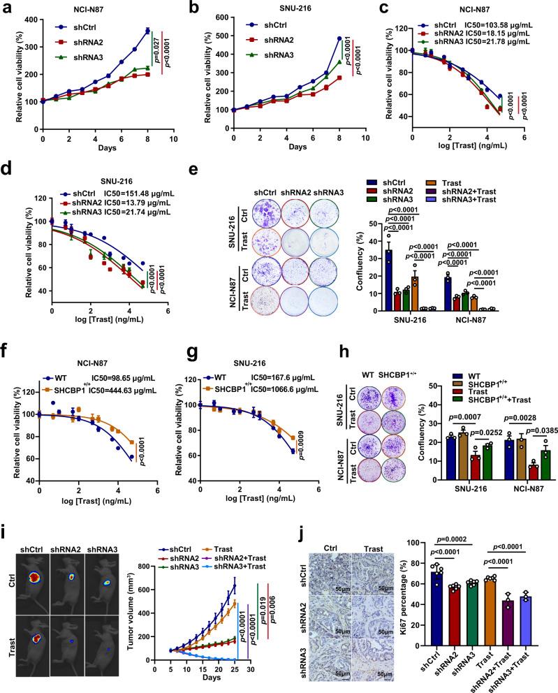
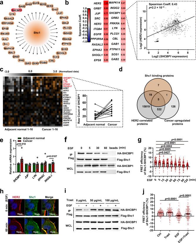
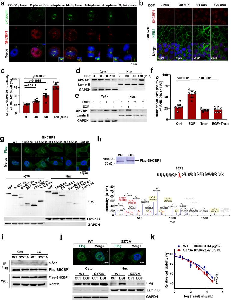
Trastuzumab is the backbone of HER2-directed gastric cancer therapy, but poor patient response due to insufficient cell sensitivity and drug resistance remains a clinical challenge. Here, we report that HER2 is involved in cell mitotic promotion for tumorigenesis by hyperactivating a crucial HER2-SHCBP1-PLK1 axis that drives trastuzumab sensitivity and is targeted therapeutically. SHCBP1 is an Shc1-binding protein but is detached from scaffold protein Shc1 following HER2 activation. Released SHCBP1 responds to HER2 cascade by translocating into the nucleus following Ser273 phosphorylation, and then contributing to cell mitosis regulation through binding with PLK1 to promote the phosphorylation of the mitotic interactor MISP. Meanwhile, Shc1 is recruited to HER2 for MAPK or PI3K pathways activation. Also, clinical evidence shows that increased SHCBP1 prognosticates a poor response of patients to trastuzumab therapy. Theaflavine-3, 3'-digallate (TFBG) is identified as an inhibitor of the SHCBP1-PLK1 interaction, which is a potential trastuzumab sensitizing agent and, in combination with trastuzumab, is highly efficacious in suppressing HER2-positive gastric cancer growth. These findings suggest an aberrant mitotic HER2-SHCBP1-PLK1 axis underlies trastuzumab sensitivity and offer a new strategy to combat gastric cancer.

摘要

曲妥珠单抗是 HER2 靶向胃癌治疗的基础,但由于细胞敏感性不足和耐药性,患者反应不佳仍然是临床挑战。在这里,我们报告 HER2 通过过度激活关键的 HER2-SHCBP1-PLK1 轴参与细胞有丝分裂促进肿瘤发生,该轴驱动曲妥珠单抗敏感性,并可通过靶向治疗。SHCBP1 是 Shc1 结合蛋白,但在 HER2 激活后与支架蛋白 Shc1 分离。释放的 SHCBP1 在 Ser273 磷酸化后通过易位进入细胞核,响应 HER2 级联反应,然后通过与 PLK1 结合促进有丝分裂介体 MISP 的磷酸化,从而有助于细胞有丝分裂调节。同时,Shc1 被募集到 HER2 以激活 MAPK 或 PI3K 途径。此外,临床证据表明,SHCBP1 的增加预示着患者对曲妥珠单抗治疗的反应不佳。茶黄素-3,3'-二没食子酸酯(TFBG)被鉴定为 SHCBP1-PLK1 相互作用的抑制剂,是一种潜在的曲妥珠单抗增敏剂,与曲妥珠单抗联合使用,能高度有效地抑制 HER2 阳性胃癌的生长。这些发现表明,异常的有丝分裂 HER2-SHCBP1-PLK1 轴是曲妥珠单抗敏感性的基础,并为治疗胃癌提供了一种新策略。

https://cdn.ncbi.nlm.nih.gov/pmc/blobs/76fa/8121856/e7647650a6a4/41467_2021_23053_Fig1_HTML.jpg

文献AI研究员

20分钟写一篇综述,助力文献阅读效率提升50倍。

立即体验

用中文搜PubMed

大模型驱动的PubMed中文搜索引擎

马上搜索

文档翻译

学术文献翻译模型,支持多种主流文档格式。

立即体验