Suppr超能文献

长链非编码 RNA GATA6-AS1 通过上调 GATA6 调控肺腺癌细胞的生物学行为。

Long non-coding RNA GATA6-AS1 upregulates GATA6 to regulate the biological behaviors of lung adenocarcinoma cells.

机构信息

Department of Oncology, Liaocheng People's Hospital, 67 Dongchang West Road, Liaocheng, 252000, Shandong, China.

出版信息

BMC Pulm Med. 2021 May 15;21(1):166. doi: 10.1186/s12890-021-01521-7.

Abstract

BACKGROUND

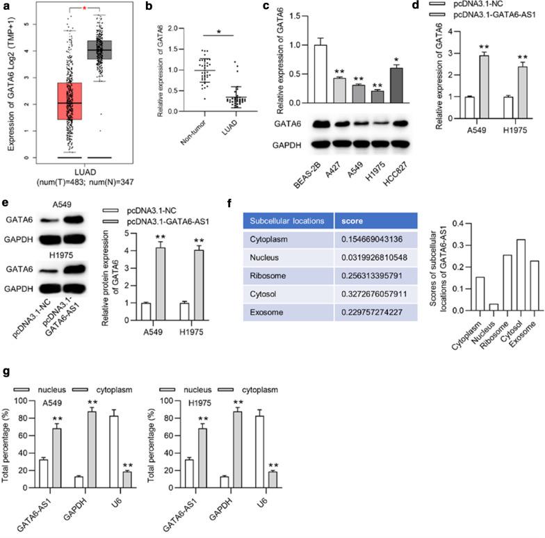
Lung adenocarcinoma (LUAD) is known to be one of the leading causes of cancer-related deaths globally. In recent decades, long non-coding RNAs (lncRNAs) have been indicated to exert pivotal regulating functions in multiple biological behaviors in the initiation and development of LUAD. However, the functional mechanism of lncRNA GATA binding protein 6 antisense RNA 1 (GATA6-AS1) in LUAD has not been explored.

METHODS

In the current study, GATA6-AS1 expression in LUAD tissues was revealed. Meanwhile, GATA6-AS1 expression in LUAD cells was investigated via RT-qPCR analysis. After A549 and H1975 cells were transfected with GATA6-AS1 overexpression plasmids, EdU and colony formation assays, TUNEL assays and flow cytometry analyses, as well as wound healing and Transwell assays were conducted to detect cell proliferation, apoptosis, migration and invasion. Afterwards, bioinformatic tools, western blot analyses, dual-luciferase reporter assays, and RNA immunoprecipitation (RIP) assays were performed to investigate the correlation of microRNA-4530 (miR-4530), GATA6-AS1 and GATA6.

RESULTS

We found that GATA6-AS1 expression was low-expressed in LUAD tissues and cells. Furthermore, the upregulation of GATA6-AS1 suppressed the proliferative, migration and invasion abilities, as well as promoted apoptotic rate of A549 and H1975 cells. Moreover, the mechanistic investigations revealed that GATA6-AS1 upregulated the expression of its cognate sense gene GATA6 by binding with miR-4530, thereby modulating the malignant progression of LUAD cells.

CONCLUSIONS

GATA6-AS1 repressed LUAD cell proliferation, migration and invasion, and promoted cell apoptosis via regulation of the miR-4530/GATA6 axis, indicating GATA6-AS1 as a new prognostic biomarker for LUAD.

摘要

背景

肺腺癌(LUAD)是全球癌症相关死亡的主要原因之一。近几十年来,长链非编码 RNA(lncRNA)被认为在 LUAD 的发生和发展过程中对多种生物学行为具有关键的调节作用。然而,lncRNA GATA 结合蛋白 6 反义 RNA 1(GATA6-AS1)在 LUAD 中的功能机制尚未得到探索。

方法

本研究揭示了 LUAD 组织中 GATA6-AS1 的表达情况。同时,通过 RT-qPCR 分析研究了 LUAD 细胞中 GATA6-AS1 的表达情况。在 A549 和 H1975 细胞中转染 GATA6-AS1 过表达质粒后,进行 EdU 和集落形成实验、TUNEL 实验和流式细胞术分析,以及划痕愈合和 Transwell 实验,以检测细胞增殖、凋亡、迁移和侵袭。随后,使用生物信息学工具、western blot 分析、双荧光素酶报告基因实验和 RNA 免疫沉淀(RIP)实验,研究了 microRNA-4530(miR-4530)、GATA6-AS1 和 GATA6 之间的相关性。

结果

我们发现 GATA6-AS1 在 LUAD 组织和细胞中的表达水平较低。此外,上调 GATA6-AS1 抑制了 A549 和 H1975 细胞的增殖、迁移和侵袭能力,并促进了细胞凋亡。此外,机制研究表明,GATA6-AS1 通过与 miR-4530 结合,上调其同源基因 GATA6 的表达,从而调节 LUAD 细胞的恶性进展。

结论

GATA6-AS1 通过调节 miR-4530/GATA6 轴抑制 LUAD 细胞增殖、迁移和侵袭,促进细胞凋亡,表明 GATA6-AS1 是 LUAD 的一个新的预后生物标志物。

https://cdn.ncbi.nlm.nih.gov/pmc/blobs/d2ec/8126172/bc7a8f99ce55/12890_2021_1521_Fig1_HTML.jpg

文献AI研究员

20分钟写一篇综述,助力文献阅读效率提升50倍。

立即体验

用中文搜PubMed

大模型驱动的PubMed中文搜索引擎

马上搜索

文档翻译

学术文献翻译模型,支持多种主流文档格式。

立即体验