Suppr超能文献

衰老导致的肠道微生物组失调是增加感染风险的一个因素。

Aging-Induced Dysbiosis of Gut Microbiota as a Risk Factor for Increased Infection.

机构信息

Center for Food Safety and Applied Nutrition, U.S. Food and Drug Administration, Laurel, MD, United States.

CosmosID, Rockville, MD, United States.

出版信息

Front Immunol. 2021 Apr 28;12:672353. doi: 10.3389/fimmu.2021.672353. eCollection 2021.

Abstract

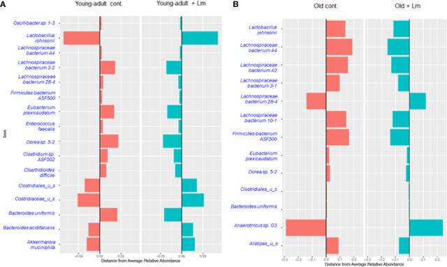
Invasive foodborne infection causes gastroenteritis, septicemia, meningitis, and chorioamnionitis, and is associated with high case-fatality rates in the elderly. It is unclear how aging alters gut microbiota, increases risk of listeriosis, and causes dysbiosis post-infection. We used a geriatric murine model of listeriosis as human surrogate of listeriosis for aging individuals to study the effect of aging and infection. Aging and listeriosis-induced perturbation of gut microbiota and disease severity were compared between young-adult and old mice. Young-adult and old mice were dosed intragastrically with . Fecal pellets were collected pre- and post-infection for microbiome analysis. Infected old mice had higher colonization in liver, spleen, and feces. Metagenomics analyses of fecal DNA-sequences showed increase in α-diversity as mice aged, and infection reduced its diversity. The relative abundance of major bacterial phylum like, and remained stable over aging or infection, while the phylum was significantly reduced only in infected old mice. Old mice showed a marked reduction in and bacteria even before infection when compared to uninfected young-adult mice.  infection increased the abundance of and in young-adult mice, while members of the and family were significantly increased in old mice. The abundance of the genera and were significantly reduced post-infection in young-adult and in old mice as compared to their uninfected counterparts. Butyrate producing, immune-modulating bacterial species, like and were significantly increased only in old infected mice, correlating with increased intestinal inflammatory mRNA up-regulation from old mice tissue. Histologic analyses of gastric tissues showed extensive lesions in the -infected old mice, more so in the non-glandular region and fundus than in the pylorus. Commensal species like , , and were only abundant in infected young-adult mice but their abundance diminished in the infected old mice. Listeriosis in old mice enhances the abundance of butyrate-producing inflammatory members of the / bacteria while reducing/eliminating beneficial commensals in the gut. Results of this study indicate that, aging may affect the composition of gut microbiota and increase the risk of invasive infection.

摘要

侵袭性食源性病原体感染可引起肠胃炎、败血病、脑膜炎和绒毛膜羊膜炎,且老年人的病死率较高。目前尚不清楚衰老如何改变肠道微生物群、增加李斯特菌病的风险,并导致感染后出现微生态失调。我们使用李斯特菌病老年啮齿动物模型作为人类衰老个体李斯特菌病的替代模型,以研究衰老和感染的影响。比较了青年和老年小鼠之间的衰老和李斯特菌感染引起的肠道微生物群扰动和疾病严重程度。青年和老年小鼠经胃内给药,收集感染前后的粪便样本进行微生物组分析。感染老年小鼠的肝、脾和粪便中李斯特菌定植较高。粪便 DNA 序列的宏基因组分析显示,随着小鼠年龄的增长,α多样性增加,而感染降低了其多样性。主要细菌门如、和的相对丰度在衰老或感染过程中保持稳定,而只有感染的老年小鼠中才显著减少。与未感染的青年小鼠相比,老年小鼠甚至在感染前就明显减少了和细菌。感染增加了青年小鼠中 和 的丰度,而 科和 科的成员在老年小鼠中显著增加。与未感染的对照相比,感染后青年和老年小鼠中的 和 属丰度显著降低。产丁酸、免疫调节的细菌物种,如 和 ,仅在感染的老年小鼠中显著增加,这与老年小鼠组织中肠道炎症 mRNA 上调增加相关。胃组织的组织学分析显示,感染的老年小鼠胃组织中有广泛的病变,在非腺区和胃底比在幽门部更严重。共生种如 、 和 仅在感染的青年小鼠中丰富,但在感染的老年小鼠中其丰度降低。老年小鼠的李斯特菌病增加了丁酸产生的炎症成员/细菌的丰度,同时减少/消除了肠道中的有益共生体。这项研究的结果表明,衰老可能会影响肠道微生物群的组成,并增加侵袭性李斯特菌感染的风险。

https://cdn.ncbi.nlm.nih.gov/pmc/blobs/f04c/8115019/05ac13a6b0e6/fimmu-12-672353-g001.jpg

文献AI研究员

20分钟写一篇综述,助力文献阅读效率提升50倍。

立即体验

用中文搜PubMed

大模型驱动的PubMed中文搜索引擎

马上搜索

文档翻译

学术文献翻译模型,支持多种主流文档格式。

立即体验