Suppr超能文献

炎症性肠病生物制剂的新趋势:序贯和联合治疗方法。

Novel trends with biologics in inflammatory bowel disease: sequential and combined approaches.

作者信息

Privitera Giuseppe, Pugliese Daniela, Lopetuso Loris Riccardo, Scaldaferri Franco, Neri Matteo, Guidi Luisa, Gasbarrini Antonio, Armuzzi Alessandro

机构信息

Dipartimento Universitario di Medicina e Chirurgia Traslazionale, Università Cattolica del Sacro Cuore, Rome, Italy.

CEMAD - IBD UNIT - Unità Operativa Complessa di Medicina Interna e Gastroenterologia, Dipartimento di Scienze Mediche e Chirurgiche, Fondazione Policlinico Universitario 'A. Gemelli' IRCCS, Rome, Italy.

出版信息

Therap Adv Gastroenterol. 2021 Apr 27;14:17562848211006669. doi: 10.1177/17562848211006669. eCollection 2021.

Abstract

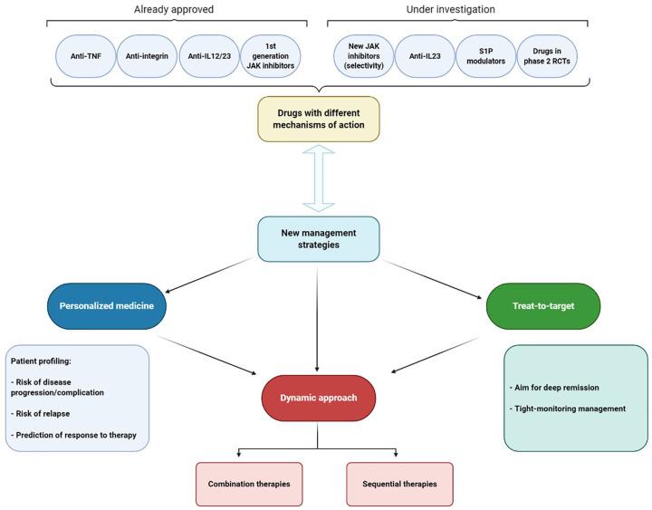
Inflammatory bowel disease (IBD) management has changed dramatically over the past 20 years, after the introduction of targeted biological therapies. However, the impact of these new drugs in changing the natural history of disease is still under debate. Recent evidence seems to suggest that the extent of their efficacy might be, at least partially, dependent on the timing of their introduction and on the subsequent management strategy. In this complex landscape, the potential role for a more dynamic approach with treatments based on sequencing and combining targeted therapies has been explored only minimally so far. In this review, we aim to explore the potential biological rationale behind the use of sequential and combination therapies in IBD, to summarise the current knowledge on this topic and to propose a management algorithm that combines these notions.

摘要

在引入靶向生物疗法后的过去20年里,炎症性肠病(IBD)的管理发生了巨大变化。然而,这些新药在改变疾病自然史方面的影响仍存在争议。最近的证据似乎表明,它们的疗效程度至少部分取决于引入的时机和后续的管理策略。在这一复杂的情况下,到目前为止,基于靶向治疗的序贯和联合治疗这种更具动态性的方法的潜在作用仅得到了极少的探索。在本综述中,我们旨在探讨IBD序贯和联合治疗背后的潜在生物学原理,总结关于这一主题的现有知识,并提出一种结合这些概念的管理算法。

https://cdn.ncbi.nlm.nih.gov/pmc/blobs/b046/8082976/64c2bf60a41f/10.1177_17562848211006669-fig1.jpg

文献AI研究员

20分钟写一篇综述,助力文献阅读效率提升50倍。

立即体验

用中文搜PubMed

大模型驱动的PubMed中文搜索引擎

马上搜索

文档翻译

学术文献翻译模型,支持多种主流文档格式。

立即体验