Suppr超能文献

β-抑制蛋白1通过GSK-3β/β-连环蛋白信号介导的上皮-间质转化促进结直肠癌转移。

β-Arrestin1 Promotes Colorectal Cancer Metastasis Through GSK-3β/β-Catenin Signaling- Mediated Epithelial-to-Mesenchymal Transition.

作者信息

Song Qing, Han Zhifen, Wu Xinnan, Wang Yan, Zhou Lihong, Yang Liu, Liu Ningning, Sui Hua, Cai Jianfeng, Ji Qing, Li Qi

机构信息

Department of Medical Oncology and Cancer Institute of Integrative Medicine, Shuguang Hospital, Shanghai University of Traditional Chinese Medicine, Shanghai, China.

Academy of Integrative Medicine, Shanghai University of Traditional Chinese Medicine, Shanghai, China.

出版信息

Front Cell Dev Biol. 2021 Apr 28;9:650067. doi: 10.3389/fcell.2021.650067. eCollection 2021.

Abstract

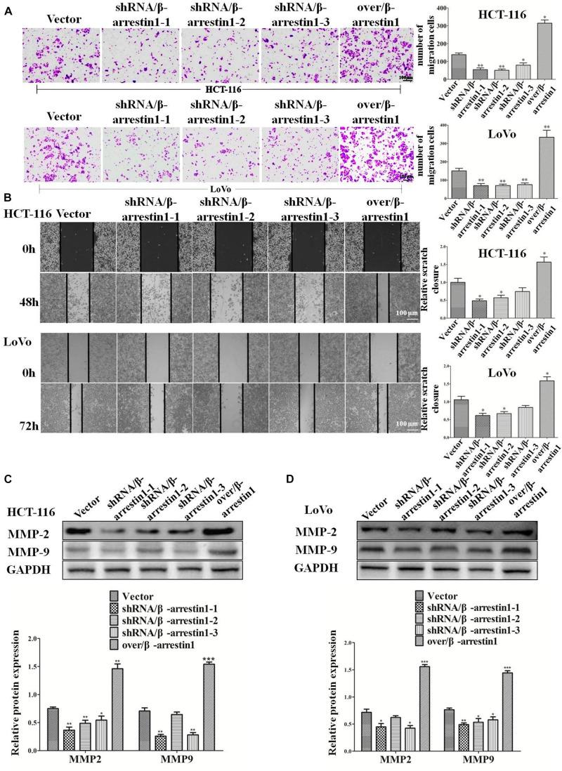
Recurrence and metastasis seriously affects the prognosis of patients with tumors, and the epithelial-to-mesenchymal transition (EMT) plays a key role in promoting tumor invasion and metastasis. Previous studies have showed that β-arrestin1 acted as a tumor-promoting factor in multiple types of tumor. However, the exact role and mechanism of β-arrestin1 in colorectal cancer (CRC) progression remains to be elucidated. Our research aimed to explore the potential mechanism underlying the role of β-arrestin1 in CRC metastasis. The expression of β-arrestin1 was investigated in both primary and metastatic CRC tissues using the GSE41258 database, and it was revealed that CRC patients with liver/lung metastasis had a higher expression level of β-arrestin1, and the expression level of β-arrestin1 was inversely correlated with the prognosis of CRC patients. Further mechanism studies indicated that β-arrestin1 had the ability to promote the migration of CRC cells through regulating the EMT process by activating Wingless/integration-1 (Wnt)/β-catenin signaling pathways. Blocking Wnt/β-catenin signaling with inhibitor ICG001 decreased the promoting effect of β-arrestin1 on EMT in CRC. imaging experiments further demonstrated the promoting effect of β-arrestin1 on the lung metastasis of CRC cells by tail vein injection in mice. The results of this paper suggest that β-arrestin1 promotes EMT Wnt/β-catenin signaling pathway in CRC metastasis, and provides a novel therapeutic target for CRC metastasis.

摘要

复发和转移严重影响肿瘤患者的预后,上皮-间质转化(EMT)在促进肿瘤侵袭和转移中起关键作用。先前的研究表明,β-抑制蛋白1在多种类型的肿瘤中作为肿瘤促进因子发挥作用。然而,β-抑制蛋白1在结直肠癌(CRC)进展中的确切作用和机制仍有待阐明。我们的研究旨在探讨β-抑制蛋白1在CRC转移中作用的潜在机制。使用GSE41258数据库研究了原发性和转移性CRC组织中β-抑制蛋白1的表达,结果显示肝/肺转移的CRC患者β-抑制蛋白1表达水平较高,且β-抑制蛋白1的表达水平与CRC患者的预后呈负相关。进一步的机制研究表明,β-抑制蛋白1能够通过激活无翅/整合1(Wnt)/β-连环蛋白信号通路调节EMT过程,从而促进CRC细胞的迁移。用抑制剂ICG001阻断Wnt/β-连环蛋白信号通路可降低β-抑制蛋白1对CRC中EMT的促进作用。成像实验进一步证明了β-抑制蛋白1通过尾静脉注射对小鼠CRC细胞肺转移的促进作用。本文结果表明,β-抑制蛋白1在CRC转移中通过Wnt/β-连环蛋白信号通路促进EMT,为CRC转移提供了一个新的治疗靶点。

https://cdn.ncbi.nlm.nih.gov/pmc/blobs/d49f/8114940/6d8c9347dfd6/fcell-09-650067-g001.jpg

文献AI研究员

20分钟写一篇综述,助力文献阅读效率提升50倍。

立即体验

用中文搜PubMed

大模型驱动的PubMed中文搜索引擎

马上搜索

文档翻译

学术文献翻译模型,支持多种主流文档格式。

立即体验